Not getting any air flow out of the vents

1992 PONTIAC BONNEVILLE
150,000 MILES • 3.8L • 6 CYL • 2WD • AUTOMATIC
Avatar
  • MEMBER
  • 2 POSTS
Not getting any air flow out of the vents. None out of defrost floor or center dash vents. I have replaced the blower motor which was bad along with the blower motor resistor, the blower motor relay and the fan speed switch in the controls. This car has all manual settings.
Jul 25, 2019 at 6:56 AM
Advertisement
Avatar
ASEMASTER6371
  • CERTIFIED EXPERT
  • 52,796 POSTS
Good morning,

Did you verify power to the resistor and the blower motor with a voltmeter or test light?

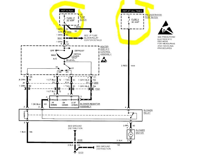
I attached a wiring diagram for you to view. Check the fuses listed for power on both sides with the key on.

Roy
Jul 25, 2019 at 8:02 AM
Avatar
  • MEMBER
  • 2 POSTS
Yes, but how can I access the blend door actuator the one tells the air which way to travel out the vents? I think it must be hung up.
Jul 25, 2019 at 10:54 AM
Advertisement
Avatar
ASEMASTER6371
  • CERTIFIED EXPERT
  • 52,796 POSTS
Let us see what happens when the blower motor works. The airflow comes from the blower motor. It may take care of the entire issue.

Roy
Jul 25, 2019 at 10:56 AM