Headlights do not work

2002 CHEVROLET TAHOE
215,000 MILES • 5.3L • V8 • 2WD • AUTOMATIC
Avatar
PCRMERLN
  • MEMBER
  • 4 POSTS
Have no high or low beams. Orange power is working. Headlight switch turns that power on and off. Ground seems to be the problem but can't figure out how/why. Book shows yellow and purple ground being switched at the dimmer but when i test both, they are both showing a ground all the time. I put a new dimmer in and seems the same. only wire that switches on and off ground is brown which is "flash to pass". i don't mind putting in new wires but i cant even figure out where to pull the wires from. I can't find a diagram of the dimmer switch either to figure it out. Please help
Mar 3, 2019 at 11:12 AM
Advertisement
Avatar
ASEMASTER6371
  • CERTIFIED EXPERT
  • 52,796 POSTS
Good afternoon,

Do you have DRL? There is a difference in the diagrams.

Roy
Mar 3, 2019 at 11:39 AM
Avatar
JDL
  • CERTIFIED EXPERT
  • 16,098 POSTS
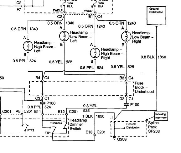
I hope my database is correct with this wiring diagram? Top wire at lamps is voltage bottom wire is ground, grounds through dimmer switch. On bottom side of dimmer see the black wire, that is ground from the dimmer. I hope you have same wire colors as diagram? You see g203 wire, you could just clip the wire, run a new wire to ground, clean metal part. If the ground is no good, may be voltage on that wire circuit. I didn't look at DRL.
Mar 3, 2019 at 11:40 AM
Advertisement
Avatar
ASEMASTER6371
  • CERTIFIED EXPERT
  • 52,796 POSTS
I got a diagram for the headlights that might match you with more detail than the other diagrams.

Roy
Mar 3, 2019 at 11:42 AM
Avatar
PCRMERLN
  • MEMBER
  • 4 POSTS
Okay, so everything i look at (your diagram and my book) shows yellow and purple being the ground between low and high respectively. I test the yellow and purple wires at the dimmer switch harness and they show constant ground voltage. i then test all the wires in the harness for the dimmer switch to be sure and find some that seem like that could be the problem. it is the grey side of harness and there is a yellow (4) and grey (5) wires that show 6 and 8 volts of ground telling me there is a bad ground in those two but i don't know what they are for. Then i test the last two brown (12) and yellow with orange stripe (13) and they actually change voltage when i hit the bright switch. brown goes from 6 to 0 and yellow w orange goes from 8 to 6. problem is i don't see those colors anywhere on the diagrams in my book or your pictures. any thoughts? i don't mind running a new ground but i can't figure out what those actually ground to and i don't want to burn anything up.
Mar 3, 2019 at 12:49 PM
Avatar
ASEMASTER6371
  • CERTIFIED EXPERT
  • 52,796 POSTS
Yellow is the ground for both low beams. There should be 0 volts on the ground side.

Are you sure it is not the purple wire that may look brown?

Roy
Mar 3, 2019 at 12:53 PM
Avatar
PCRMERLN
  • MEMBER
  • 4 POSTS
Here is a picture of the grey harness. yes, i double checked each wire. i have a wire running from the orange wire up front at the headlight which i know is coming on and off with the headlight switch. the grounds however don't work. i have to assume that yellow wire in number 4 that isn't getting a solid ground is the one that would be for the low beams?
Mar 3, 2019 at 1:24 PM
Avatar
ASEMASTER6371
  • CERTIFIED EXPERT
  • 52,796 POSTS
Yellow is the ground for the low beams, yes. It is in both diagrams we sent you.

Roy
Mar 3, 2019 at 1:41 PM
Avatar
PCRMERLN
  • MEMBER
  • 4 POSTS
Okay, so if i ground that one properly that should fix a part of the problem. But i don't see the purple changing or the yellow/purple switching like it shows in the diagram. or am i missing that? any thought on the brown and yellow with orange actually doing switching when hitting the brights?
Mar 3, 2019 at 1:56 PM
Avatar
ASEMASTER6371
  • CERTIFIED EXPERT
  • 52,796 POSTS
Remember, the yellow and the purple wire are on the ground side. The dimmer switch itself is on the ground side of the headlight circuit as well.

Roy
Mar 3, 2019 at 2:07 PM