headlights

1998 CHEVROLET BLAZER
150,000 MILES • 4.3L • 6 CYL • 2WD • AUTOMATIC
Avatar
JASON TEEGARDEN
  • MEMBER
  • 11 POSTS
My DRL's work but when i turn headlight switch low beams do not come on switch to high beams one is bright other is dim.
Mar 17, 2018 at 9:44 AM
Advertisement
Avatar
ASEMASTER6371
  • CERTIFIED EXPERT
  • 52,796 POSTS
Good morning.

The first thing I would do is check the bulbs to be sure the low beams are bot blown.

As far as the dull side of the high beam, check the connector on the bulb bad the ground. bad ground is the most common reason for this.

Roy
Mar 17, 2018 at 10:25 AM
Avatar
JASON TEEGARDEN
  • MEMBER
  • 11 POSTS
Both bulbs are good and grounds are good the right side is working correctly on high beam but the bulbs disconnected on left side both have power but low voltage.
Mar 17, 2018 at 11:33 AM
Advertisement
Avatar
ASEMASTER6371
  • CERTIFIED EXPERT
  • 52,796 POSTS
Okay, what is the voltage?

Roy
Mar 17, 2018 at 11:35 AM
Avatar
JASON TEEGARDEN
  • MEMBER
  • 11 POSTS
Eight volts on both.
Mar 17, 2018 at 11:36 AM
Avatar
ASEMASTER6371
  • CERTIFIED EXPERT
  • 52,796 POSTS
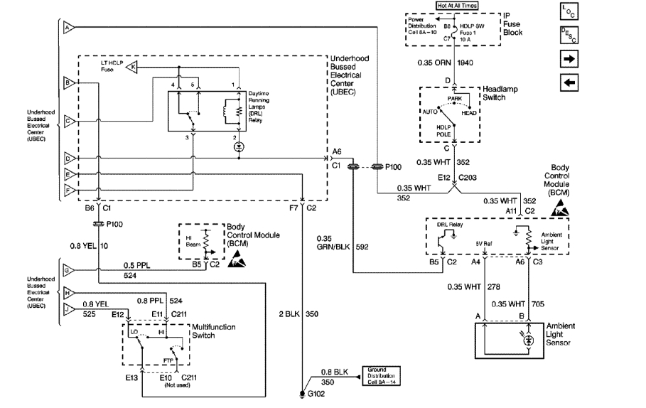
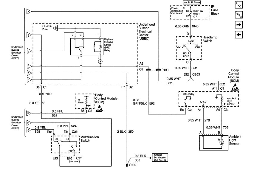
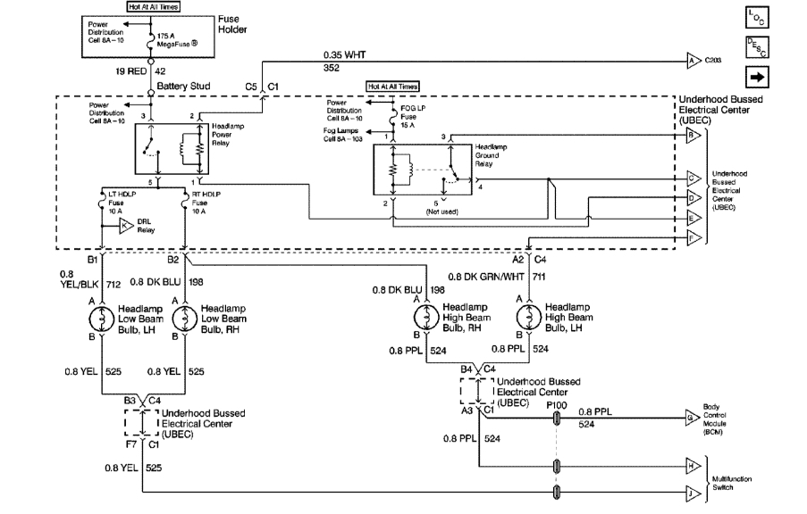
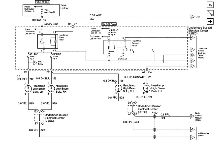
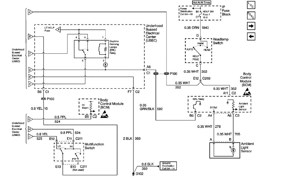
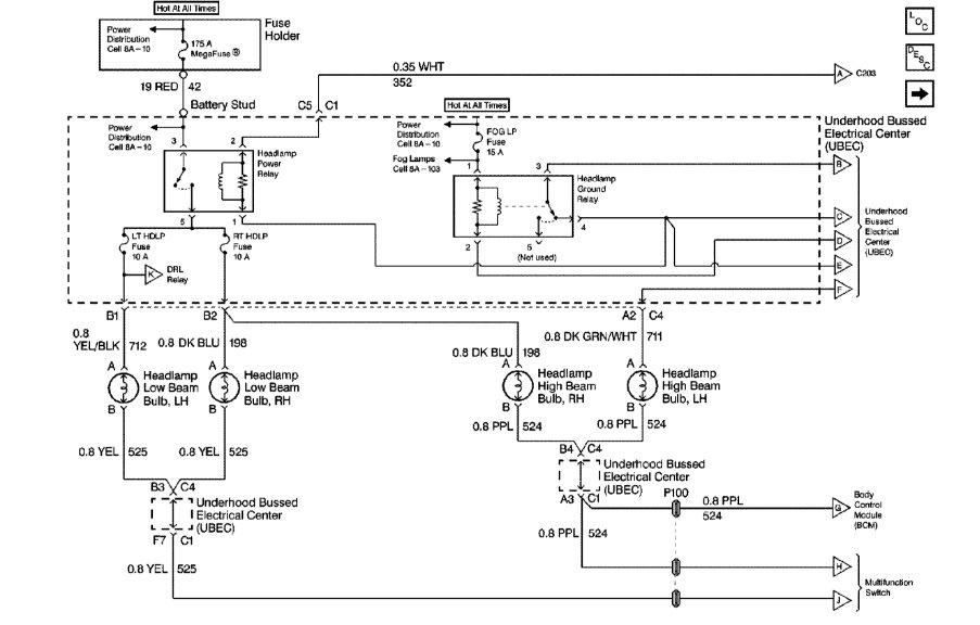
Diagram for lights. There is a power and ground relay. Check them both for clean tight connections.

Roy
Mar 17, 2018 at 11:39 AM
Avatar
ASEMASTER6371
  • CERTIFIED EXPERT
  • 52,796 POSTS
Eight volts is a problem.

Make sure you have good battery voltage. if it is okay, look at all your connections.

You need battery voltage at the headlights. Check the power relay in the diagram I sent you.

Roy
Mar 17, 2018 at 11:41 AM
Avatar
JASON TEEGARDEN
  • MEMBER
  • 11 POSTS
Have done and also swapped with another relay and no change.
Mar 17, 2018 at 11:44 AM
Avatar
JASON TEEGARDEN
  • MEMBER
  • 11 POSTS
I have also replaced the headlight switch and the multi-function switch.
Mar 17, 2018 at 11:45 AM
Avatar
ASEMASTER6371
  • CERTIFIED EXPERT
  • 52,796 POSTS
Okay, you still need to check the power relay to see if the correct voltage is present.

Roy
Mar 17, 2018 at 11:47 AM
Avatar
JASON TEEGARDEN
  • MEMBER
  • 11 POSTS
Okay, voltage is twelve volts.
Mar 17, 2018 at 11:56 AM
Avatar
ASEMASTER6371
  • CERTIFIED EXPERT
  • 52,796 POSTS
Terminal three is the load side and should have twelve volts all the time. terminal two should have twelve volts with the headlights on. terminal one is the ground for the relay to operate the headlights.

Roy
Mar 17, 2018 at 12:01 PM
Avatar
JASON TEEGARDEN
  • MEMBER
  • 11 POSTS
Does the body control module effect this in anyway?
Mar 17, 2018 at 12:05 PM
Avatar
ASEMASTER6371
  • CERTIFIED EXPERT
  • 52,796 POSTS
Yes it does, but not even there yet.

Roy
Mar 17, 2018 at 12:08 PM
Avatar
JASON TEEGARDEN
  • MEMBER
  • 11 POSTS
Okay, i covered the DRL sensor on dash and the low beam lights are on all the time and will not go off.
Mar 17, 2018 at 12:20 PM
Avatar
JASON TEEGARDEN
  • MEMBER
  • 11 POSTS
Right working correctly l/s both connectors have power.
Mar 17, 2018 at 12:21 PM
Avatar
ASEMASTER6371
  • CERTIFIED EXPERT
  • 52,796 POSTS
That is controlled by the BCM. I attached a diagram.

Do all the lights work normally with the sensor covered?

Roy
Mar 17, 2018 at 12:28 PM
Avatar
JASON TEEGARDEN
  • MEMBER
  • 11 POSTS
No only the DRL' were working. no low beam and high beam was working only on r/s l/s both were trying to work very dim.
Mar 17, 2018 at 12:31 PM
Avatar
JASON TEEGARDEN
  • MEMBER
  • 11 POSTS
Okay, i have twelve volts on three terminals of headlamp power relay.
Mar 17, 2018 at 1:17 PM
Avatar
ASEMASTER6371
  • CERTIFIED EXPERT
  • 52,796 POSTS
Okay, let me check.
Mar 17, 2018 at 3:47 PM
Avatar
ASEMASTER6371
  • CERTIFIED EXPERT
  • 52,796 POSTS
Okay, the power relay is working the ground is not. the grounds go to the DRL relay and then off to the BCM.

Do you have a scan tool that can access the body control module and turn the lights on and off?

Roy
Mar 17, 2018 at 4:03 PM
Avatar
JASON TEEGARDEN
  • MEMBER
  • 11 POSTS
No I do not have access to a scan tool. so what can I do?
Mar 17, 2018 at 7:23 PM
Avatar
ASEMASTER6371
  • CERTIFIED EXPERT
  • 52,796 POSTS
Is there any way you can borrow one?? you need to look in the bcm to see what commands are there and check for outputs.

Roy
Mar 18, 2018 at 12:38 PM