Drivers side headlamp not working passenger side headlamp is working. I changed the bulb and still does not work.
Dec 10, 2019 at 3:00 PM
Advertisement
KASEKENNY
CERTIFIED EXPERT
18,907 POSTS
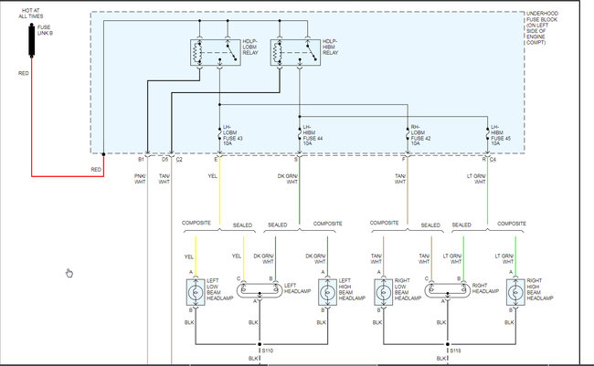
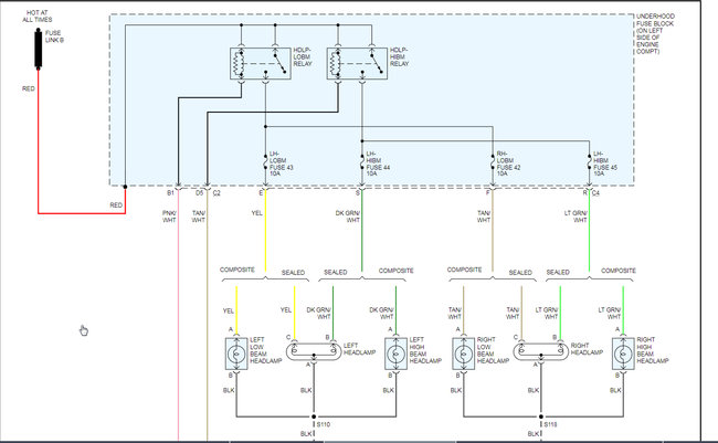
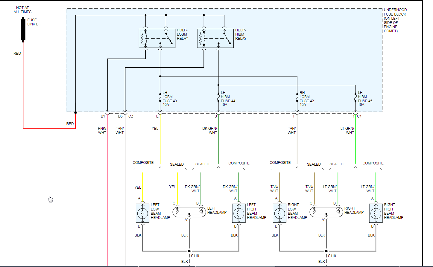
I attached the wiring diagram. You will need to start with checking the fuse and then the wiring. If you have one working and not the other then the relay is good but each has its own fuse and wiring so that is where the issue is. Also, it could be the ground.
Let me know what you find and we can go from there.