Head lamp not functioning?

2007 KIA MAGENTIS
134,212 MILES • 4 CYL • 2WD • AUTOMATIC
Avatar
BLESSING EWOBOR
  • MEMBER
  • 754 POSTS
The vehicle headlights are not functioning at all, could I get the circuit diagram for the light?
Apr 13, 2025 at 4:50 AM
Advertisement
Avatar
STRAILER
  • CERTIFIED EXPERT
  • 53,854 POSTS
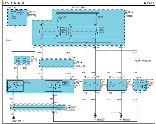
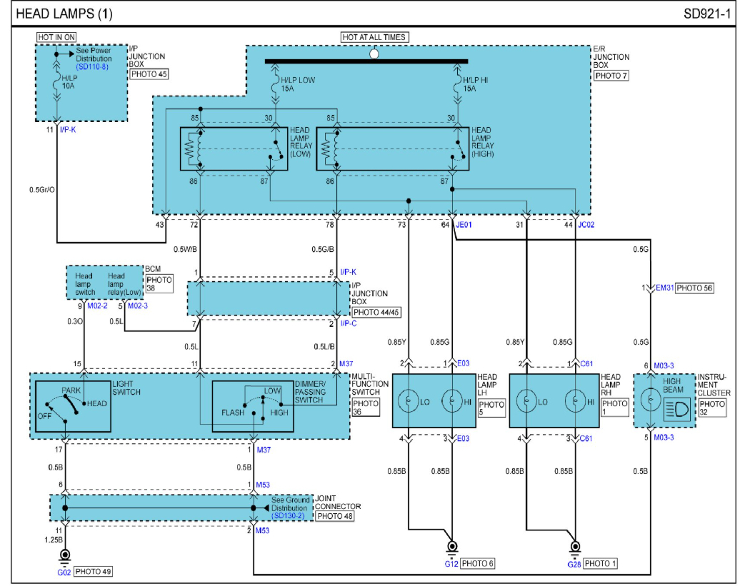
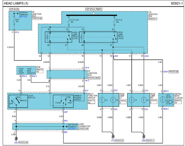
I would check the H/LP fuse in the fuse panel inside the car. Then the headlights are run by relays in the fuse panel under the hood, here are the headlamp wiring diagrams as requested. This guide can help:

https://www.2carpros.com/articles/how-to-check-a-car-fuse

Check out the images (below). Let us know how it goes.
Apr 13, 2025 at 1:21 PM
Avatar
BLESSING EWOBOR
  • MEMBER
  • 754 POSTS
Thank you very much.
Apr 13, 2025 at 4:29 PM
Advertisement
Avatar
STRAILER
  • CERTIFIED EXPERT
  • 53,854 POSTS
You are welcome, let me know what happens please.
Apr 14, 2025 at 9:31 AM