Hazards not working

2001 SATURN L100
178,000 MILES • 2.2L • 4 CYL • 2WD • MANUAL
Avatar
ROLANDO1972
  • MEMBER
  • 3 POSTS
My turn signals work fine but when I turn hazards on I get nothing. Replaced switch and still same problem. Any suggestions?
May 16, 2018 at 5:31 PM
Advertisement
Avatar
STRAILER
  • CERTIFIED EXPERT
  • 53,854 POSTS
Hello,

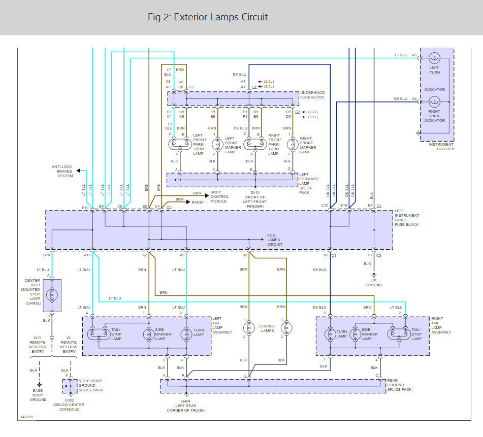
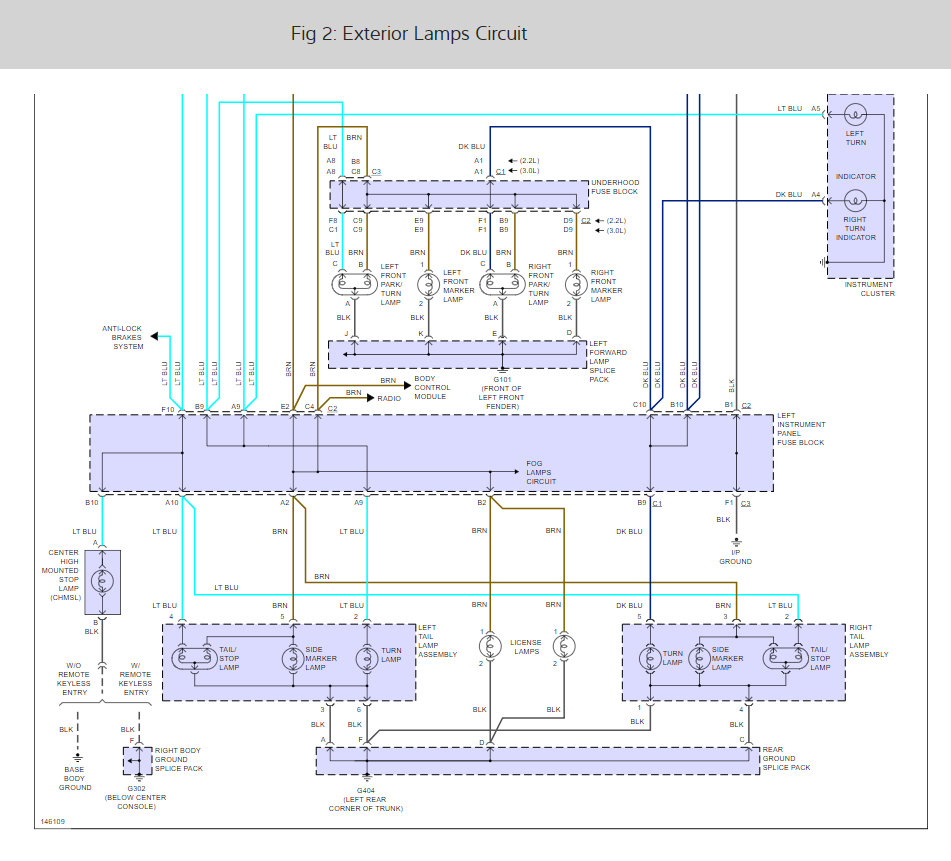
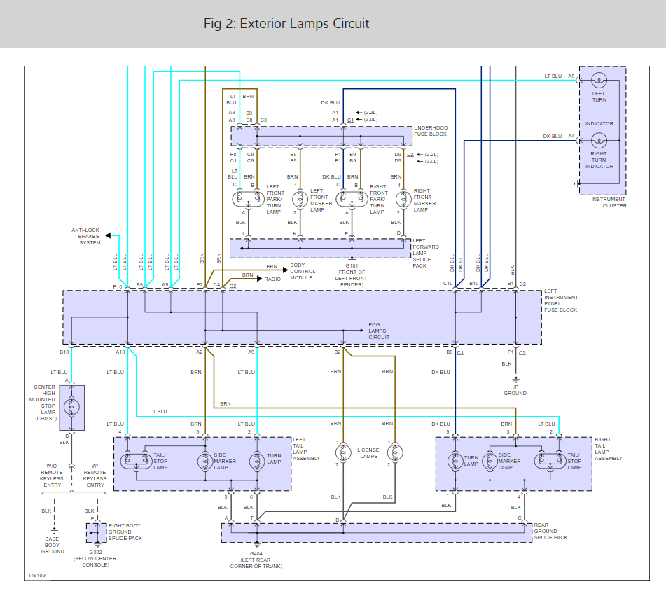
There is a hazard fuse in the under hood fuse panel I would check first. Here is a guide to help you:

https://www.2carpros.com/articles/how-to-check-a-car-fuse

Here is the fuse panel locations and the wiring diagram so you can see how the system works. Check out the diagrams (below). Please let us know what happens.

Cheers, Ken
May 18, 2018 at 10:31 AM
Avatar
ROLANDO1972
  • MEMBER
  • 3 POSTS
Hi Ken,

Appreciate the reply. All fuse are good. I have inspected all wires from switch harness to fuse box. I have replaced switch with new one.

Here is what I have recently come across while trying to figure this out. I was pushing switch on and off while wiggling wires around and in the process of doing this I tried it real slow and when I pushed in about half way hazards came on, but when I continued to push all the way in no more hazards. Half way good all the way no good. Now again blinkers work no problem. Do you have an image of the wire colors and location on the connector? (example: black wire A2 purple wire E1)

Thank you,
Rolando
May 18, 2018 at 7:08 PM
Advertisement
Avatar
STRAILER
  • CERTIFIED EXPERT
  • 53,854 POSTS
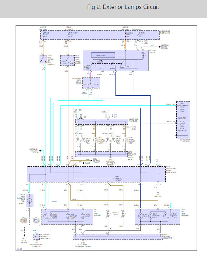
It sounds like the switch is bad but it is new. Have you confirmed power from all four sources? The wiring diagrams is above do you need a larger one? I can upload it here if you need it. :)
May 19, 2018 at 9:06 AM
Avatar
ROLANDO1972
  • MEMBER
  • 3 POSTS
Hi Ken,

If you could upload larger image, that would be great.

What color are the wires regarding the power from the four sources?

I really do appreciate you helping me figure this out.

Thank you,
Rolando1972
May 19, 2018 at 1:57 PM
Avatar
STRAILER
  • CERTIFIED EXPERT
  • 53,854 POSTS
No problem its what we are here for. Here is a larger image of the wiring diagram. Sorry two power sources pink and orange.

Check out the diagrams (below). Please let us know what you find.

Cheers, Ken
May 20, 2018 at 11:41 AM