no, radio, power locks or windows either and nothing happens when I turn key?

1999 HONDA ACCORD
160,000 MILES • 2.3L • 4 CYL • 2WD • AUTOMATIC
Avatar
PAUL PETERSON2
  • MEMBER
  • 9 POSTS
I was trying to troubleshoot wiring after finding out all my brake lights were out. It’s not the stop light switch, but I might’ve accidentally shorted something out. I was using a jumper wire to test and to power rear brakes, in that process, anyhow now it won’t start, (it ran fine prior). I’ve checked all fuses I can find, under hood, and both drivers and pass side fuse panels. Tried checking relays and main power coming to the under hood fuse box. I have dash lights when I turn key, but no, radio, power locks or windows either and nothing happens when I turn key. Where do I look next?
Nov 28, 2020 at 5:53 AM
Advertisement
Avatar
STRAILER
  • CERTIFIED EXPERT
  • 53,854 POSTS
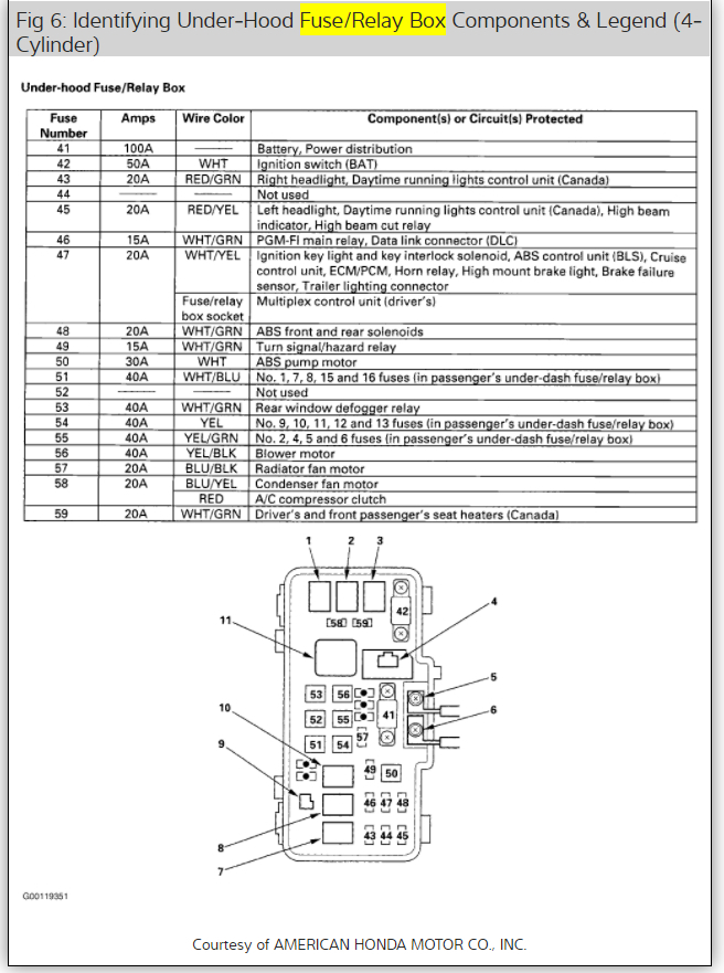
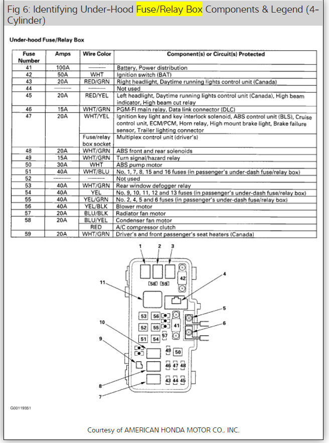
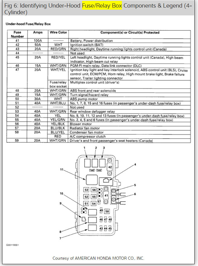
Do you see sparks when you were working on it? Also check the ignition switch to make sure it is still plugged in. Can you please shoot a quick video with your phone so we can see what's going on? that would be great. You can upload it here with your response. Also lets make sure the fuses have power. this guide can help with the diagrams below to show you the fuse locations:

https://www.2carpros.com/articles/how-to-check-a-car-fuse

Check out the diagrams (below). Please let us know what happens.
Nov 29, 2020 at 9:43 AM
Avatar
PAUL PETERSON2
  • MEMBER
  • 9 POSTS
To clarify, initially I found out I had no brake lights (car was running fine) but in the process of troubleshooting my brake light issue I was using a jumper wire and might’ve accidentally shorted out something. So I have a second problem.. Now car won’t start either. Here is my video, I hope this helps some.
Nov 30, 2020 at 9:18 AM
Advertisement
Avatar
KASEKENNY
  • CERTIFIED EXPERT
  • 18,907 POSTS
Just to jump in, let's start in small segments. Can you plug that main connector that you unplugged back in and then retest everything to tell me what you don't have and what you do? I see in the video that the connector is left off, and you are running through everything that doesn't work but I suspect connector has the security system running through it. Which would explain why when you turn the key, nothing happens.

Can you tell me what wire colors are on those connectors or just get a close picture of the back of them and tell me how many cavities it has and we can go from there.

Lastly, just plug it back in and turn the key to see if the theft light turns off. I suspect it will stay on which explains the issue but if it turns off, you should be able to start the vehicle.
Nov 30, 2020 at 5:26 PM
Avatar
PAUL PETERSON2
  • MEMBER
  • 9 POSTS
Here is another video, hopefully you can see it clearly. Thank you for sticking with me on this issue.
Dec 1, 2020 at 6:26 AM
Avatar
KASEKENNY
  • CERTIFIED EXPERT
  • 18,907 POSTS
Okay. That helps. Thank you. The key to this is going to be to find the common denominator between these functions which should help figure this out.

So let's start with the power locks not working. Let's just confirm that none of the lock switches work on either of the doors.

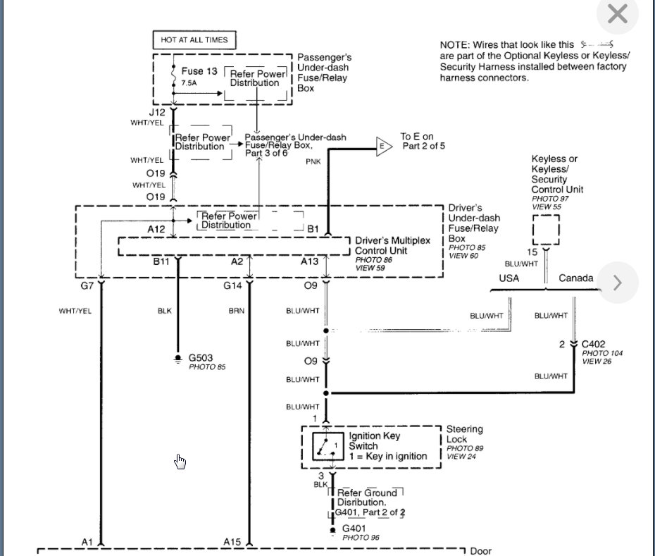
So assuming that is the case, let's start at the beginning and see if fuse 13 on the passenger side dash panel has power on both sides of the fuse. It is a 7.5A fuse and I know you said you checked for blown fuses but we need to make sure you have power on both sides. The idea is we need to trace the power through the circuit to find where we don't have power to find out what the next step is. Then we can see if that has anything to do with the other items.

However, when you look at everything this fuse has on it, I think you will see it appears most everything is on there. Including the security indicator which may be why the theft light is not on. Also, it controls the driver and passenger door control units, the clock, and the PCM/ECM which is why it is not starting.
Dec 1, 2020 at 5:24 PM
Avatar
PAUL PETERSON2
  • MEMBER
  • 9 POSTS
Here is a new video checking fuse 13 on passenger side.
Dec 2, 2020 at 9:28 AM
Avatar
PAUL PETERSON2
  • MEMBER
  • 9 POSTS
Did you see my last video checking fuse 13?
Dec 3, 2020 at 9:10 AM
Avatar
KASEKENNY
  • CERTIFIED EXPERT
  • 18,907 POSTS
Sorry for the delay. I did get your video. That helps a lot. As for the fuse you were correct that you should have power on one side then it travels through the fuse to the other side so you should not have any power on the other side of the fuse if the fuse is out. If the fuse is ok then that is not our issue. However, with the info that the passenger side all works but only the driver side does not, points us in a different direction.

Let me do a little more research and I will send you more testing. I just want to get back to you now because I didn't get back to you yesterday.

It is critical to know which model you have. EX or LX and a sedan correct?
Dec 4, 2020 at 3:51 PM
Avatar
PAUL PETERSON2
  • MEMBER
  • 9 POSTS
Yes, it’s a 1999 Honda Accord LX Sedan.
Dec 4, 2020 at 5:17 PM
Avatar
KASEKENNY
  • CERTIFIED EXPERT
  • 18,907 POSTS
Okay. That all helps. Just to confirm, can you put fuse 13 back in test both sides of the fuse? There are little metal tangs on the face of the fuse for you to touch your test light too. I agree that the fuse looks fine but sometimes they split and you can't see them. Testing that the light comes on both sides is the best way to be sure.

Click on this link and it will show a picture of what I mean:

https://www.2carpros.com/articles/how-to-check-a-car-fuse

Moving on because I am sure that will be fine, we just want to check, let's focus on the driver side as it appears this is where our issue it.

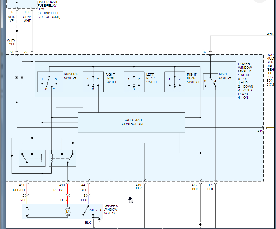
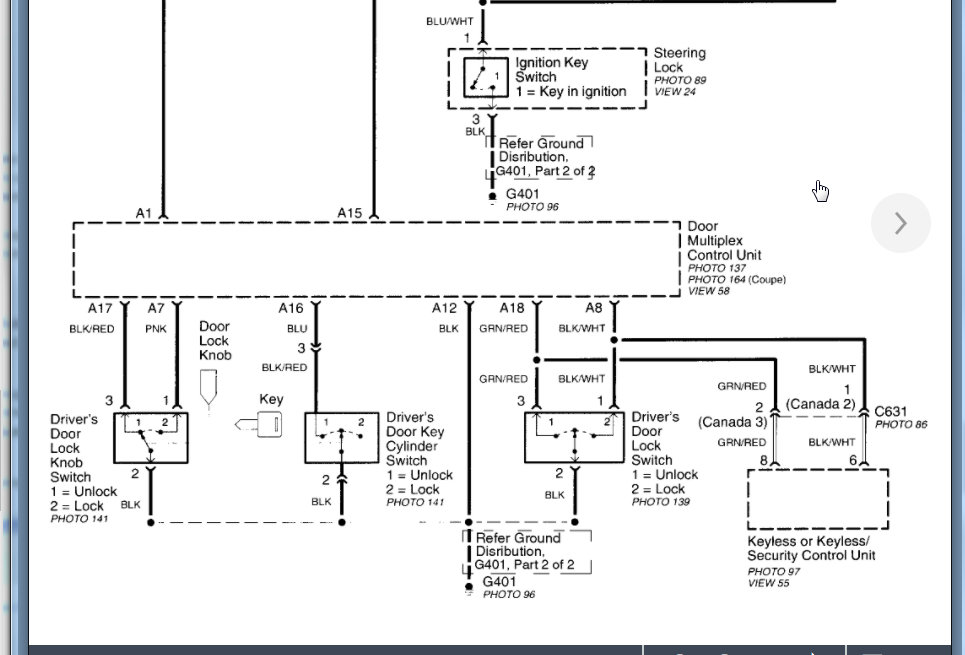
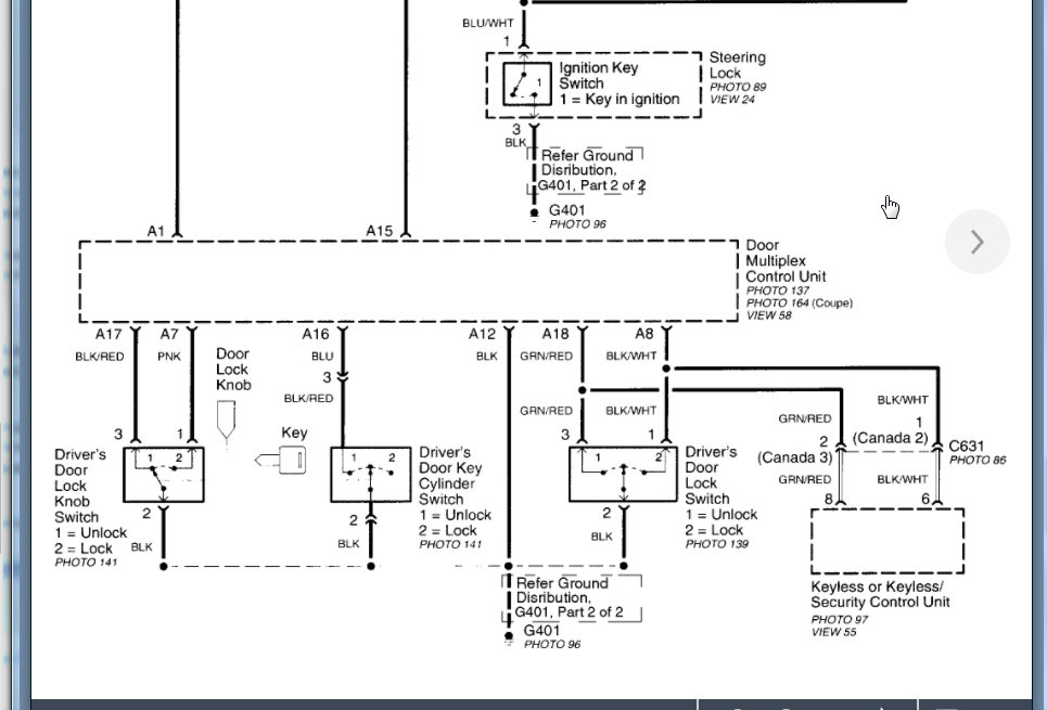
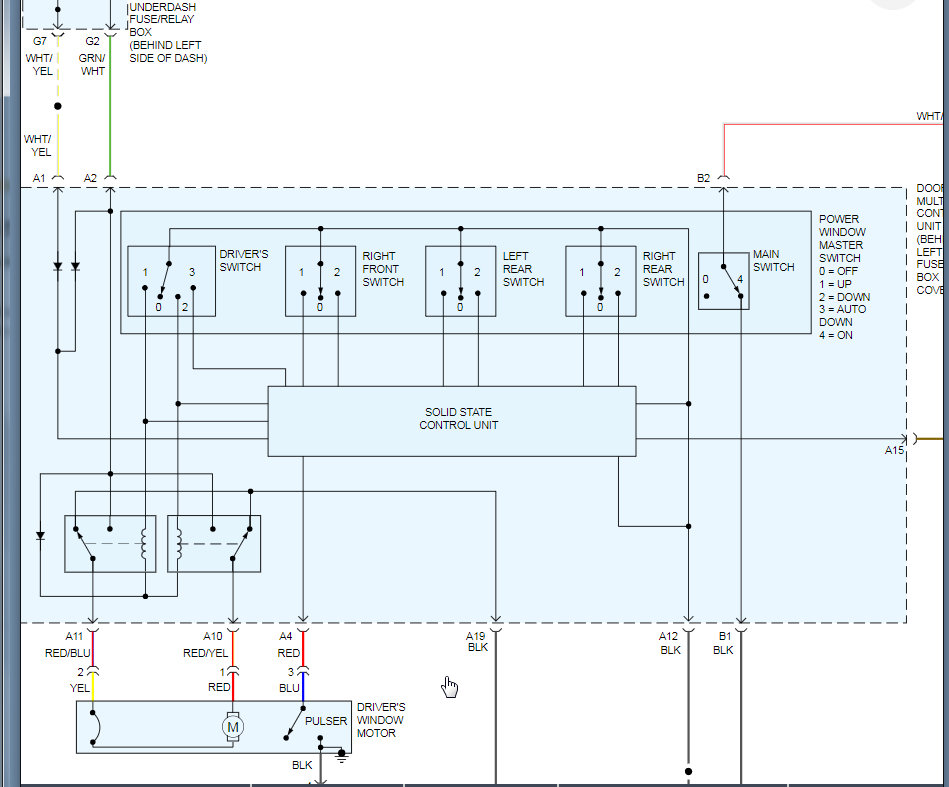
Let's just pop out the window switch bank on the driver door and check voltage on the white yellow wire. You should have 12 volts with your probe. Just stick the test light probe in the back of the connector with the connector plugged in.

Then move the red/blue wire and press the up and down button on the driver window button. Then do the same on the Red/yellow and the red wire. Take a look at the diagram and let me know if you have questions.

However, just to summarize, all you have to do is remove the switch bank and back probe these wires with that test light that you have. You do not need to unhook the connectors. We want to leave everything in tact so if you have other connectors and fuses removed, put them all back in.
Dec 5, 2020 at 12:30 PM
Avatar
PAUL PETERSON2
  • MEMBER
  • 9 POSTS
I did have the key on, I forgot to show that in video but I had it on so there was power.
Dec 7, 2020 at 9:54 AM
Avatar
KASEKENNY
  • CERTIFIED EXPERT
  • 18,907 POSTS
Good job. That really keeps us on the same page.

However, we are missing something because what you are seeing doesn't make sense according to the wiring diagram. Fuse 13 that you have proven to have voltage on both sides of directly feeds the driver door switch but you are saying you have no power on the white yellow wire.

That would mean we have a wiring issue but that doesn't make sense to what happened with this issue. That little spark would not have damaged a wire.

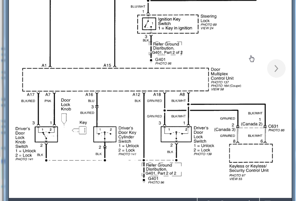
So we need to track down the first green connector that has been bothering me from the beginning. I circled it in the picture. You said that this was just hanging there and that doesn't seem correct. That is a connector that appears to go in the driver side fuse block. And if I am correct, it is most likely the crossover harness from the passenger side fuse block to the driver side.

Let's get a close up picture of the front of the connector and the back side so I can see the wires. Then if you can look up under the dash and see if there appears to be a place for this to connect to on the driver side dash panel. If there is, plug it in and test the operation of everything again.

Stay with me on this. You are doing a good job but these types of issues are the hardest because they don't make sense until we figure it out and then it all becomes clear as to what happened.
Dec 8, 2020 at 12:34 PM
Avatar
PAUL PETERSON2
  • MEMBER
  • 9 POSTS
Thank you, sorry the video is 5 minutes. been trying to keep them short and to the point.
Dec 8, 2020 at 2:05 PM
Avatar
KASEKENNY
  • CERTIFIED EXPERT
  • 18,907 POSTS
You are more then welcome. I think you nailed it at the end of that video. The fact that the guy you got it from unhooked other things, I suspect he had this connector undone at some point and did not get it fully seated. Then it worked its way loose enough to cause the brake light issue and the reason it didn't cut the engine off was because the PCM was already powered up and it didn't require the connector to be hooked up once it is running. However, I suspect when you parked it to check it out, it didn't run again. If that is the case then that confirm this. Then when you took the panel down to check it, it fell the rest of the way out.

As for the cruise issue we can help with that as well if you need it. We will need to get a new post started because we need to keep each to one topic so that others can find the solutions if they have similar issues and they won't find the answer to that under this topic.

However, I am so glad that was the issue and we are all here to help so whatever else you need please let us know. Thanks for using 2CarPros.
Dec 9, 2020 at 6:56 PM
Avatar
PAUL PETERSON2
  • MEMBER
  • 9 POSTS
I wouldn’t mind tackling the cruise control if you’d like to assist. Either way I’m just glad for your help with my brake light and starting issue. I’m glad the car is back up and running, I wasn’t looking forward to paying for a tow to shop, then of course the shop costs in addition.
Dec 10, 2020 at 1:05 PM
Avatar
KASEKENNY
  • CERTIFIED EXPERT
  • 18,907 POSTS
Haha. Yes. The tow bill is not a good feeling because you know it is just the start of the cost.

We are happy to assist if you need it. If I don't get the post, one of the other guys will. There are a number of us here that offer assistance and one of us will help you get it figured out.

Here is a link to get the new one started:

https://www.2carpros.com/questions/new
Dec 11, 2020 at 2:45 PM