Code p1300 igniter circuit number one

1996 TOYOTA CAMRY
319,000 MILES • 2.2L • 4 CYL • 2WD • AUTOMATIC
Avatar
POLLO10
  • MEMBER
  • 2 POSTS
My car shut off while running and would not crank. I have replace the igniter, ECM and the engine harness and it will start for fifteen or twenty minutes and does again. The only I can get it to start is to replace the ECM. I am on my fifth ECM. Any suggestions?
May 26, 2018 at 10:26 AM
Advertisement
Avatar
ASEMASTER6371
  • CERTIFIED EXPERT
  • 52,796 POSTS
Good evening.

You have not found the reason the ECM has failed, they will continue to fail until the cause is found.

The possible failure is wiring. If the wiring is damaged or there is a short, it will burn out the ECM.

The wiring will have to be traced out to see if there is any damage.

Roy

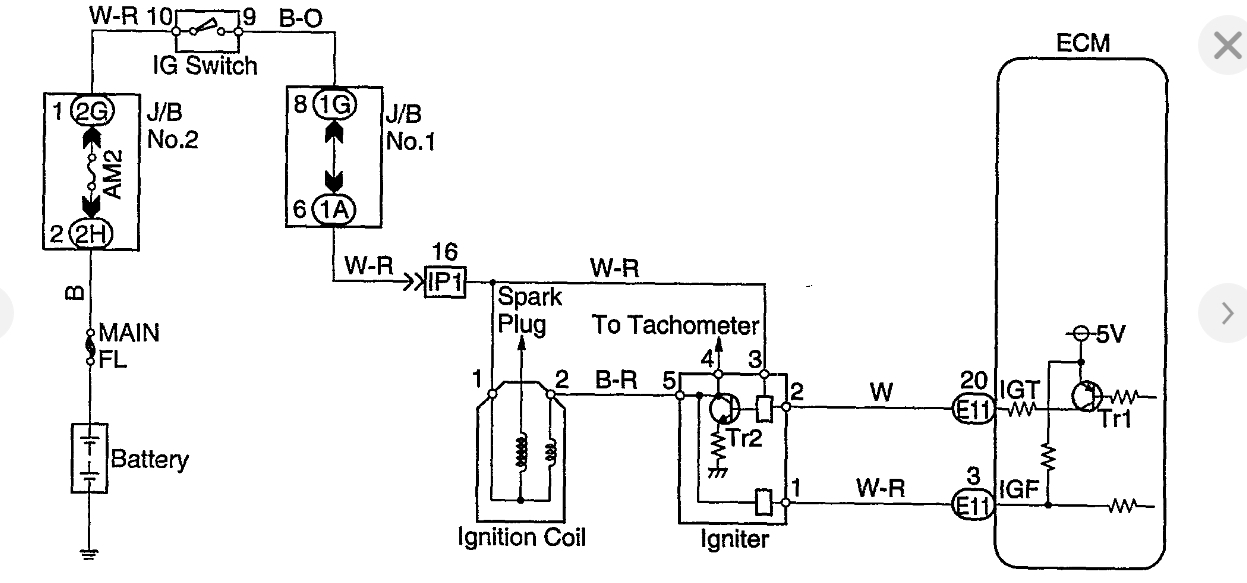
DTC P1300 Igniter Circuit Malfunction

CIRCUIT DESCRIPTION
The ECM determines the ignition timing, turns on Tr1 at a predetermined angle (°CA) before the desired ignition timing and outputs an ignition signal (IGT) "1" to the igniter.
Since the width of the IGT signal is constant, the dwell angle control circuit in the igniter determines the time the control circuit starts primary current flow to the ignition coil based on the engine rpm and ignition timing one revolution ago, that is, the time the Tr2 turns on.
When it reaches the ignition timing, the ECM turns Tr1 off and outputs the IGT signal "0".
This turns Tr2 off, interrupting the primary current flow and generating a high voltage in the secondary coil which causes the spark plug to spark. Also, by the counter electromotive force generated when the primary current is interrupted, the igniter sends an ignition confirmation signal (IGF) to the ECM.
NOTE: The ECM stops fuel injection as a fail safe function when the IGF signal is not input to the ECM.
May 26, 2018 at 6:26 PM
Avatar
POLLO10
  • MEMBER
  • 2 POSTS
I also replaced the wiring hardness, igniter and ignition coil and still the same
May 27, 2018 at 8:52 AM
Advertisement
Avatar
ASEMASTER6371
  • CERTIFIED EXPERT
  • 52,796 POSTS
Okay, did you verify voltages at the power points in the diagram? This is not necessarily a component failure, it is more of a voltage supply issue.

Roy
May 27, 2018 at 8:58 AM