Hatch window switch not receiving power?

1997 TOYOTA 4RUNNER
293,000 MILES • 3.4L • V6 • 4WD • MANUAL
Avatar
HALEJAMISON
  • MEMBER
  • 1 POST
After going through the hatch, replacing the harness, getting a new blue module for the hatch and all that, the rear hatch window still doesn’t roll down. I end up testing the connector that plugs into the switch for power just to find I’m not getting any power to the switch. Everything else on the hatch works great, wiper and defrost both work. All fuses look good. So, I’m guessing a disconnect between the fuse and the switch somewhere.
Mar 25, 2024 at 10:26 PM
Advertisement
Avatar
STRAILER
  • CERTIFIED EXPERT
  • 53,854 POSTS
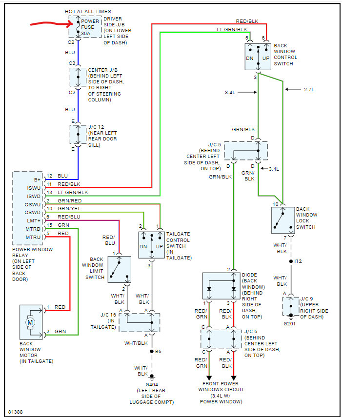
It could be the "power" fuse 30 amp is not getting power or is bad. Here is a guide to help check the fuse condition and for power please test with the key on:

https://www.2carpros.com/articles/how-to-check-a-car-fuse

Here is the fuse location and the rear hatch window and the wiring diagrams so you can see how the system works. Check out the images (below). Please let us know what happens.
Mar 26, 2024 at 10:11 AM
Avatar
HALEJAMISON
  • MEMBER
  • 1 POST
The 30-amp fuse also provides power to every other low amperage system in the car. Locking doors, other windows, etc. If that fuse was out, I would have a lot more problems. The diagram was very nice though so thanks for that.
Mar 27, 2024 at 11:39 AM
Advertisement
Avatar
STRAILER
  • CERTIFIED EXPERT
  • 53,854 POSTS
Yep, we need to start somewhere, and you would be surprised how many people need to double check fuses. Do you have power at the blue wire at the relay? If so, I would check the ground at the limit switch, blk/wht wire.

This guide can help:

https://www.2carpros.com/articles/how-to-use-a-test-light-circuit-tester

Please go over this guide and get back to us.
Mar 28, 2024 at 8:44 AM
Avatar
STRAILER
  • CERTIFIED EXPERT
  • 53,854 POSTS
The rear window limit switch controls the ground circuit.
Mar 28, 2024 at 8:47 AM
Avatar
STRAILER
  • CERTIFIED EXPERT
  • 53,854 POSTS
anything?
May 11, 2024 at 12:55 PM