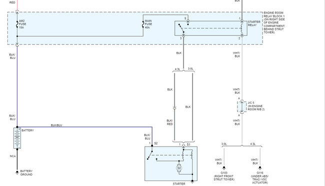
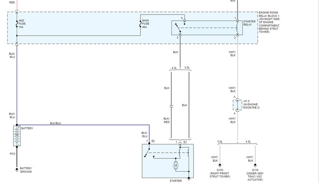
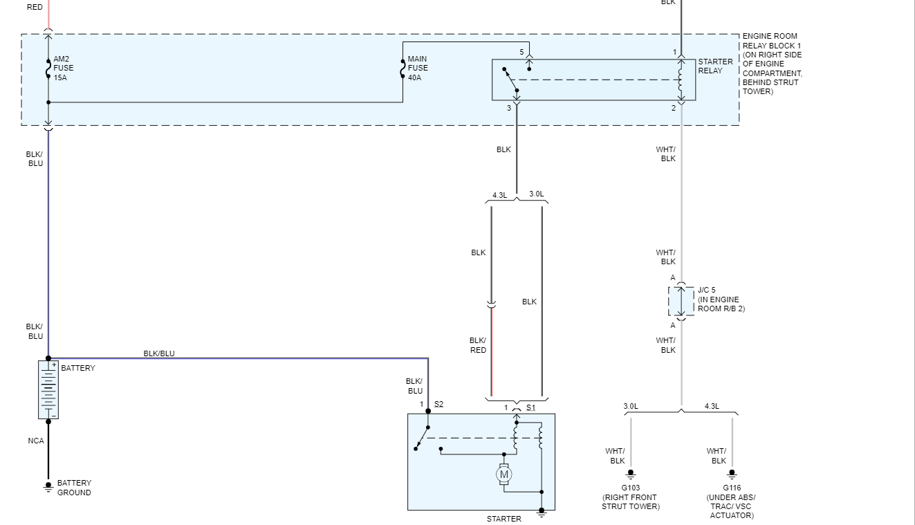
Guys, tried to look around for the issue but did not found any thing related . The problem is that the car was not cranking at all (no sounds from the starter) in the morning after turning the key multiple times the car started and this kept happening for a few days. Finally i took it to the garage where they advised it could be a faulty starter and may be the starter solenoid was not working occasionally. They recommended for replacing the starter which was changed. Following morning again the car wont start. I tried to check the current in the relay and it seems that the relay is not receiving signal when the key is turned to crank the motor.. i then tried to direct the wires in the relay box and the car started immediately... has any body had this issue.
this only happens when the car is not warmed.. once warmed it starts in first go. Also checked the 5A starter fuse which is also fine.
this only happens when the car is not warmed.. once warmed it starts in first go. Also checked the 5A starter fuse which is also fine.
Jan 4, 2020 at 5:30 AM


