☰
Login
Join
×
Home
Answered Questions
Repair Topics
Repair & Service Guides
Popular Questions
Warning Lights
Trouble Codes
How It Works
Testing / Diagnostics
Symptoms
Videos
Login
Become a Member
Home
Ford
F-250
Warning Lights
Four Wheel Drive Light
fuses, interior lights and four wheel drive lights quit working
1999 FORD F-250
15,000 MILES • 5.7L • V8 • 4WD
BOBBY PILGRIM
MEMBER
1 POST
FOLLOW
interior lights and four wheel drive lights quit working.
Feb 21, 2017 at 6:22 PM
Advertisement
STRAILER
CERTIFIED EXPERT
53,854 POSTS
Hey Bobby,
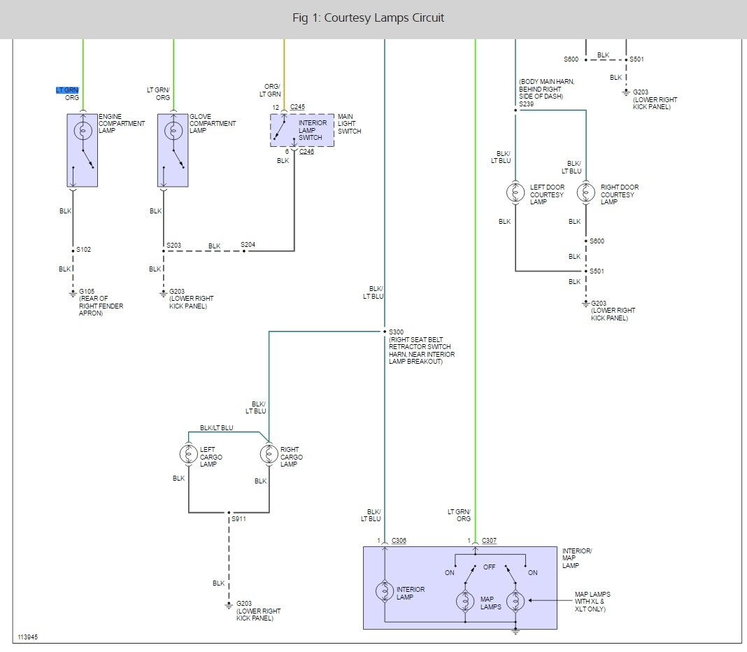
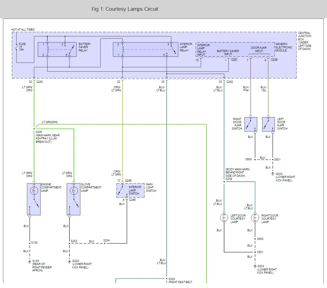
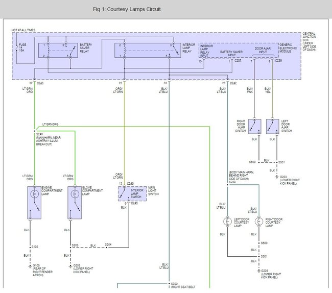
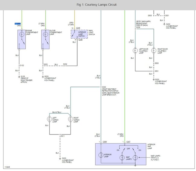
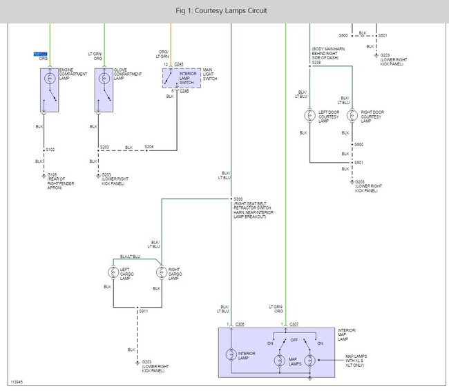
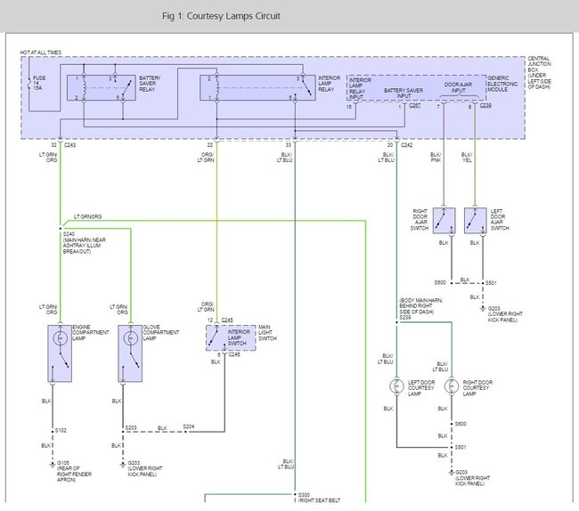
It looks like there is a interior light relay that could be bad, here are some wiring diagrams so you can do some testing to get the problem fixed.
Relay test guide
https://www.2carpros.com/articles/how-to-check-an-electrical-relay-and-wiring-control-circuit
Please let us know what you find so it will help others.
Best, Ken
Images (Click to enlarge)
Feb 24, 2017 at 11:32 AM