I need the location of the automatic door lock fuse.
Feb 28, 2019 at 10:50 PM
Advertisement
SCGRANTURISMO
CERTIFIED EXPERT
4,897 POSTS
Hello,
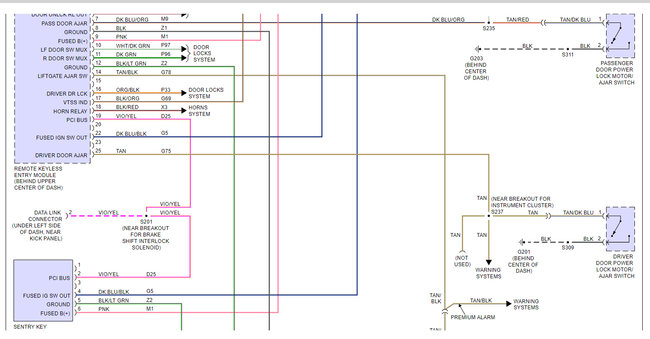
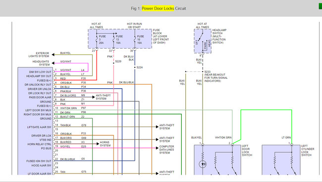
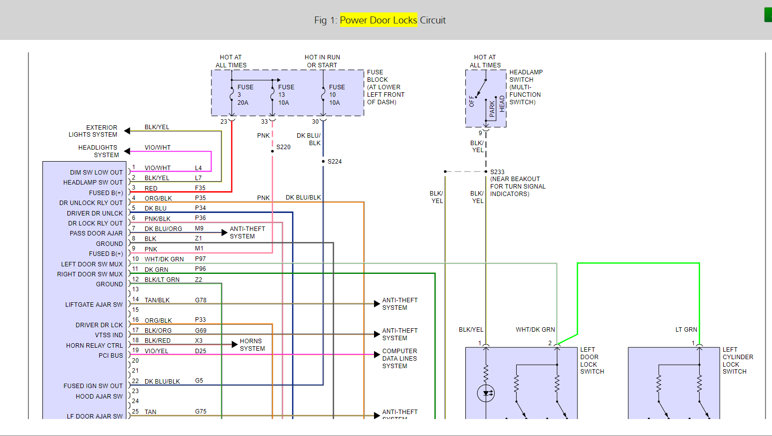
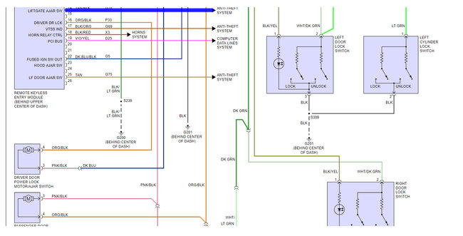
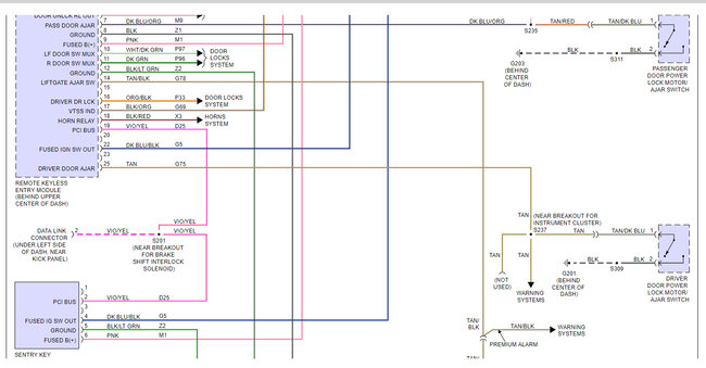
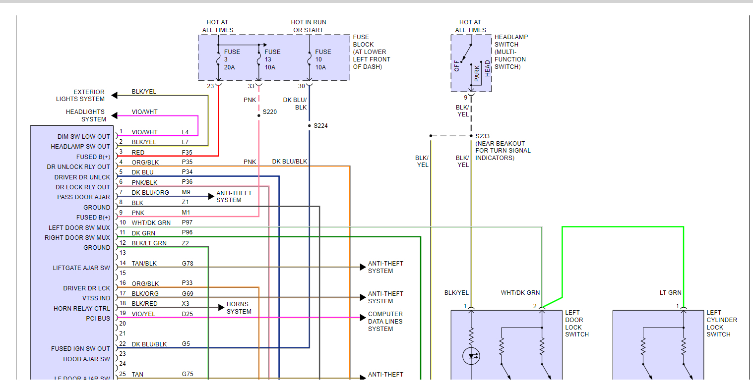
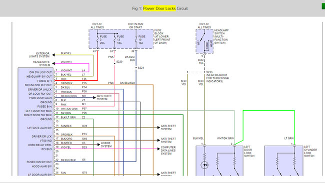
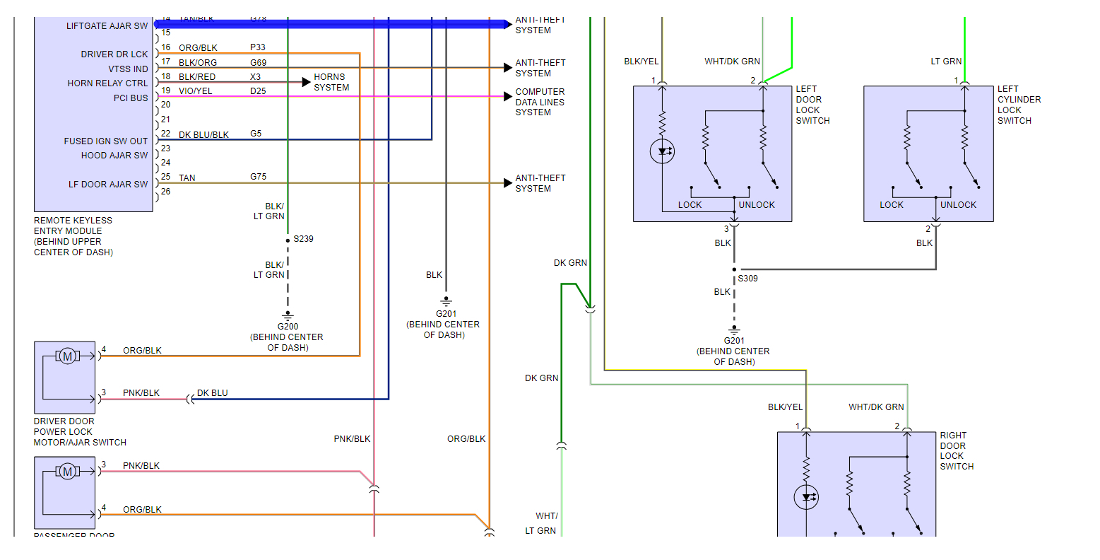
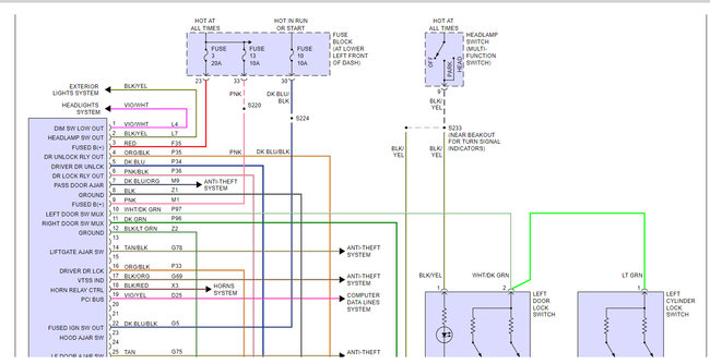
I have included a list of fuse block diagrams, fuse block locations, schematics of door lock operation, and wiring diagrams for your vehicles door lock/anti theft system in the diagrams down below. I hope this helps.