You have a vacuum operated fuel pressure regulator. That means if you disconnect the hose while the engine is running the pressure should jump to about 50 PSI while it is running. If it does, then your regulator is good.
However, your pressure is low. That means we have one of three main things.
1. Weak fuel pump - you already replaced this so let's assume that is ok since you changed it and it did not change the issue. Correct?
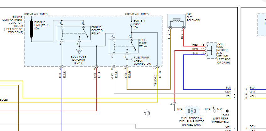
2. A clogged fuel filter preventing enough fuel from being delivered to the rail - unfortunate thing is the filter on your vehicle is part of the pump so as long as you changed the entire assembly and not just the pump portion, then that is not the issue either. (You would know this if you had to move parts over from the old pump to the new one, or did you just take the entire fuel pump out and put the new one in? See attachment 4, the three main parts of the pump assembly are circled)
3. Leaking injectors not allowing the pump to build pressure - this is where we need to cycle the key a few times and then check plugs for fuel.
Let me know what you think. Thanks
Images (Click to enlarge)
May 8, 2021 at 10:14 AM