Fuel pump replacement access

2006 MERCURY MONTEGO
76,000 MILES • 3.0L • V6 • 4WD • AUTOMATIC
Avatar
ALLENBRIGGS
  • MEMBER
  • 1 POST
Does the tank have to be removed or is there an access panel in the interior?
Dec 10, 2019 at 6:08 AM
Advertisement
Avatar
STEVE W.
  • CERTIFIED EXPERT
  • 15,113 POSTS
There is an access panel under the rear seat. There are two latches that secure the lower cushion. Release those and the front tips up and the back comes out of the clips. The access panel is sealed down. Remove it and you can see the pump module. There is a special tool needed to release the lock ring, Lock ring wrench 310-123. Be careful of the float arm for the level sender and have a container ready to set the pump into or you can spill gas into the carpet and insulation and make the car stink like gas for a long time.

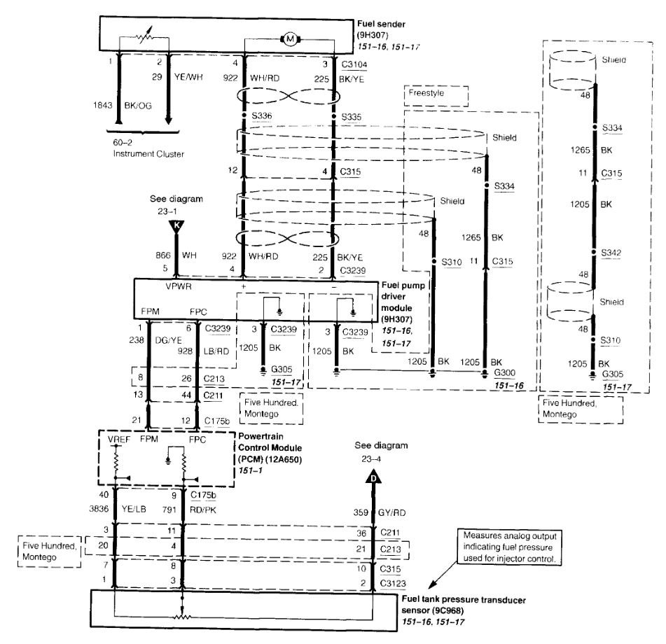
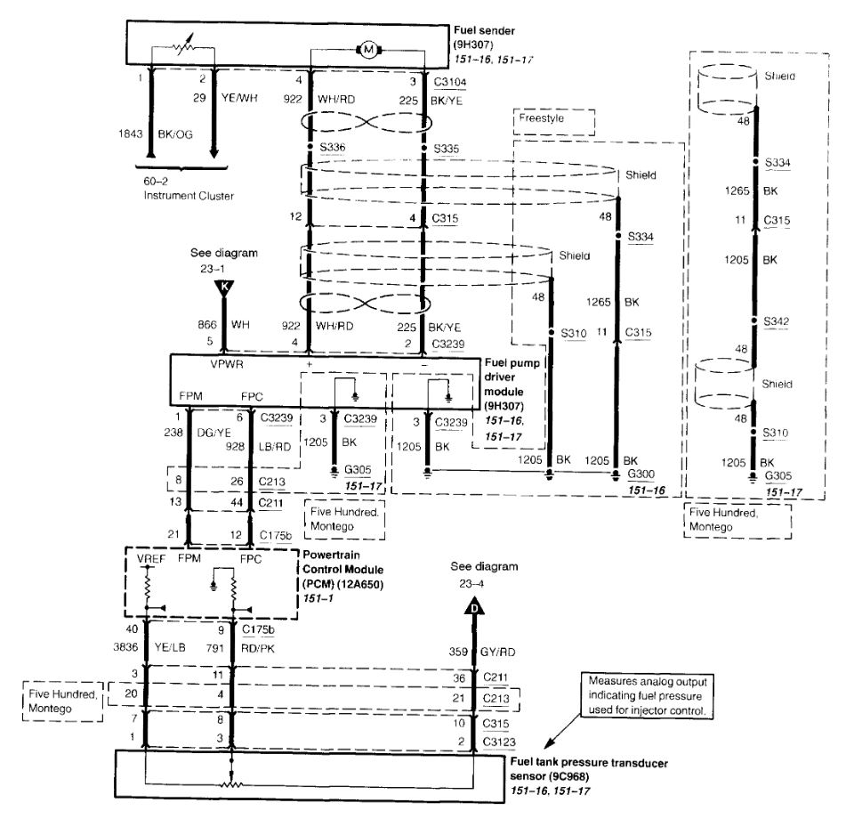
However there is also a fuel pump control module that uses a PWM signal to control the volume and pressure out of the fuel pump itself. They are really good at failing and making you think the issue is the pump itself, then you change the pump and still have a problem. The module is behind the backrest on the passenger side behind the trim panel. The wiring diagram is attached.
What are the symptoms you are having that make you think it's a bad pump?
Dec 10, 2019 at 7:13 AM