Where is the fuel pump relay located?

1989 CHEVROLET CAVALIER
128,000 MILES • 2.8L • V6 • 2WD • AUTOMATIC
Avatar
LUC GRAVEL
  • MEMBER
  • 2 POSTS
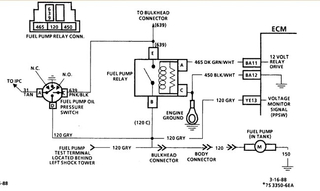
Where is the location of the fuel pump relay on a chevrolet cavalier z24 1989.
Sep 11, 2025 at 5:07 PM
Advertisement
Avatar
STEVE W.
  • CERTIFIED EXPERT
  • 15,113 POSTS
It is on the back of the bracket on the firewall near the strut tower and the brake booster.
Sep 11, 2025 at 11:31 PM
Avatar
LUC GRAVEL
  • MEMBER
  • 2 POSTS
Thank you so much.
Sep 12, 2025 at 4:08 AM
Advertisement
Avatar
STEVE W.
  • CERTIFIED EXPERT
  • 15,113 POSTS
You are welcome.
Sep 12, 2025 at 6:19 AM