I'm trying to locate the color of wire that runs always hot from the fuel pump relay so I can install a kill switch.
Jul 11, 2019 at 7:36 PM
Advertisement
JACOBANDNICKOLAS
CERTIFIED EXPERT
110,175 POSTS
Welcome to 2CarPros.
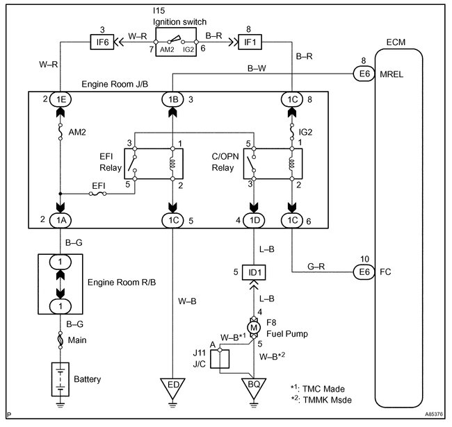
I attached a picture of the power supply to the pump from the relay. Let me know if that is what you needed. I highlighted the wire. It is blue/black.
Take care,
Joe
Image (Click to enlarge)
Jul 11, 2019 at 9:13 PM
BIGBENZO76
MEMBER
2 POSTS
That wasn't the right one. I think maybe I'm looking in the wrong area. is there somewhere under the dash or does the color change?
Jul 13, 2019 at 12:35 AM
Advertisement
JACOBANDNICKOLAS
CERTIFIED EXPERT
110,175 POSTS
Welcome back:
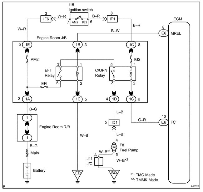
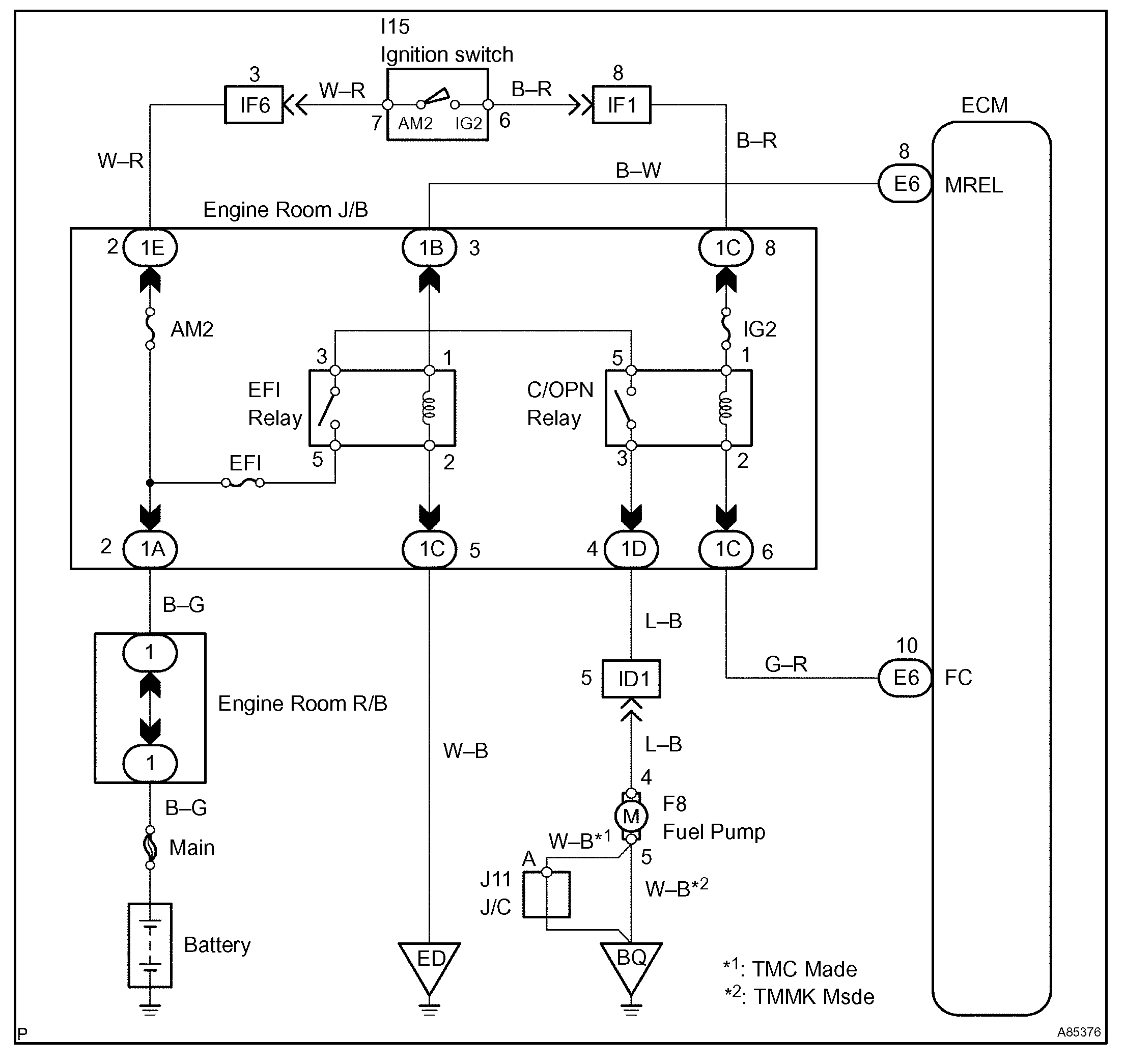
No problem. I attached a schematic of the fuel pump system. This is the OEM schematic, so no colors are listed. However, if you identify which wire you are looking for, I will try to identify color via a different manual.