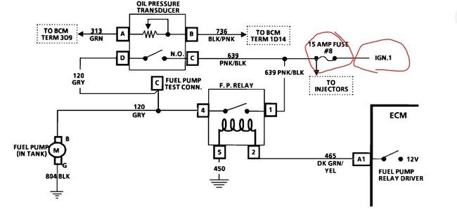
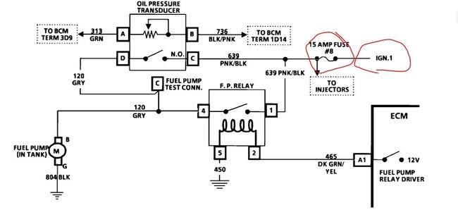
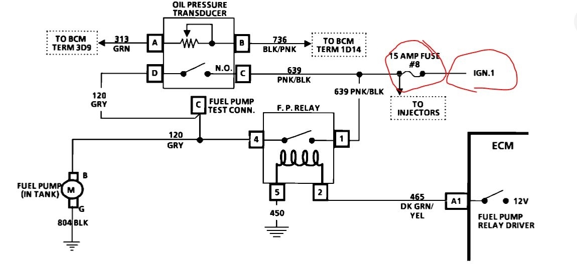
I'm trying to find the location of the fuel pump relay on the car listed above. Will turn over but no fuel getting to injectors and fuel pump not turning on.
Jan 30, 2021 at 8:16 AM




