Fuel pump relay location

1989 OLDSMOBILE 88
137,000 MILES • 3.8L • 6 CYL • 2WD • AUTOMATIC
Avatar
LEE ADKINS
  • MEMBER
  • 13 POSTS
I have the car listed above 88 Royal. I am attempting to locate the fuel pump relay. Where is it? And how would I check to see if it is bad?
Sep 5, 2018 at 2:51 PM
Advertisement
Avatar
ASEMASTER6371
  • CERTIFIED EXPERT
  • 52,796 POSTS
Good evening.

The relay is in the relay center. I attached a picture of the location for you to view.

Roy

When the key is first turned "on," without the engine running, the ECM will turn the fuel pump relay "on" for two seconds. This builds up the fuel pressure to normal operating pressure. If the engine is not started within two seconds, the ECM will shut the fuel pump "off" and wait until ignition reference pulses are present. As soon as the engine is cranked, the ECM turns the relay "on," which powers the fuel pump.

As a back-up system to the fuel pump relay, the fuel pump can also be turned "on" by the oil pressure switch. The oil pressure switch is a normally open switch which closes when oil pressure reaches about 28.0 kPa (4.0 psi). If the fuel pump relay fails, the oil pressure switch will power the fuel pump.

- A faulty fuel pump relay can result in long cranking times, particularly if the engine is cold.

- An inoperative fuel pump would cause a no start condition. A fuel pump which does not provide enough pressure can result in poor performance.
Sep 5, 2018 at 5:16 PM
Avatar
LEE ADKINS
  • MEMBER
  • 13 POSTS
What happened was I was driving and the car cut off while I was moving around fifty five mph. Once I coasted to a stop I noticed when trying to re crank that the normal hum I hear from the fuel pump priming up was not there and it will not crank. I just assumed it may be the relay.
Sep 5, 2018 at 5:24 PM
Advertisement
Avatar
ASEMASTER6371
  • CERTIFIED EXPERT
  • 52,796 POSTS
I would assume more the pump than the relay. I would verify power at the fuel pump while cranking first.

Also, check the 20 amp fuel pump fuse as well.


Roy
Sep 5, 2018 at 5:46 PM
Avatar
LEE ADKINS
  • MEMBER
  • 13 POSTS
How would I go about verifying power at the pump?
Sep 5, 2018 at 5:55 PM
Avatar
ASEMASTER6371
  • CERTIFIED EXPERT
  • 52,796 POSTS
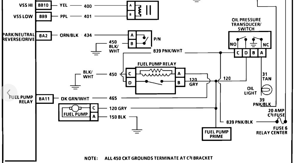
You need to go to the connector at the fuel pump and check the gray wire as listed in the wire diagram. Use a test light or voltmeter to test for power while cranking?

Roy
Sep 5, 2018 at 6:12 PM
Avatar
LEE ADKINS
  • MEMBER
  • 13 POSTS
Okay, one more question. Do you know if there is a access panel to the pump or do I have to drop the tank?
Sep 5, 2018 at 6:16 PM
Avatar
ASEMASTER6371
  • CERTIFIED EXPERT
  • 52,796 POSTS
The pump is inside the fuel tank. In order to access the pump, the tank will have to be removed.

Roy
Sep 5, 2018 at 6:19 PM
Avatar
LEE ADKINS
  • MEMBER
  • 13 POSTS
Oh no. I dread that. Thank you very much for the help. I fill more comfortable doing it now. Thank you. Have a great rest of your day.
Sep 5, 2018 at 6:22 PM
Avatar
ASEMASTER6371
  • CERTIFIED EXPERT
  • 52,796 POSTS
You are welcome.

Always glad to help.

Roy
Sep 6, 2018 at 3:27 AM
Avatar
LEE ADKINS
  • MEMBER
  • 13 POSTS
The diagrams you sent do not seem to match my car.
Sep 6, 2018 at 1:38 PM
Avatar
ASEMASTER6371
  • CERTIFIED EXPERT
  • 52,796 POSTS
What were those pictures?

Roy
Sep 6, 2018 at 2:27 PM
Avatar
LEE ADKINS
  • MEMBER
  • 13 POSTS
Under the hood facing the car.
Sep 6, 2018 at 2:29 PM
Avatar
ASEMASTER6371
  • CERTIFIED EXPERT
  • 52,796 POSTS
They are upside down. What am I looking at?

Is there a relay center there? The picture is not clear.

Roy
Sep 6, 2018 at 2:32 PM
Avatar
LEE ADKINS
  • MEMBER
  • 13 POSTS
I cannot figure out why my pictures are upside down. But that is where I thought the relay center should be. That is the firewall area.
Sep 6, 2018 at 2:34 PM
Avatar
ASEMASTER6371
  • CERTIFIED EXPERT
  • 52,796 POSTS
There may be a black cover over it protecting it.

Check around the center of the firewall under the windshield.

Roy
Sep 6, 2018 at 2:39 PM
Avatar
LEE ADKINS
  • MEMBER
  • 13 POSTS
That black thing you see there was a shield, but I see no relay center. Let me see if I can take a video.
Sep 6, 2018 at 2:41 PM
Avatar
ASEMASTER6371
  • CERTIFIED EXPERT
  • 52,796 POSTS
Look under the dash right side. 88 has it there.

Roy
Sep 6, 2018 at 2:53 PM
Avatar
LEE ADKINS
  • MEMBER
  • 13 POSTS
Did the video I sent not go through?
Sep 6, 2018 at 2:54 PM
Avatar
ASEMASTER6371
  • CERTIFIED EXPERT
  • 52,796 POSTS
Got it.

In your original question, you listed this as an 1989 Oldsmobile 88. Then I looked at your question and you said 88 Royal?

Is this an 1988 or 1989?

Roy
Sep 6, 2018 at 3:03 PM
Avatar
LEE ADKINS
  • MEMBER
  • 13 POSTS
1989 model 88.
Sep 6, 2018 at 3:04 PM
Avatar
LEE ADKINS
  • MEMBER
  • 13 POSTS
That is everything on it that says the model so I assume a 1989 88 Royale.
Sep 6, 2018 at 3:10 PM
Avatar
ASEMASTER6371
  • CERTIFIED EXPERT
  • 52,796 POSTS
Okay, check under the dash as I stated before and see if the relay center is there.

Roy
Sep 6, 2018 at 3:10 PM
Avatar
LEE ADKINS
  • MEMBER
  • 13 POSTS
I did not see one on passengers side or driver.
Sep 6, 2018 at 3:11 PM
Avatar
DANNY L
  • CERTIFIED EXPERT
  • 5,648 POSTS
Hello, I am Danny.

To help you and Roy if you are still looking for the fuel pump relay it is located in position #3 in the fuse/relay box which is located behind right (passenger) side of dash, to right of the glove box. I have attached a picture and circled relay in red. Hope this helps and feel free to ask any questions.Thanks for using 2CarPros.
Danny-
Sep 8, 2018 at 5:24 AM