Fuel pump relay location

1990 PLYMOUTH SUNDANCE
181,000 MILES • 2.5L • 4 CYL • 2WD • AUTOMATIC
Avatar
MARC WOODS
  • MEMBER
  • 53 POSTS
Need to find fuel pump relay not getting power to fuel pump. Pictures would help.
Nov 4, 2018 at 7:08 AM
Advertisement
Avatar
CARADIODOC
  • CERTIFIED EXPERT
  • 34,306 POSTS
That question always raises red flags. First of all, have you checked for spark? Too often people get hung up on the first thing they find missing and forget to look for additional symptoms. A failed ignition system accounts for about two percent of crank/no-starts. A failed fuel pump accounts for perhaps three percent. A dead ignition system and fuel pump, and injectors accounts for a good 95 percent of these no-starts. That is very commonly caused by a failed distributor pick-up assembly under the rotor in the distributor.

The second concern is most people expect to see 12 volts at the fuel pump when they just turn on the ignition switch. In fact, if the pump is okay, you will hear it hum for only one second, then it had better turn off again until you start cranking the engine. That is the safety feature on all fuel injected vehicles in case a fuel line gets ruptured in a crash. You do not want the pump dumping raw gas on the ground.

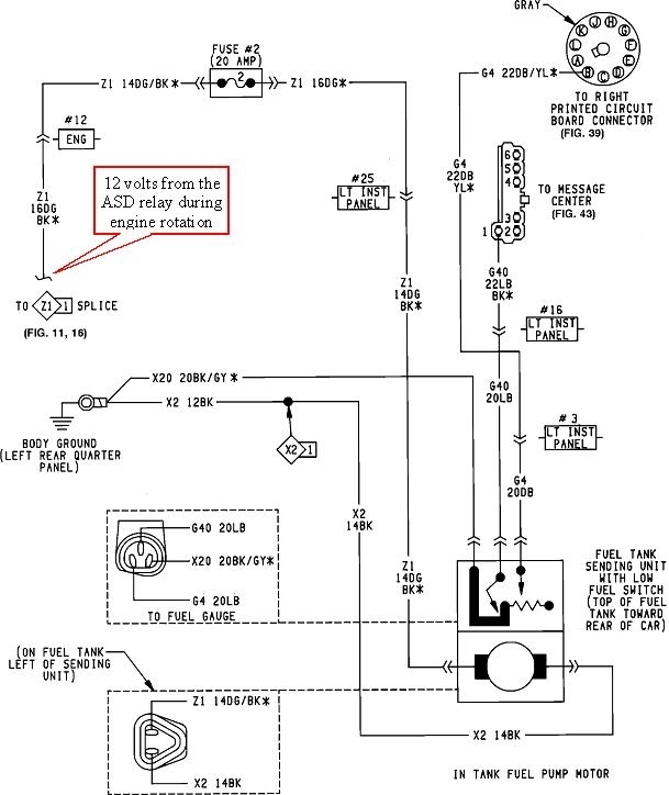
There is no separate fuel pump relay on this dandy little car. The fuel pump, ignition coil, injector, and alternator field all get their 12 volts from the automatic shutdown, (ASD) relay. That relay is turned on by the Engine Computer any time the engine is rotating, (cranking or running). It knows when that is by the signal pulses it receives from the distributor pick-up assembly.
Nov 4, 2018 at 6:36 PM
Avatar
MARC WOODS
  • MEMBER
  • 53 POSTS
Car shut off while driving. Has gas cranks but does not start, clean fuel filter put in new pump in and still do not hear pump coming on. Took all the relays off and car still cranks with them off.
Nov 4, 2018 at 6:47 PM
Advertisement
Avatar
CARADIODOC
  • CERTIFIED EXPERT
  • 34,306 POSTS
It is GM fuel pumps that commonly start up, then fail later, leaving you sitting on the side of the road. Chrysler fuel pumps almost never do that. When they fail, they fail to start up, leaving you sitting in the driveway or parking lot. Once they start running, it is almost unheard of for one to stop running while you are driving. What is real common to fail while driving is that distributor pick-up assembly. Have you checked for spark yet?
Nov 4, 2018 at 6:53 PM
Avatar
MARC WOODS
  • MEMBER
  • 53 POSTS
When I sprayed starting fluid in the throttle body it started for a second then shut off. If it did not have spark would it be able to start? And I do not hear the fuel pump come on at all.
Nov 4, 2018 at 6:55 PM
Avatar
MARC WOODS
  • MEMBER
  • 53 POSTS
Should the car still crank with the ASD relay off?
Nov 4, 2018 at 7:01 PM
Avatar
CARADIODOC
  • CERTIFIED EXPERT
  • 34,306 POSTS
Cranking has nothing to do with the ASD relay. If you do have spark, we know the ASD relay is turning on, so the cause of the dead pump has to be after that. You will need to check for 12 volts on the dark green/black wire in the fuel pump's connector, but you have to do that while a helper is cranking the engine. As an alternative, you can unplug the ASD relay, then use a stretched-out paper clip, or piece of wire, in the socket to jump the red wire to the dark green/black wire. The ignition switch does not have to be on for this. The jumper will put 12 volts on the dark green/black circuit so you can test for that at the pump's connector.
Nov 4, 2018 at 7:26 PM
Avatar
MARC WOODS
  • MEMBER
  • 53 POSTS
When I sprayed starting fluid in the throttle body it started for a second then shut off.
Nov 5, 2018 at 6:53 AM
Avatar
CARADIODOC
  • CERTIFIED EXPERT
  • 34,306 POSTS
You said that already. That's how we know you have spark, and that's how we know the ASD relay is turning on. That is what sends 12 volts to the fuel pump, so if the pump is never running, you have to have a break in the 12-volt feed wire, a burned connection in the pump's electrical connector, (I've run into that twice), a bad pump, or a break in the ground wire.

Don't overlook fuse # 2. It is for only the fuel pump. In the rare event the old pump motor was shorted or locked up, it would likely blow that fuse, then your new pump would also be dead.
Nov 5, 2018 at 4:53 PM
Avatar
MARC WOODS
  • MEMBER
  • 53 POSTS
When I put the paper clip in the red and dark green wire the pump runs and I feel fuel flowing through. Replaces pump and relay still will not start.
Nov 5, 2018 at 9:39 PM
Avatar
MARC WOODS
  • MEMBER
  • 53 POSTS
Have power at pump and relay.
Nov 5, 2018 at 10:16 PM
Avatar
MARC WOODS
  • MEMBER
  • 53 POSTS
Fuse is not blown but I think I am not getting power to the fuse. With the car in the on position the test light does not light up on the fuse test ports or in the terminals.
Nov 5, 2018 at 10:18 PM
Avatar
CARADIODOC
  • CERTIFIED EXPERT
  • 34,306 POSTS
You missed the most important parts of my story. First of all, you jumped the ASD relay and you observed the fuel pump runs. You're done. The pump circuit is working and there is no point in looking at that any further.

The second point is you must not have 12 volts at the pump when you are just sitting there with the ignition switch turned on. You will have 12 volts for only one second when you turn the ignition switch on, then it must go back to 0 volts until you start cranking the engine. If that 12 volts does not come back during cranking, that is because the ASD relay is not being turned on at that time, and that is almost always due to the failed distributor pick-up assembly.

What has confused the issue is your use of starting fluid. It is possible for that to self-ignite in the engine in the absence of spark, so that may not be the best test. You need to look specifically for spark. Start by pulling the coil wire out of the center of the distributor cap, then prop that end near a metal part of the engine, but not quite touching it. Have your helper crank the engine while you watch for spark jumping that gap. If you do not see spark, the pick-up assembly is the best suspect.

You should also check for diagnostic fault codes. Chrysler made doing that yourself much easier than any other manufacturer. Cycle the ignition switch from "off" to "run" three times within five seconds without cranking the engine, leave it in "run", then count the flashes of the Check Engine light. You'll get a series of flashes for the first digit, a short pause, a series of flashes for the second digit, a longer pause, then any additional codes will flash the same way. The last code will be five flashes, then another five flashes, (code 55), which just means it's done. You can go here:

https://www.2carpros.com/articles/retrieve-trouble-codes-for-chrysler-dodge-plymouth-odb1-1995-and-earlier-car-mini-van-and-light-trucks

To see the definitions, or you can post them in your reply and I will interpret them for you.
Nov 6, 2018 at 12:45 PM
Avatar
MARC WOODS
  • MEMBER
  • 53 POSTS
Okay will let you know what happens. Might not have any codes cause I had to get battery charged.
Nov 6, 2018 at 1:20 PM
Avatar
MARC WOODS
  • MEMBER
  • 53 POSTS
Did not get a spark. Is this what I need to replace under the cap and rotor?
Nov 6, 2018 at 1:38 PM
Avatar
MARC WOODS
  • MEMBER
  • 53 POSTS
This is what I found under pick up assembly.
Nov 6, 2018 at 1:50 PM
Avatar
CARADIODOC
  • CERTIFIED EXPERT
  • 34,306 POSTS
Yes, that is a high-failure item. Lots of people used to carry spares in the glove box.

What is that white piece the blue arrow is pointing to? That looks like a piece of broken rotor. The red arrow is pointing to what looks like a roll pin. Neither of those things should be there.
Nov 6, 2018 at 1:58 PM
Avatar
MARC WOODS
  • MEMBER
  • 53 POSTS
Did not put the arrows in there but yeah did not think they should be there. I will check rotor make sure it is not damaged too. Thanks for the help will let you know if it is the fix.
Nov 6, 2018 at 2:35 PM
Avatar
MARC WOODS
  • MEMBER
  • 53 POSTS
The white stuff went to this not sure what it is but was under the pick up assembly. Not sure if it comes with the new one.
Nov 6, 2018 at 3:34 PM
Avatar
CARADIODOC
  • CERTIFIED EXPERT
  • 34,306 POSTS
That is the shutter wheel. To generate a current mechanically, you need a magnetic field, a coil of wire, and most importantly, movement between them. In this case, there is a magnet in the pick-up assembly, and a "Hall Effect" transistor. That is a special transistor that is turned on in the presence of a magnetic field. The movement in this case is when one of those shutter blades passes between the magnet and the Hall Effect transistor, it disturbs, or bends the magnetic field. The change in the strength of the magnetic field is what triggers the transistor, and that pulse is amplified by the circuitry in the pick-up assembly. Those signal pulses arrive at the Engine Computer, and that is how the computer knows the engine is rotating and it's time to turn on the ASD relay.
Nov 6, 2018 at 8:30 PM
Avatar
MARC WOODS
  • MEMBER
  • 53 POSTS
Thank you.
Nov 6, 2018 at 9:04 PM
Avatar
ASEMASTER6371
  • CERTIFIED EXPERT
  • 52,796 POSTS
How are you making out?

Did you get it running yet?

Roy
Nov 9, 2018 at 7:27 AM