Where does the fuel pump ground wire attached to the vehicle?

1994 CHEVROLET 1500
150,000 MILES • 5.7L • V8 • 2WD • AUTOMATIC
Avatar
GURUGARDENER
  • MEMBER
  • 11 POSTS
Where is the fuel pump grounded?
May 12, 2022 at 9:13 AM
Advertisement
Avatar
BORIS K
  • CERTIFIED EXPERT
  • 836 POSTS
Hello,

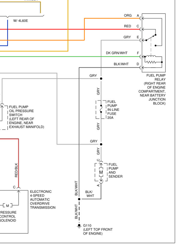
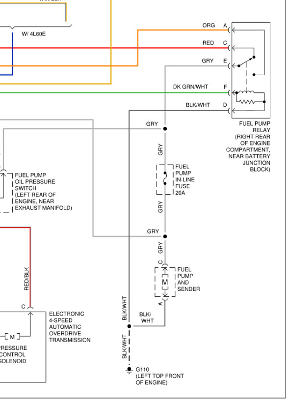
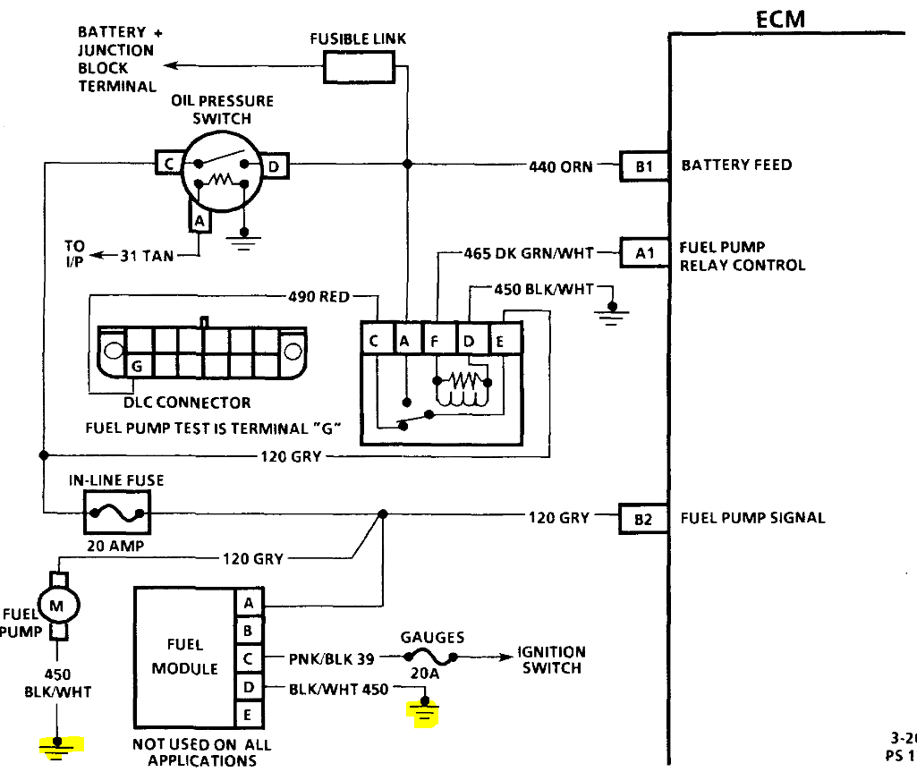
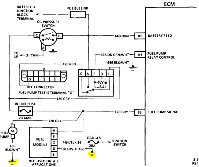
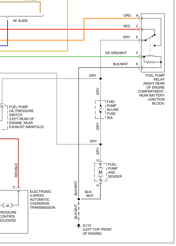
The fuel pump ground is shared with the fuel pump relay. It is located at the left front of the engine.

See image below.

Hope this helps.

Cheers, Boris
May 12, 2022 at 9:34 AM
Avatar
SQM
  • CERTIFIED EXPERT
  • 6,383 POSTS
Hello,

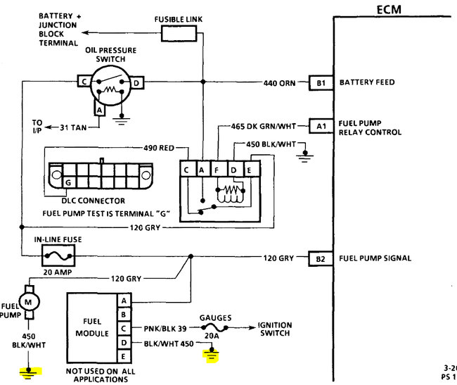
The fuel pump is grounded to the chassis. You will have to trace the black/white wire to find the ground. It should be located on the left front of the engine compartment.

https://www.2carpros.com/articles/how-to-check-wiring

I have attached the wiring schematic below for your reference.

Let me know of any questions.
Thank you.
May 12, 2022 at 9:37 AM
Advertisement
Avatar
GURUGARDENER
  • MEMBER
  • 11 POSTS
Thanks, Boris
May 12, 2022 at 9:38 AM
Avatar
GURUGARDENER
  • MEMBER
  • 11 POSTS
I have replaced the fuel pump, but I don't remember where the ground wire was attached to the vehicle.
May 12, 2022 at 9:43 AM
Avatar
GURUGARDENER
  • MEMBER
  • 11 POSTS
Thanks for the info, Sean.
May 12, 2022 at 9:46 AM
Avatar
SQM
  • CERTIFIED EXPERT
  • 6,383 POSTS
You are welcome.
May 12, 2022 at 3:04 PM
Avatar
GURUGARDENER
  • MEMBER
  • 11 POSTS
I replaced the fuel pump, but I don't remember where the ground wire was attached to the vehicle.
May 13, 2022 at 2:25 PM (Merged)
Avatar
SQM
  • CERTIFIED EXPERT
  • 6,383 POSTS
Hello,

The ground for the fuel pump is located on the left top front of the engine block.

https://www.2carpros.com/articles/how-to-check-wiring

I have attached wiring schematics and diagram below for your reference.
It will be a black/white wire.

Let me know of any questions.
Thank you.
May 13, 2022 at 2:26 PM (Merged)
Avatar
GURUGARDENER
  • MEMBER
  • 11 POSTS
The fuel pump ground wire is only 6 or 7 inches long.
The engine block is several feet from the fuel pump.
May 13, 2022 at 2:26 PM (Merged)
Avatar
SQM
  • CERTIFIED EXPERT
  • 6,383 POSTS
Are you talking about the ground wire that came with a replacement fuel pump? Can you upload a picture?
May 13, 2022 at 2:26 PM (Merged)
Avatar
GURUGARDENER
  • MEMBER
  • 11 POSTS
Yes, the ground wire from the fuel pump assembly.
May 13, 2022 at 2:26 PM (Merged)
Avatar
SQM
  • CERTIFIED EXPERT
  • 6,383 POSTS
You can actually ground it to any good spot. You can also splice a longer wire to the ground, so it will allow you to reach an ideal ground spot.
May 13, 2022 at 2:26 PM (Merged)