Where is the fuel pump module and relay located?

2014 BUICK VERANO
180,000 MILES • 2.4L • 4 CYL • 2WD • AUTOMATIC
Avatar
OLUFADE
  • MEMBER
  • 1 POST
Looking for the location of the fuel pump module and relay.
Dec 31, 2022 at 12:37 PM
Advertisement
Avatar
AL514
  • CERTIFIED EXPERT
  • 5,464 POSTS
Hello, it looks like the Fuel pump control module is located in the trunk behind the passenger side trim panel, Will provide diagrams and instructions for getting to it. The location of all the relays and fuses should also be available in the owner's manual in the glovebox. For a Fuel pump Relay, I believe it is labeled KR32A-K07. The only relay I see labelled 07 is in the last diagram. They are very difficult to see the numbers in the diagrams. Hopefully that is correct.

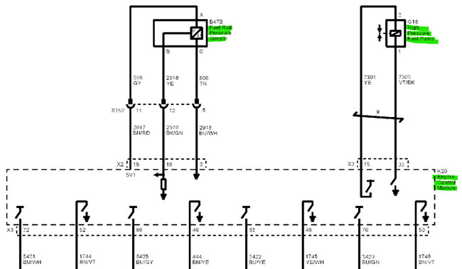
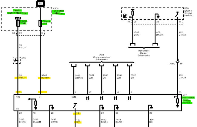
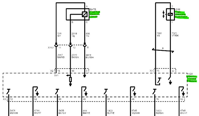
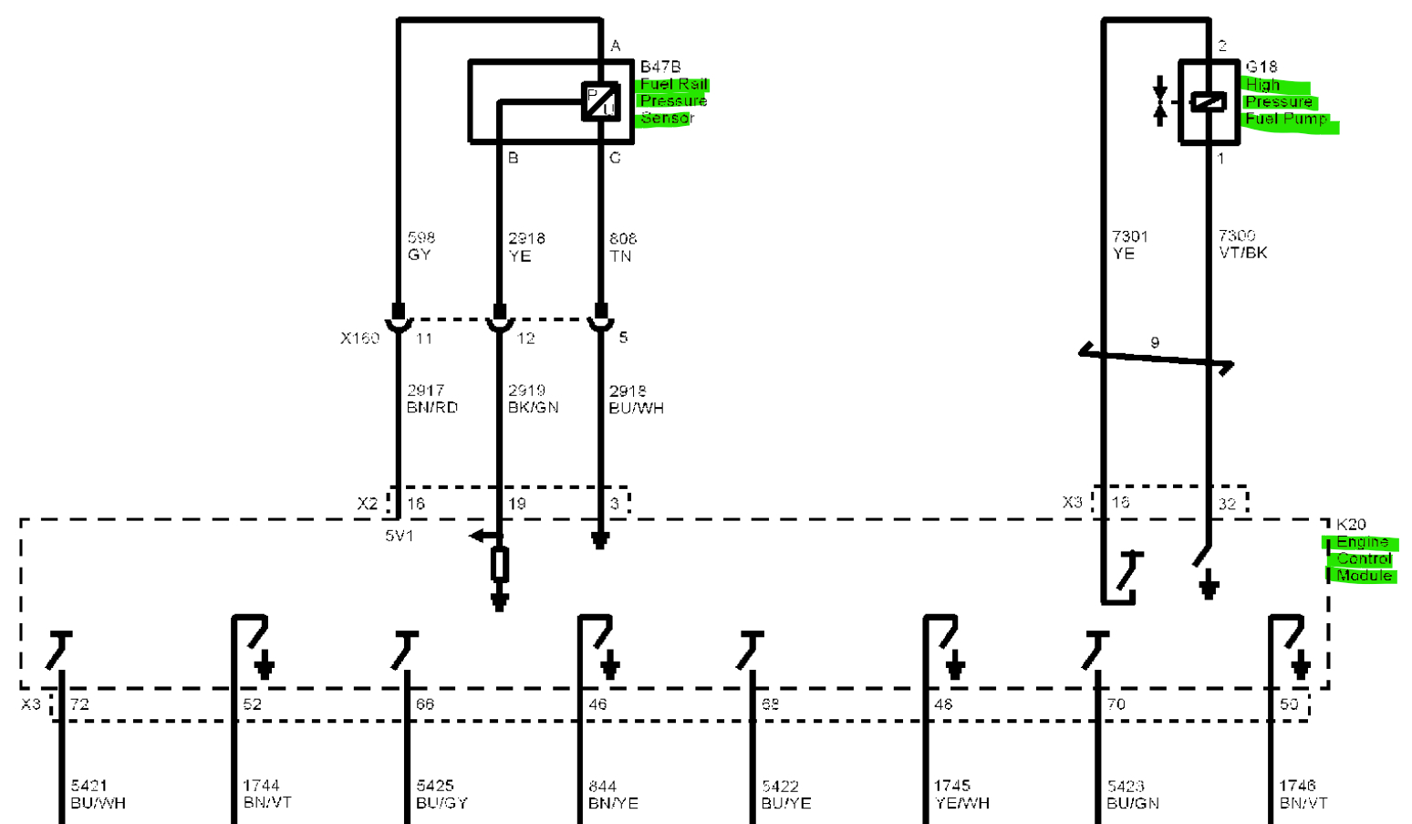
The Fuel Pump control module takes care of the pulse width modulated signal that's sent from the engine computer to the control module, and it will then do all the work for the pump.
There are a couple of fuses for the fuel pump control module, Ill post the wiring diagrams for the control module as well so you can check it for proper power and ground.
Be aware there is a High-Pressure fuel pump as well, the fuel pump in the gas tank is only to feed the High-pressure pump. They don't say in service information if this is a Direct Injection System, the last 15 to 19 are diagrams of the High-pressure fuel pump located in the engine compartment. The Direct injection systems can run up to 2000psi, except I do not see a spec for fuel pressure that high here. I'm not sure why they run 2 fuel pumps if it is not a direct injection system, but I will post any more info I find on the subject.

Ok this is a Direct Injection High pressure system; the info was the last thing listed. In the very last diagram is the fuel pressure spec which is 290 to 2176psi. This is extremely high fuel pressure and the High-pressure pump and steel lines in the engine compartment should not be taken apart unless you have dealt with this type of system before. You can be seriously injured by such high pressure. The Fuel Injectors are also controlled by a boost capacitor which will energize the fuel injector with 65-volts during its boost phase. Why this information is not presented at the beginning of the fuel system description, I don't know, but do be very careful.
Dec 31, 2022 at 1:59 PM