The doors will not open when the buttons are pushed, for fuel or trunk?

2003 CADILLAC DEVILLE
69,000 MILES • 2.6L • V8 • 2WD • AUTOMATIC
Avatar
  • MEMBER
  • 3 POSTS
fuel and trunk doors are not working.
Jul 28, 2022 at 7:34 AM
Advertisement
Avatar
JACOBANDNICKOLAS
  • CERTIFIED EXPERT
  • 110,175 POSTS
Hi,

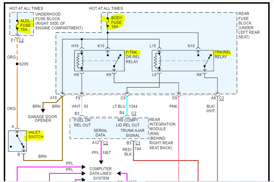
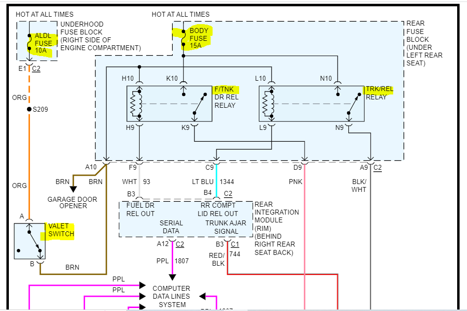
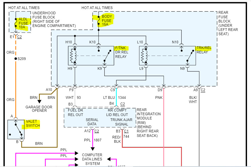
If they both failed at the same time, first confirm that the valet switch is not turned on. That cuts power to both.

If that is good, I need you to check two fuses. First, the ALDL fuse (10 amp) in the under-hood fuse box. If that fuse is good, I need you to check the body fuse (15 amp) in the rear fuse box under the left rear seat.

When checking these fuses, it is also important to confirm there is power to and from them.

Here is a link that explains how that is done:

https://www.2carpros.com/articles/how-to-check-a-car-fuse

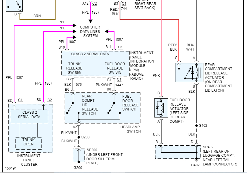
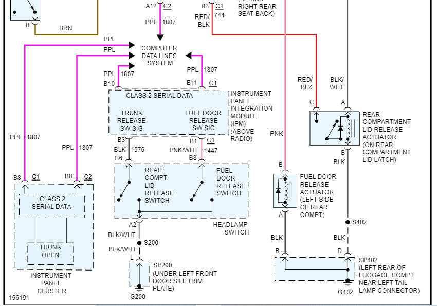
One other thought is this. Each component, fuel door/trunk release, has its own relay. However, I wouldn't think that both failed at the same time, so I'm thinking it is one of the fuses I mentioned.

I attached the wiring schematic below for both circuits, so you have a reference. Also, pics 3 and 4 show the fuses to check. Pic 3 is the box under the seat in the rear. Start with pic 4, the ALDL fuse. I suspect that is the one that is at fault and is easier to access.

Let me know what you find.

Take care,

Joe

See pics below.

Jul 28, 2022 at 2:29 PM
Avatar
  • MEMBER
  • 3 POSTS
Thank you very much, the valet button was on.
Jul 30, 2022 at 5:42 AM
Advertisement
Avatar
JACOBANDNICKOLAS
  • CERTIFIED EXPERT
  • 110,175 POSTS
You are very welcome. I'm glad to know you found the issue which is an easy one to miss.

Take care and please feel free to come back anytime in the future. You are always welcome here.

Joe
Jul 30, 2022 at 7:41 PM