Front brake lockup

1994 MITSUBISHI 3000GT
50,000 MILES • 6 CYL • 2WD • MANUAL
Avatar
UNCLEBIFF
  • MEMBER
  • 37 POSTS
Just got a new set of rims for my vehicle listed above and everything seemed to be working fine. after a couple of months i got an alignment everything was fine. then i started to smell brakes now my driver's side wheel doesn't want to spin.
Sep 26, 2020 at 5:39 PM
Advertisement
Avatar
JACOBANDNICKOLAS
  • CERTIFIED EXPERT
  • 110,175 POSTS
Hi,

The idea that it is only one side makes this easier. Either you have a bad caliper (piston frozen), the slide pins need cleaned and lubricated, or the brake hose (rubber one) has collapsed internally and isn't allowing fluid to return the the master cylinder.

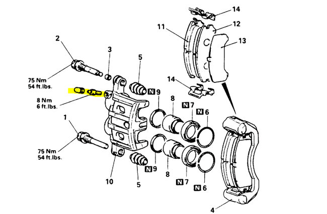
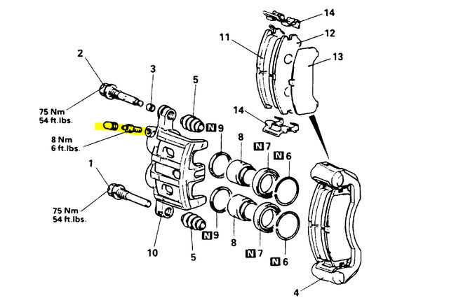
Do this first. Safely lift that wheel off the ground. When the wheel is locked, open the bleeder on the brake caliper and see if the brakes release. I attached a pic below showing the bleeder.

Do this and let me know what happens. Also, let me know if you have other questions.

Joe
Sep 26, 2020 at 5:58 PM
Avatar
CARADIODOC
  • CERTIFIED EXPERT
  • 34,306 POSTS
The first thing to suspect is the pressurized brake fluid is being trapped somewhere and can't release back to the reservoir. To verify that, raise that wheel off the ground when it is locking up, and open the bleeder screw on that caliper. If that lets that brake release, we'll have to repeat the procedure by opening that hydraulic circuit in other places to determine where the line is blocked.

If opening the system works no matter where you open it, even all the way back to the master cylinder, it is likely the brake fluid has become contaminated with a petroleum product. That will cause all the rubber seals and all the other rubber parts that contact the brake fluid to swell. That gets to be a very expensive repair. A clue to petroleum contamination is when you remove the cap from the reservoir, the rubber bladder seal will be blown up and mushy, and you will find it very difficult to get the cap back on.

If opening the bleeder screw on the caliper does not let the brake release, that caliper is sticking. First inspect the mounting hardware for damage or rusted parts that are preventing the caliper from sliding freely. Use a large flat-blade screwdriver to try to pry the piston back into the caliper housing. Some force will be needed, but it should slide fairly easily by hand. If you can't retract the piston, even with the bleeder screw open, that caliper must be replaced or rebuilt. We always replace or rebuild both at the same time to maintain balanced brakes.
Sep 26, 2020 at 6:05 PM
Advertisement
Avatar
UNCLEBIFF
  • MEMBER
  • 37 POSTS
it seems that when i loosen the lug nuts it rolls a lot easier when i tighten them and it wont turn.
Sep 26, 2020 at 7:51 PM
Avatar
JACOBANDNICKOLAS
  • CERTIFIED EXPERT
  • 110,175 POSTS
Are you sure the caliper isn't hitting the wheel for some reason?
Sep 26, 2020 at 9:37 PM
Avatar
UNCLEBIFF
  • MEMBER
  • 37 POSTS
i don't think so. i don't here any rubbing and i don't see any marks on the tire or rim, but i will take a closer look.
Sep 27, 2020 at 10:10 AM
Avatar
JACOBANDNICKOLAS
  • CERTIFIED EXPERT
  • 110,175 POSTS
Hi,

Let me know if you find anything. If there is no evidence of anything touching, follow the procedure I suggested above with opening the bleeder on the caliper to see if the wheel releases.

Let me know.
Joe
Sep 27, 2020 at 6:23 PM
Avatar
UNCLEBIFF
  • MEMBER
  • 37 POSTS
Thanks guys. it was definitely the caliber rebuilt that bad boy she runs like a champ.
Sep 28, 2020 at 10:47 PM
Avatar
JACOBANDNICKOLAS
  • CERTIFIED EXPERT
  • 110,175 POSTS
Hi,

You are very welcome. I'm glad to hear you got it fixed. Please feel free to come back anytime in the future if you have questions.

Take care,
Joe
Sep 29, 2020 at 6:58 PM
Avatar
UNCLEBIFF
  • MEMBER
  • 37 POSTS
Awesome.
Sep 29, 2020 at 11:05 PM