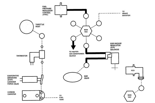
when i turn the heater on,it is not pulling a vacuum in the vacuum line that plugs into the vacuum control motor. as a result,this prevents the vent from opening to allow air flow across the hearter core.why am i not getting a vacuum in this line. i beleave all the controlls are working correctly.
Sep 12, 2010 at 5:48 PM





