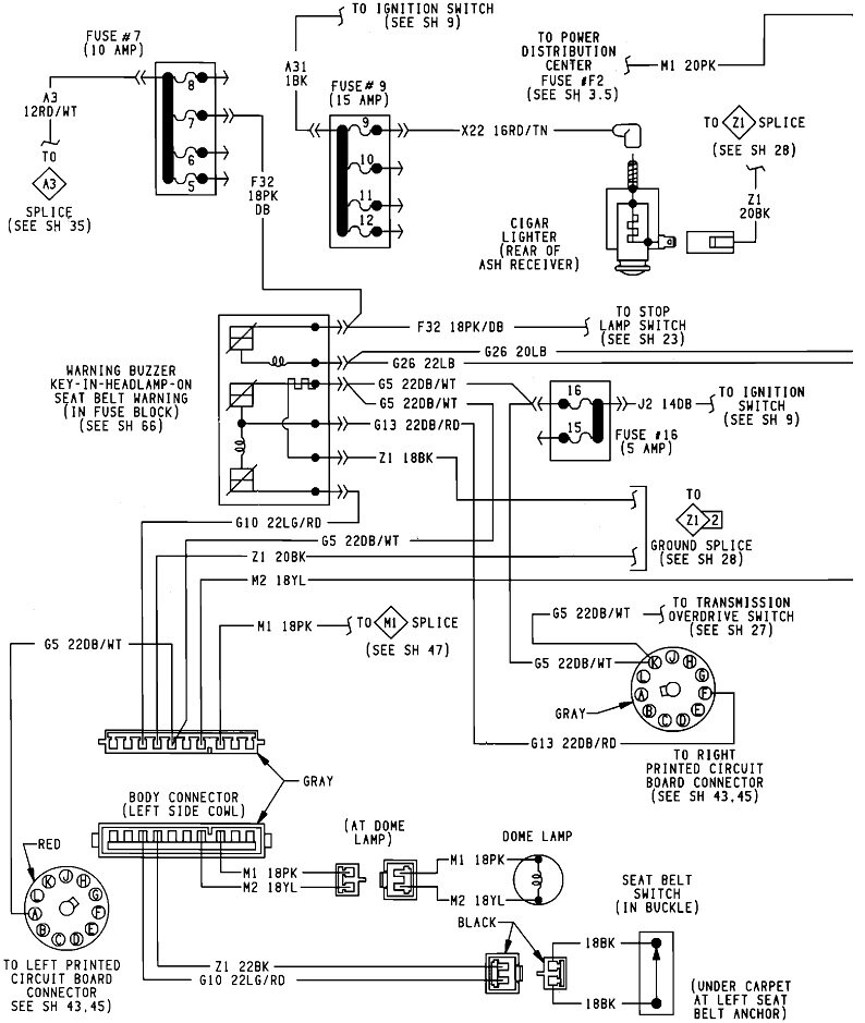
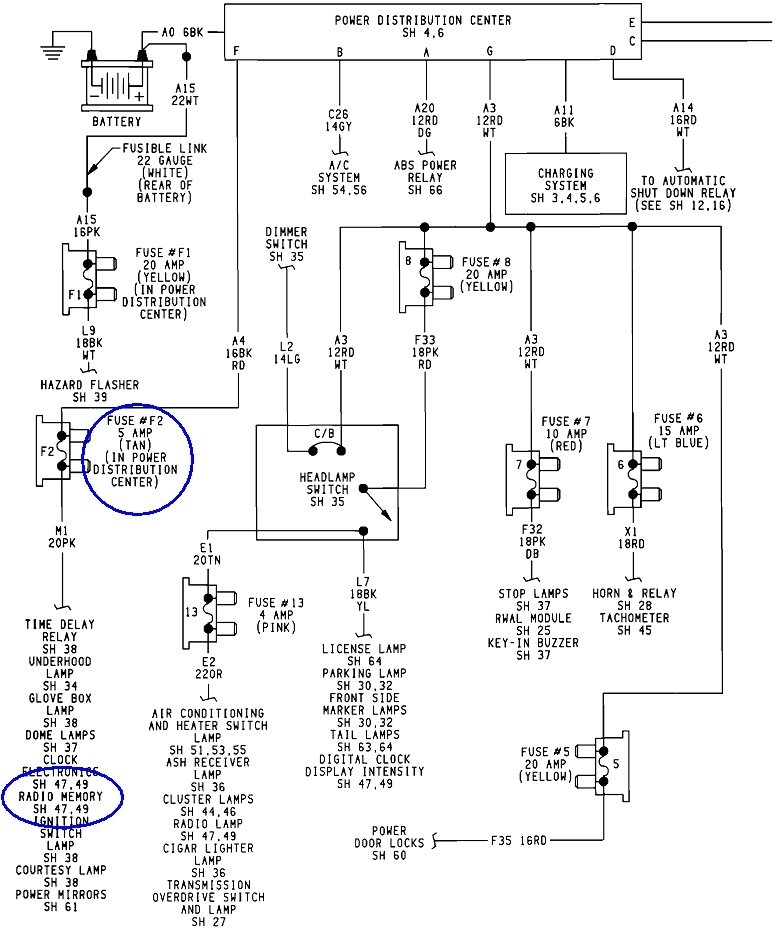
Something's wrong. Either a fuse is blown or your meter probes didn't make good contact. The pink wire is for memory 12-volts and must be there all the time. If its fuse is blown, the interior lights won't work either. The various radio models act differently when there's no memory 12 volts. Some turn on with the ignition switch and work fine, until you turn the ignition switch off and back on. Then, it will revert to 12:00 and the factory default station presets. Some models appear to tune and run the cassette mechanism, but there's no sound. Others will be completely dead, including the display. I gave up trying to remember how each model acts when that memory circuit is dead. At any rate, investigate that first.
The red / white wire next to the pink one only has 12 volts when the ignition switch is in "run" or "accessory". It's rare for that to be missing as you'd have a number of other symptoms.
The blue arrow in your photo verifies that seventh terminal is in the radio, as shown in my service manual. If the wire is not in the plug, the best approach is to add that wire like I described. Be sure to find a connector that looks the same. All of them from the mid 1980s to as late as a few 2003 models use gray and black plugs that plug into any radio, but it's their terminals that can be different. Terminals from different style plugs won't slide into the plug or click into place. These terminals can be a little tricky to remove, so practice on the plug you get from the salvage yard first. Some terminals just have a square hole on one side, then a plastic finger drops into it to hold the terminal in. You have to go in from the radio-side of the plug with a thin pick or terminal removing tool to lift that finger, then pull the terminal out by the wire. A small sewing needle works too.
Another style of terminal has part of it stamped and bent out to create a little spring tab that holds it in. You go in through the same radio end of the plug with a thin flat blade to push that tab up while pushing in on the wire. Once the tab is pressed up, you can pull the terminal out. When you get frustrated, if you pull too hard, the terminal will come out but the tab will be bent backward. If it doesn't break off, you can bend it back. Leave it sticking out a little so it can click into place.
The reason adding an internal jumper wire is so difficult is removing the circuit board involves unsoldering a number of ground standoffs. My red arrow is pointing to one of them. To get to most of the others, you have to peel back the two pieces of tape, (orange arrow), and some models have another layer of white tape that covers the entire cover. For those, I just poke a hole through that tape. Other standoffs may or may not be soldered, but you have to untwist them with a quarter turn on the other side of the board once the cassette mechanism is removed, (pink arrow).
I should also mention, when taking voltage readings, poke your meter's probe into the back of the plugs alongside the wires. The holes in the radio side are usually too small for meter probes to get in far enough, and it's too easy to spread a terminal by inserting a probe tip that's fatter than the terminal that normally slides in there. If I have to go into a terminal in a sealed plug, I use a sewing needle to touch that terminal. A spread terminal can cause intermittent operation of that circuit.
Since you obviously know a lot more about electronics than the average person, you can also do a continuity check of the radio's power switch. Remove the black plug from the terminal adapter, plug that adapter back into the radio, then measure from the terminals corresponding to the two wires. I do this with the radio unplugged to insure I'm not reading through any other circuitry. If you have a pair of small jumper wires, (clip leads), you can use those to connect the meter probes, leaving your hands free to run the power switch.
If the switch contacts are bad, you might get a reading in the Kohm range, but it's supposed to be 0 ohms when the switch is on. On the higher Ohms scales, often you'll see the reading flicker slightly between "over range" to "something" for just an instant when the switch is turned on. Even if you do get a very low reading, the contacts can still be bad. Ohm meters pass very little current to do their thing. Burned contacts that read 0 ohms may still not be able to pass enough current to power the radio.
If you want to tackle repairing the power switch, I can go into a lot more detail. You'll need a wire cutter with a small, very thin tip to open the band around the control. Since you have this apart already, you'll see the control on the small board on the side that's flopping around via a ribbon cable. You'll see the two tabs bent over on the back of the volume control. Those are what you must bend straight so the rear plate can be slid off.
The problem stemmed from the spring-loaded movable contact would bump up against the plastic housing it sits in just as the contacts touched. With a little normal arcing over time, that housing prevented the contacts from having enough pressure to hold them applied. My repair involves sanding those contacts first to clean them up. Next, I bend them just a little so they make contact before the flipper has to move all the way. That makes them make contact before the flipper gets close to the plastic housing. Last step is to sand the contacts again so they have a larger surface area to pass current easier. This can all be done without removing the entire control assembly, but you will need a desoldering tool or solder wick to remove the switch. Fortunately the switch is the rear-most segment on the control.
The sandpaper I use is a very fine grit wet / dry that I get from a friend. If you want to pursue this, I'll try to find one of these I have apart already, and take some photos.
Jun 14, 2025 at 3:48 PM