DRL lights not working

2003 HUMMER H3
101,000 MILES • 6.0L • V8 • 4WD • AUTOMATIC
Avatar
BADGERONE
  • MEMBER
  • 1 POST
Fuse is okay. installed new bulbs.
Jan 13, 2019 at 6:10 PM
Advertisement
Avatar
STRAILER
  • CERTIFIED EXPERT
  • 53,854 POSTS
Hello,

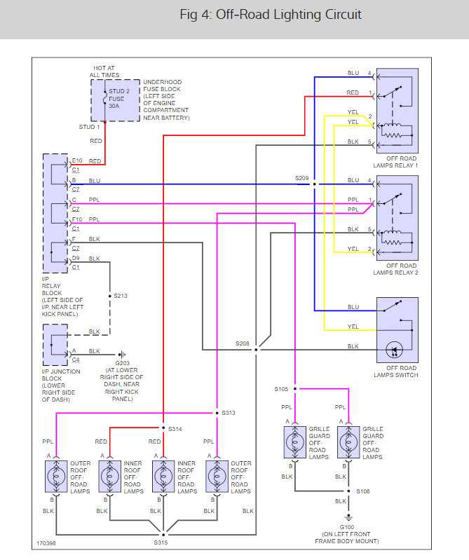
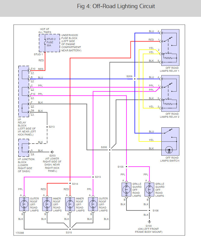
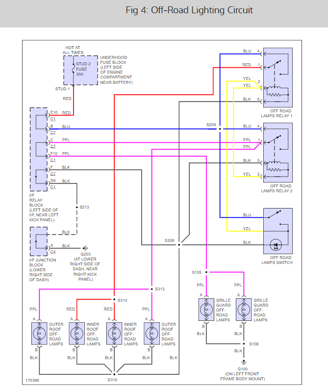
There is a parking lamp relay that needs to be checked. here is a guide to help you and the location of the relay. Also the wiring diagrams for the fog lights which they call clearance lamps so you can see how the system works.

https://www.2carpros.com/articles/how-to-check-an-electrical-relay-and-wiring-control-circuit

Check out the diagrams (below). Please let us know what you find.
Jan 14, 2019 at 12:49 PM
Avatar
BADGERONE
  • MEMBER
  • 1 POST
Hello Ken, I found out that the DRL lights work with light switch in the auto setting and the transmission in drive , but the lights still does not come on. Gerry V.
Jan 15, 2019 at 10:52 AM
Advertisement
Avatar
STRAILER
  • CERTIFIED EXPERT
  • 53,854 POSTS
If the relay is okay is sounds like the BCM has gone bad. I would try a used or rebuilt unit to see what happens. here is its location. Check out the diagrams (below). Please let us know what happens.
Jan 15, 2019 at 10:57 AM