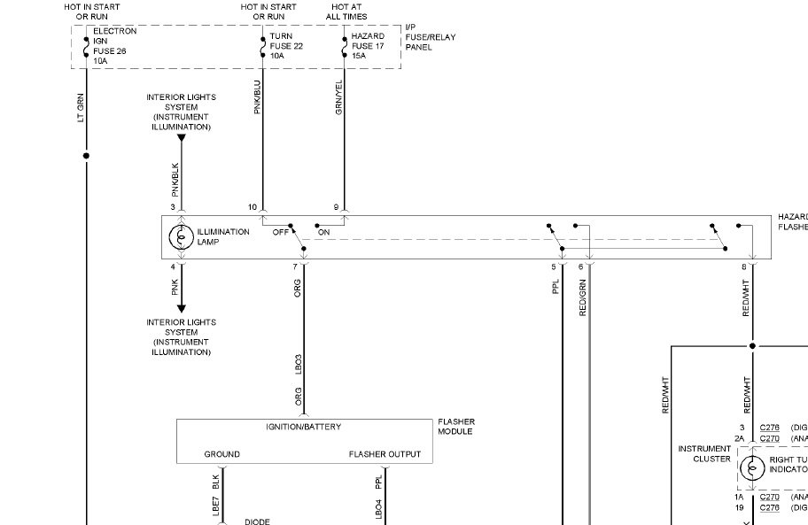
flasher rely

1994 MERCURY VILLAGER
178,560 MILES
Avatar
BWWILLIAMS8
  • MEMBER
  • 1 POST
no signals of any kind any where is the flasher rely located
May 2, 2013 at 9:56 AM
Advertisement
Avatar
JDL
  • CERTIFIED EXPERT
  • 16,098 POSTS
Should be under the dash to the right of steering column. Turn signal/flasher module.
May 2, 2013 at 12:59 PM
Avatar
JDL
  • CERTIFIED EXPERT
  • 16,098 POSTS
Did you check applicable fuses? Did you check voltage?
May 2, 2013 at 1:21 PM
Advertisement