Where is the flasher module located?

2011 FORD E-SERIES VAN
185,000 MILES
Avatar
MAX363125
  • MEMBER
  • 1 POST
Turning signal, hazard light not working fast clicking sound from relay. Running light work checked light bulbs all good. I have dash panel open up can hear relay still but still can't locate it.
May 15, 2022 at 4:15 PM
Advertisement
Avatar
KASEKENNY
  • CERTIFIED EXPERT
  • 18,907 POSTS
This is a little misleading on these vehicles because there is a flasher/relay, but it is internal to the smart junction box.

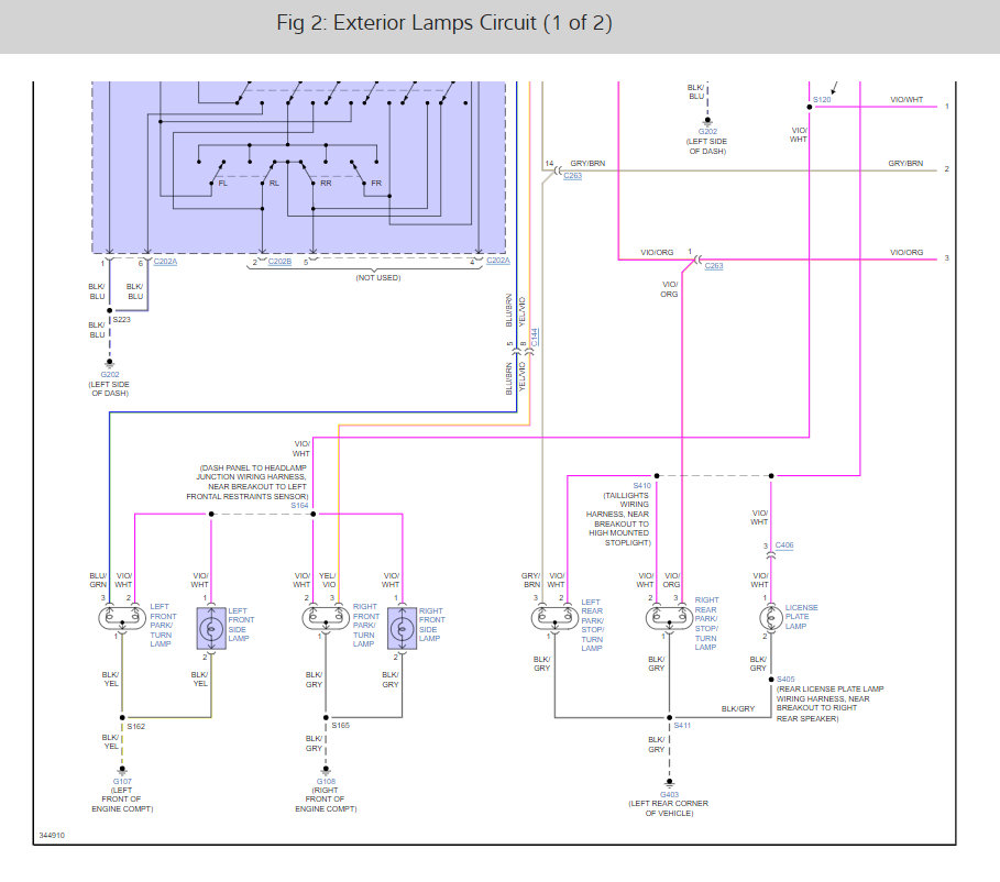
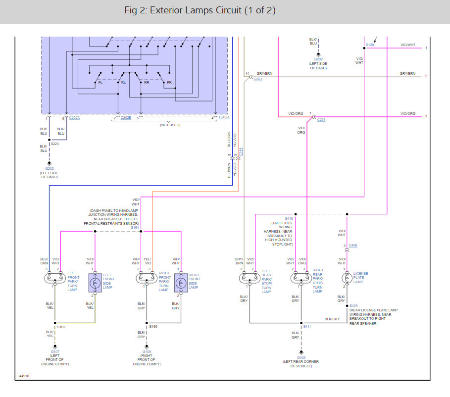
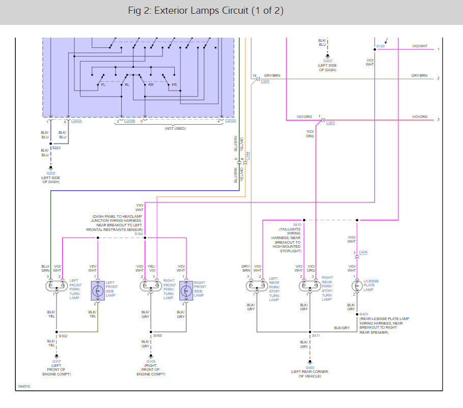
I am attaching the wiring diagram below that shows the SJB has a control box which is the actual relay. They are not replaceable separately and you have to replace the SJB to replace it.

However, I am also attaching the testing that you need to run through in order to figure out what the issue is.

https://www.2carpros.com/articles/how-to-check-wiring

https://www.2carpros.com/articles/how-to-use-a-voltmeter

Please see the info below and let me know what questions you have on this.

Thanks
May 16, 2022 at 1:39 PM
Avatar
STRAILER
  • CERTIFIED EXPERT
  • 53,854 POSTS
I would check all of the fuses because the flasher module is integrated into the smart junction box, but a bad fuse will cause the system not to work. Here are the turn signal wiring diagrams and fuse panel locations and diagrams so you can see how the system works and which fuses to test for power. This guide will help you get started:

https://www.2carpros.com/articles/how-to-check-a-car-fuse

Check out the diagrams (below). Let us know what happens and please upload pictures or videos of the problem.
May 16, 2022 at 2:22 PM
Advertisement