Fan clutch wire harness diagram needed

2006 FORD EXPLORER SPORT TRAC
20,000 MILES • 4.0L • V6 • 4WD • AUTOMATIC
Avatar
JOHN SOILEAU
  • MEMBER
  • 2 POSTS
Fan clutch wire harness diagram needed.
Jun 23, 2018 at 1:54 AM
Advertisement
Avatar
STEVE W.
  • CERTIFIED EXPERT
  • 15,113 POSTS
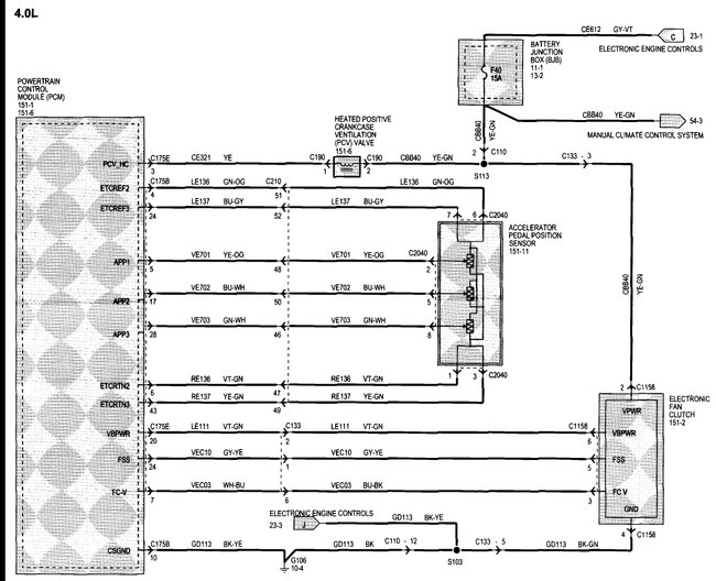
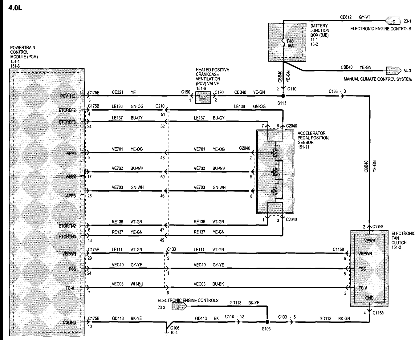
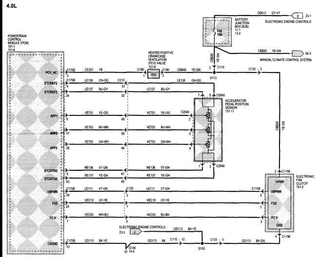
This might help.
Pin 1 - Empty.
Pin 2 - Yellow with green trace = Power feed from battery for clutch.
Pin 3 - Blue with black trace = Fan control from PCM.
Pin 4 - Black with green trace = Ground.
Pin 5 - Gray with yellow trace = Fan Speed sense to PCM.
Pin 6 - Violet with green trace = Power feed from PCM for control circuit.
Jun 24, 2018 at 12:38 PM
Avatar
STRAILER
  • CERTIFIED EXPERT
  • 53,854 POSTS
Hi John,

Thanks for re-posting. Here are the fan clutch wiring diagrams which are in the engine wiring diagrams. Let me know if you are not on the phone and cannot enlarge the diagrams.

Here is a guide that can help:

https://www.2carpros.com/articles/how-to-check-wiring

Check out the diagrams (below). Please let us know if you need anything else to get the problem fixed.

Cheers, Ken
Jun 24, 2018 at 12:39 PM
Advertisement