Hello,
I suggest to next check the 60A fuse in the engine fuse block, see image below.
Yellow fuse just underneath the main, 80A, fuse.
To check fuse, you will need to remove it from the holder as it is covered with a clear plastic lid.
How to test fuse:
https://www.2carpros.com/articles/how-to-check-a-car-fuse
How to test wiring:
https://www.2carpros.com/articles/how-to-check-wiring
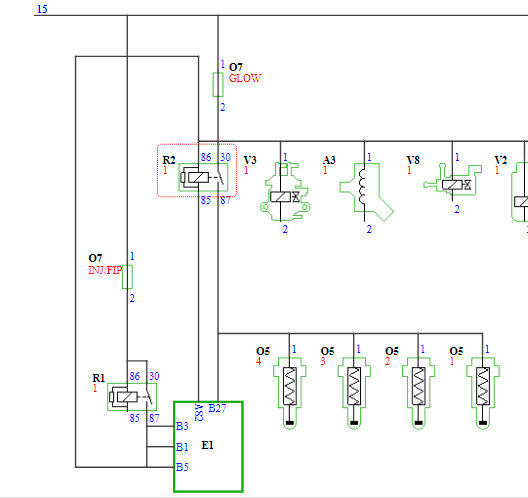
The glow plug relay seems to be located next to the fuse box, see image 2 below of relay.
The relay has a black and a white connector.
The black connector holds the main power supply wire, red/black, from the 60A fuse and the red power supply wire to the glow plug bus bar.
The white connector holds the black/blue wire and the brown wire.
See image 4 for a closer look.
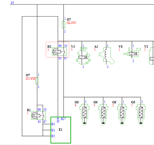
I found another wiring diagram for the relay.
The 60A fuse supplies terminal 30 at the relay
Pin out at relay, R2 on diagram
Terminal 30, red/black wire 12V from 60A fuse
Terminal 86, black/blue wire 12V from main relay
Terminal 85, brown wire Relay control on/off from PCM pin A82
Terminal 87, red wire Switched 12V out from relay to glow plug busbar
Cheers, Boris
Images (Click to enlarge)
Jan 9, 2024 at 8:41 AM