Engine light on and error code P0440

2013 CHRYSLER 300
76,000 MILES • 5.7L • V8 • 2WD • AUTOMATIC
Avatar
JASON876
  • MEMBER
  • 1 POST
My engine light came on and this is the code it gave me. Everything i have seen is it doesn't have to be fixed right away. I live in Florida so we have no emission regulations. My car doesn't have a gas cap so that cant be the problem .
Jul 18, 2019 at 7:54 AM
Advertisement
Avatar
SCGRANTURISMO
  • CERTIFIED EXPERT
  • 4,897 POSTS
Hello,

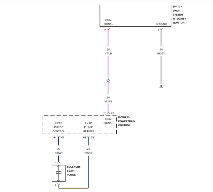
This is a Direct Trouble Code(DTC) for a General Evaporative Emissions(EVAP) leak. The EVAP system on your vehicle is designed to capture and burn fuel vapors from the fuel system so they don't harm the environment. It is not a critical system to your vehicle running. The proper way to find the leak is to get a smoke machine and smoke test the EVAP system, but having said that, I have included a partial diagnostic troubleshooting guide for this DTC from the vehicle manufacturer. I stopped the guide where it calls for smoke testing the EVAP system. I can include the rest of the guide if you wish. To do what I did send you will need a vacuum pump, a scan tool(with the ability to turn pids on/off), a multimeter and a test light. Please go through this guide and get back to us with what you are able to find out.

Thanks,
Alex
2CarPros
Jul 19, 2019 at 12:03 AM