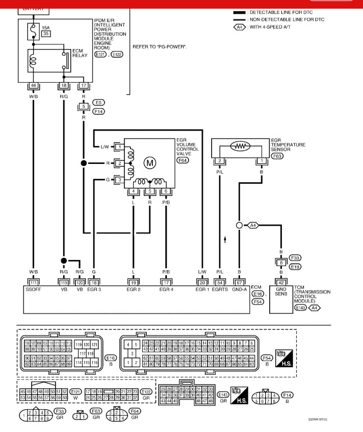
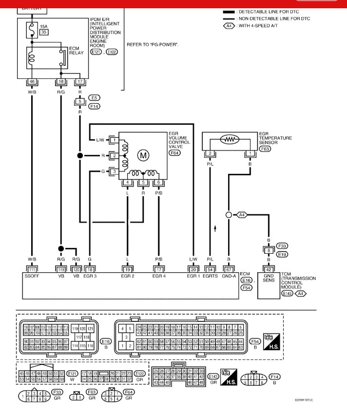
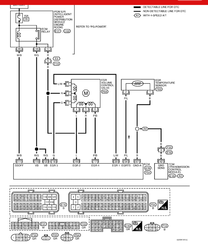
I have 2 Nissan Quests with the same problem. Seems to idle ok but on acceleration it's obvious that something is seriously wrong. Very little power and a prominent miss. DTC's showing up are; P1148 (closed loop B1), P1168 (closed loop B2), P0031 (heater bank 1), P0051 (heater bank 2), P0300 (multiple misfires), P1402 (EGR system) and P0011 (intake valve timing control bank 1). As I said, I have 2 of these showing the same. I'm wondering if one item is causing several other codes. I'm thinking I'll change the intake control valve but wanted another opinion before I spend that money. Thanks
Oct 5, 2019 at 6:21 AM
















