Please could I have Transmission and Engine wire diagrams?

2015 TOYOTA CAMRY
264,322 MILES • V6 • 2WD • AUTOMATIC
Avatar
BLESSING EWOBOR
  • MEMBER
  • 754 POSTS
Good evening, the do give multiple misfire codes sometimes and it seems that it has affected the transmission shift. The coils and the plugs are okay, and the fuel injectors are pulsing well and some time it does give shift solenoids codes. Please could I have Circuit Transmission and Engine wire diagram?
Mar 12, 2023 at 1:34 PM
Advertisement
Avatar
STRAILER
  • CERTIFIED EXPERT
  • 53,854 POSTS
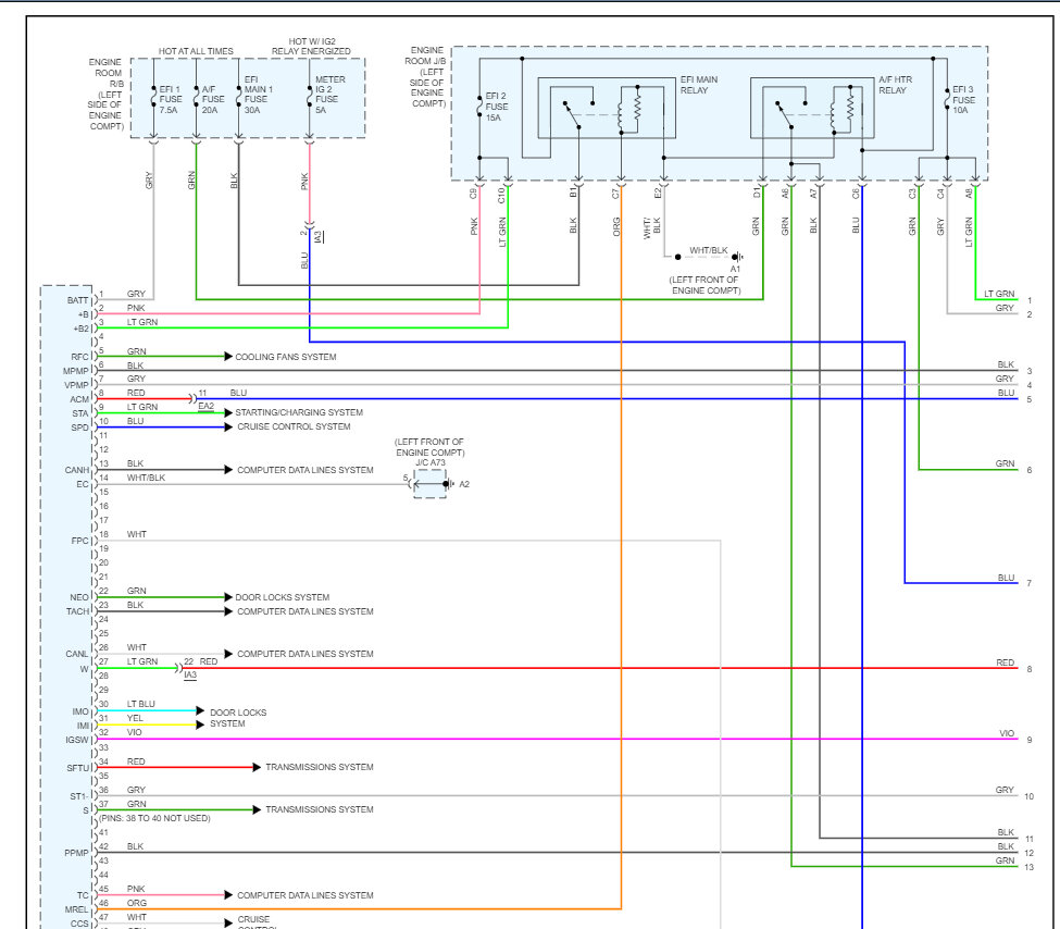
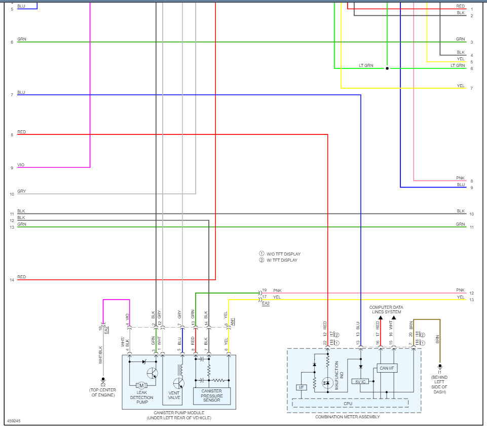
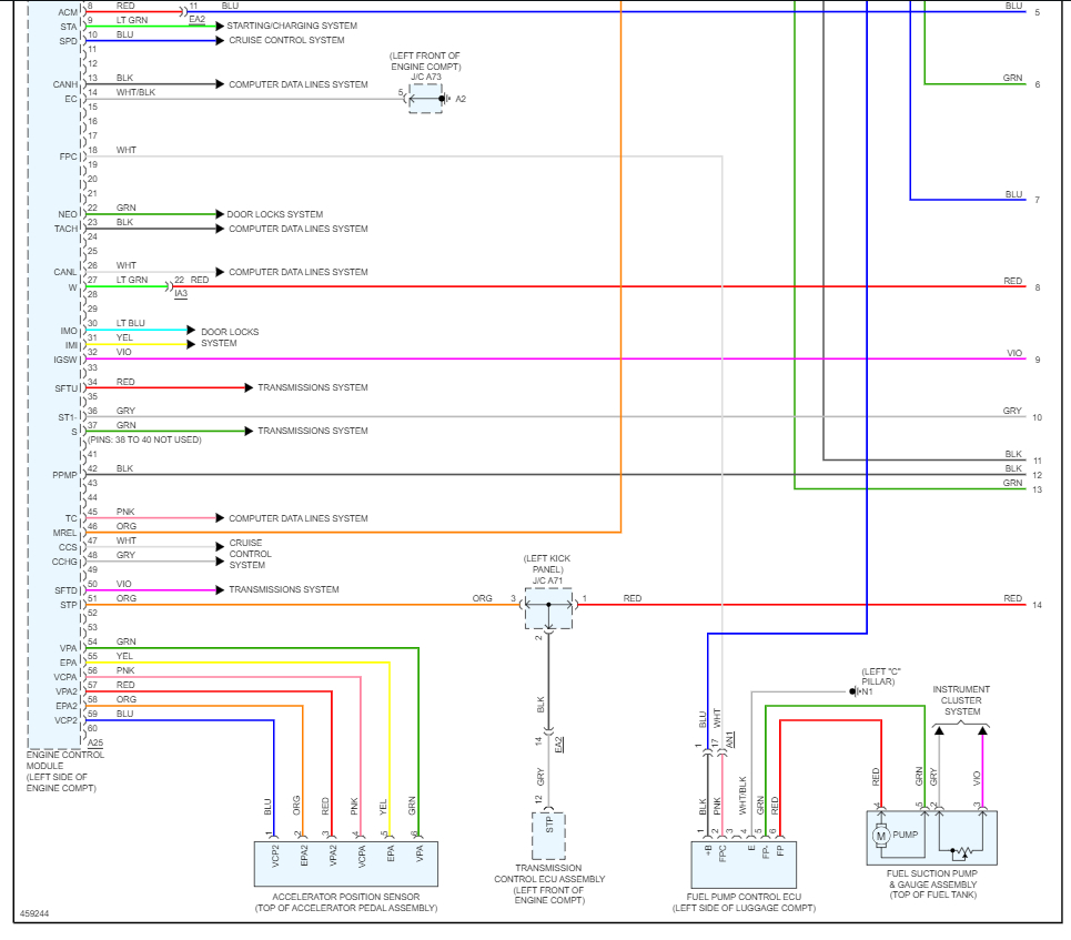
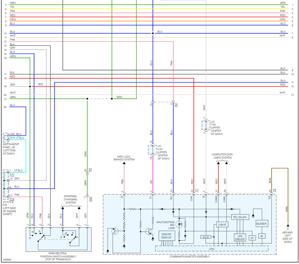
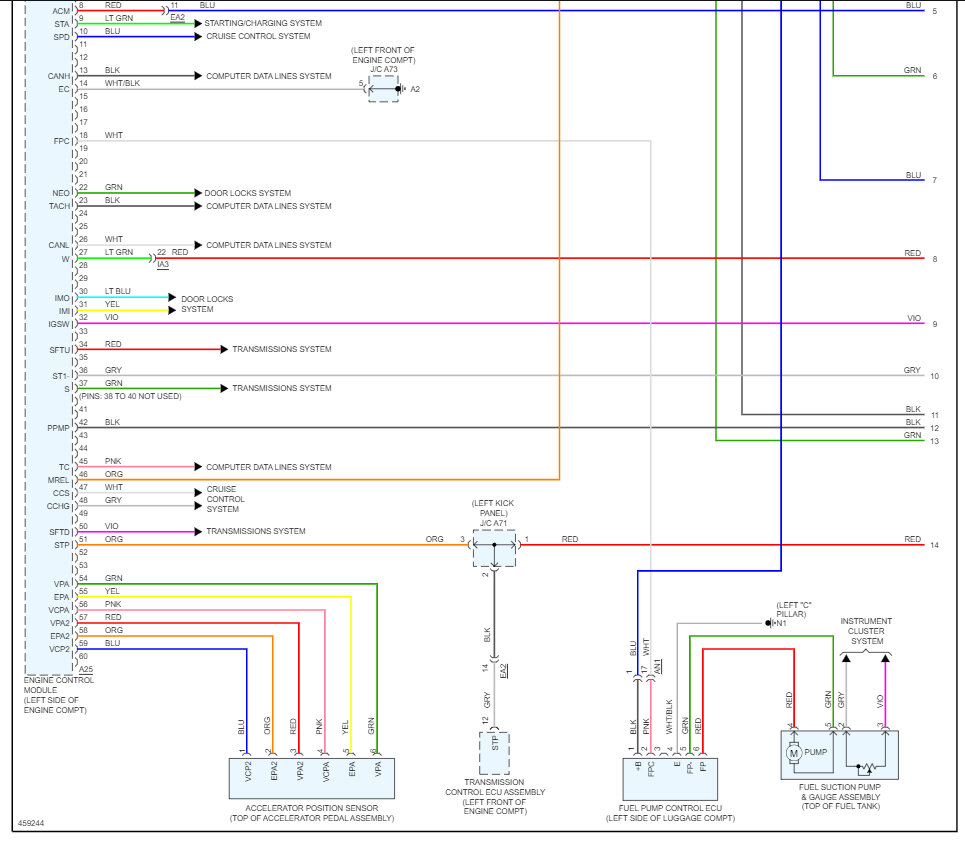
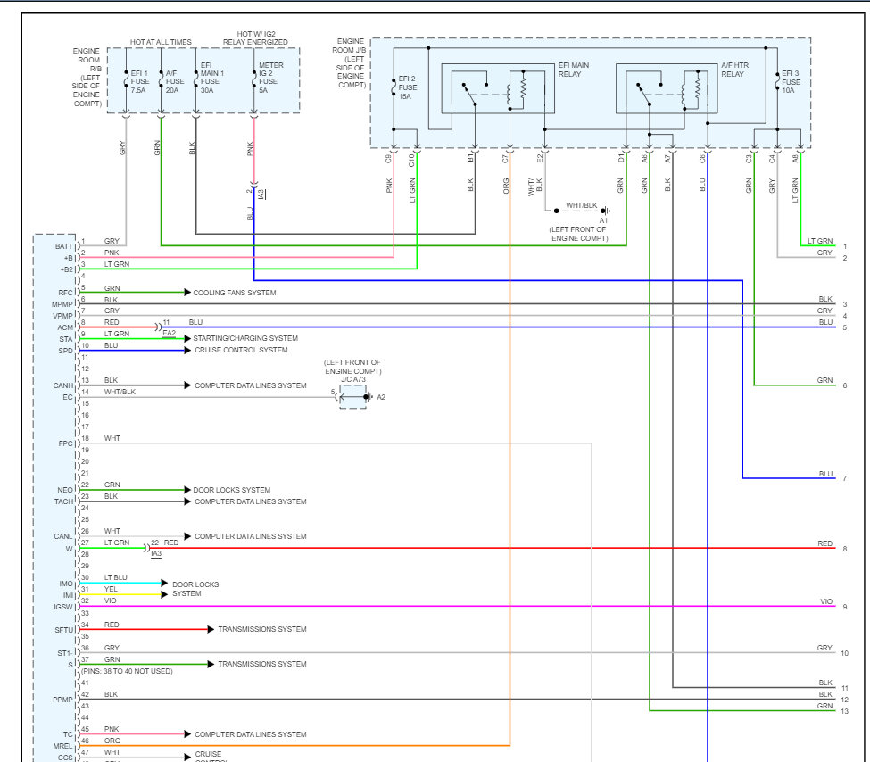
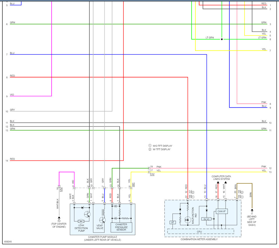
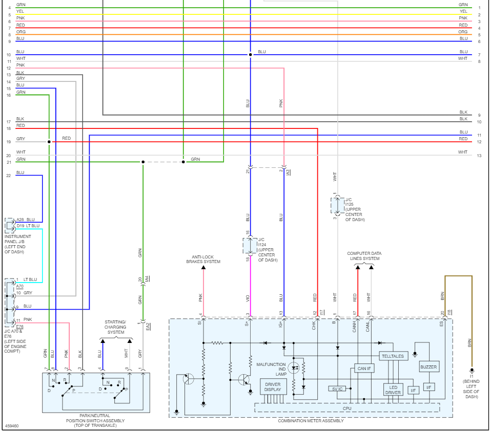
This can be caused by the MAF sensor which the engine and transmission use here is the location of the sensor in the images below so you can replace it with a guide to help walk you through the replacement.

https://www.2carpros.com/articles/how-to-replace-a-mass-air-flow-sensor-maf

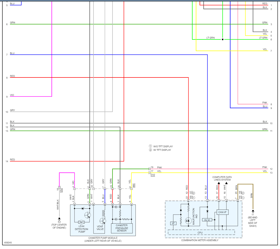
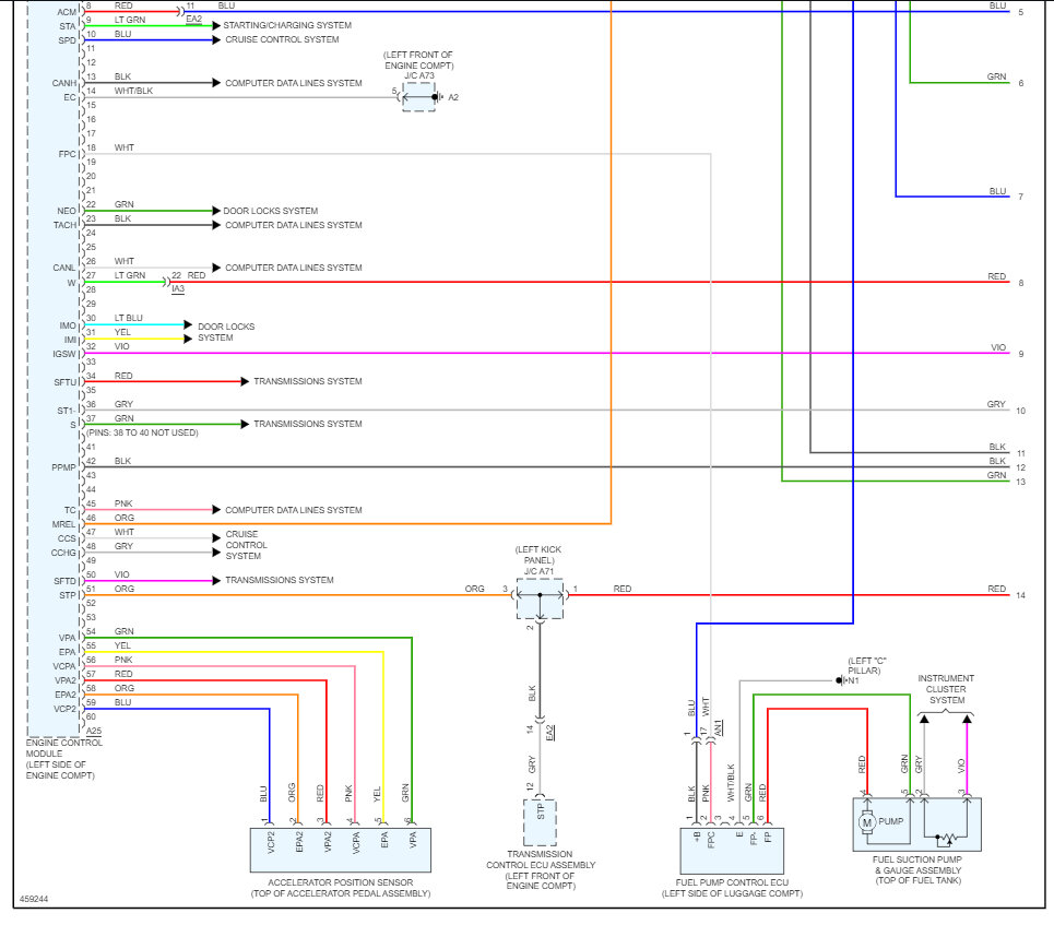
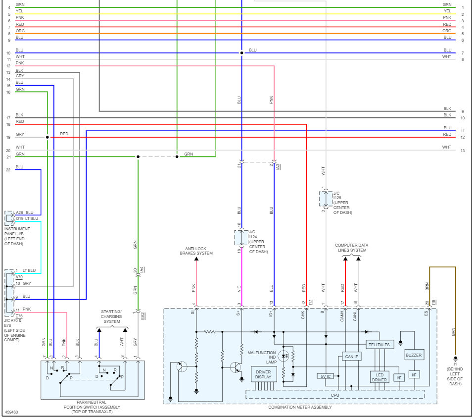
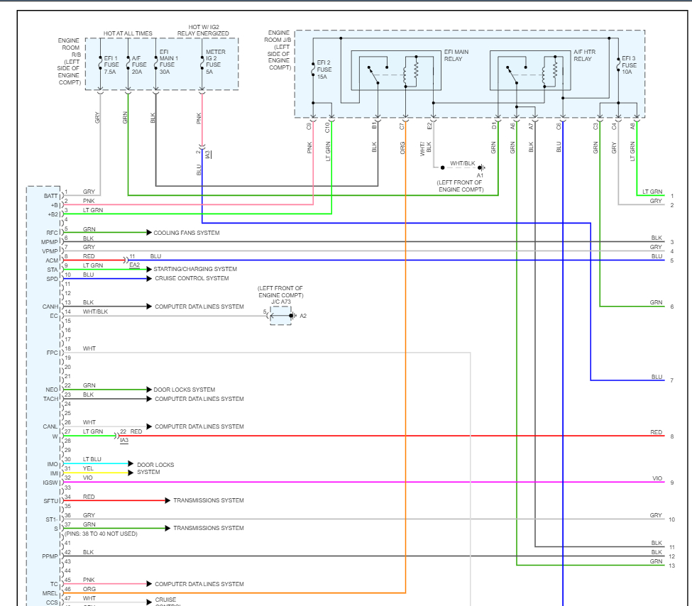
Here are the engine and transmission wiring diagrams as well. Check out the images (below). Let us know what happens and please upload pictures or videos of the problem so we can see what's going on.
Mar 13, 2023 at 9:56 AM
Avatar
BLESSING EWOBOR
  • MEMBER
  • 754 POSTS
Thank you very much sir.
Mar 13, 2023 at 7:21 PM
Advertisement
Avatar
STRAILER
  • CERTIFIED EXPERT
  • 53,854 POSTS
Use 2CarPros anytime, we are here to help. Please tell a friend.
Mar 14, 2023 at 11:51 AM
Avatar
BLESSING EWOBOR
  • MEMBER
  • 754 POSTS
I have informed my friends before now.
Mar 14, 2023 at 2:23 PM
Avatar
BLESSING EWOBOR
  • MEMBER
  • 754 POSTS
The vehicle is in good condition now, thank you very much.
Mar 15, 2023 at 6:41 PM
Avatar
STRAILER
  • CERTIFIED EXPERT
  • 53,854 POSTS
What fixed the problem?
Mar 16, 2023 at 10:55 AM
Avatar
BLESSING EWOBOR
  • MEMBER
  • 754 POSTS
One of the coil wires had open circuit, fixing the wire solve the problem.
Mar 17, 2023 at 12:16 AM
Avatar
STRAILER
  • CERTIFIED EXPERT
  • 53,854 POSTS
Thanks for letting us know, we are here to help, please use 2CarPros anytime.
Mar 17, 2023 at 10:52 AM