Engine jerk at warm up speed

1997 GMC SIERRA
307,500 MILES • 5.7L • V8 • 4WD • MANUAL
Avatar
CHARLESRAVER1
  • MEMBER
  • 1 POST
Engine cold runs fine. After reaches complete warm up it has a occasional miss at cruising speed. Fuel pump is new and fuel pump relay is very warm.
Nov 27, 2017 at 8:05 AM
Advertisement
Avatar
STEVE W.
  • CERTIFIED EXPERT
  • 15,113 POSTS
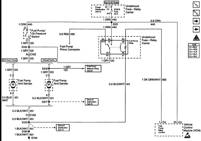
Start the engine and then pull the fuel pump relay. Use a test light connected to ground and probe the relay socket. You should find battery voltage at terminals 30 and 87 only. 30 is being fed from the gray pump feed off the oil pressure switch and 87 is getting power through the orange pump feed wire that feeds power to the oil pressure switch. There should not be power at terminal 85, that is the terminal that energizes the relay for the initial prime and then shuts off. If it still has power the PCM has a bad driver for that relay. That would cause the relay to heat up as it is not intended to stay on continuously.

As for the miss once it is warm, Heat can cause many issues. About the only way to narrow that down would be to use a scan tool and watch the misfire counters and fuel trims to see if it is one cylinder that is dropping out or if it is random.
When was the last time it had a tune up with plugs/wires/cap/rotor?
Nov 28, 2017 at 12:38 PM