Engine fan will not turn off?

2011 FORD FUSION
200,000 MILES • 6.0L • 6 CYL • 2WD • AUTOMATIC
Avatar
CARREROARI
  • MEMBER
  • 2 POSTS
Hi everyone! I have the car listed above SEL, and my engine fan doesn’t turn off when my keys are taken out of my ignition until after a little while. Just earlier my car wouldn’t start, and I believe it’s because of this draining my battery, is that true? And I wanted to know how could I fix this problem so my fan won’t run after my car is turned off.
Dec 21, 2023 at 1:55 PM
Advertisement
Avatar
STRAILER
  • CERTIFIED EXPERT
  • 53,855 POSTS
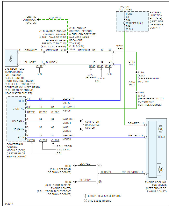
Yes, if the engine cooling fan sticks on it will drain the battery down, if the battery is older you might want to replace it because once a battery loses its charge it will cause the battery to fail. The fans stay on because the microprocessor inside the fan control module goes out, I would switch the fan assembly out which should fix the problem. Here is how the job is done. I also included the engine cooling fan wiring diagrams so you can see how the system works. Check out the images (below). Please upload pictures or videos of the problem so we can see what's going on.
Dec 22, 2023 at 11:52 AM