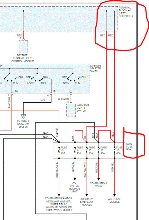
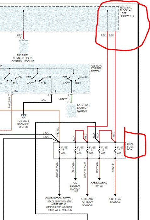
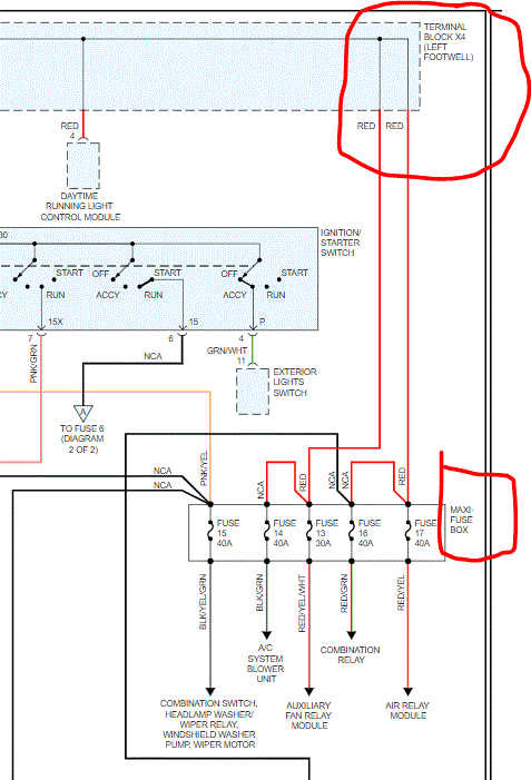
after charging a dead battery (less than a year old) and reinstalling it in the vehicle, the engine wont start the anti theft system is engaged (i used to be able to use the key in the door to lock and unlock the car resetting the anti theft system this no longer works either). The key fob nor the key will unlock all 4 doors and trunk. The horn also does not work. Tested all fuses with a multi-meter all fuses seem to be in working order, battery has juice, i am able to turn the cabin light on and off, the turn signals and emergency blinkers also do not work.
any suggestions as i am completely lost?
any suggestions as i am completely lost?
Feb 23, 2020 at 2:51 PM

