no power when I turned the key?

1992 GMC SIERRA
170,000 MILES • 6.2L • V8 • 2WD • AUTOMATIC
Avatar
JK22
  • MEMBER
  • 1 POST
I went to the store and when I came back there was no power when I turned the key. Lights come on when the light switch is pressed. Battery is new and has voltage.
Mar 31, 2024 at 2:14 PM
Advertisement
Avatar
STRAILER
  • CERTIFIED EXPERT
  • 53,854 POSTS
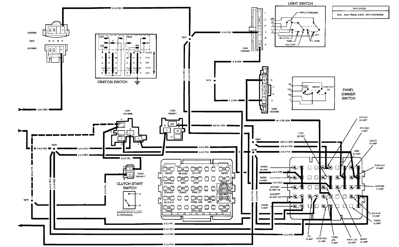
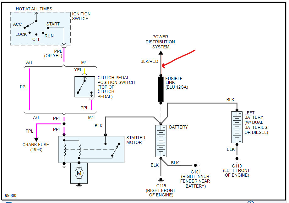
I would start by checking the fuses in the fuse panel. This guide can help, also you should check them for power as well:

https://www.2carpros.com/articles/how-to-check-a-car-fuse

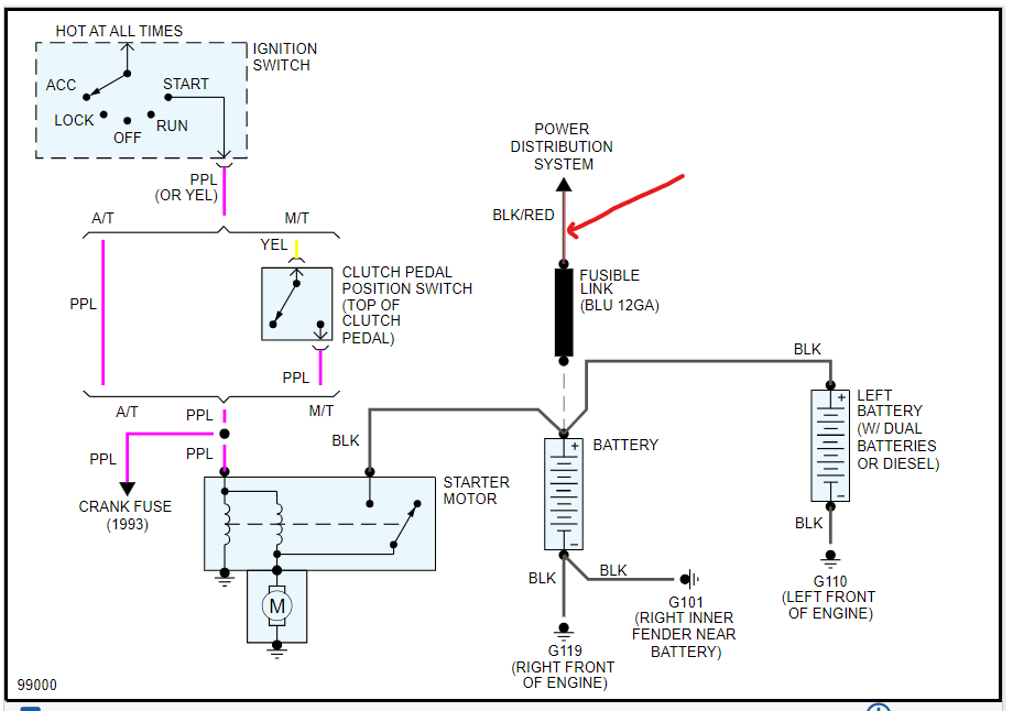
If the fuses are okay and the fuses have power, I would check for power going through the ignition switch. If you don't have power at the fuses there is a fusible link down at the starter motor which I would check, I have included diagrams below. Also, I have included the power distribution wiring diagrams so you can see how the system works and where it might have lost power. Check out the images (below). Please upload pictures or videos in your response to the problem so we can see what's going on.


Mar 31, 2024 at 8:01 PM
Avatar
STRAILER
  • CERTIFIED EXPERT
  • 53,854 POSTS
anything?
May 11, 2024 at 1:06 PM
Advertisement