Electrical issues

1993 CHEVROLET 3500
200,000 MILES • 7.4L • V8 • 2WD • AUTOMATIC
Avatar
VIPERKING75
  • MEMBER
  • 55 POSTS
My truck (7.4L natural gas) has been having some major issues. I let somebody use it for work purposes and they did a bunch of things to the electrical system while in their possession. After the problems arose I immediately undid everything he had done and fixed all wire connections in the places he had tampered with, but the problems are still there.

At first it started off with the gauges going crazy any time the brakes were pressed, then after a few days the lights began flickering along with the gauge issue. After another day had passed the wipers stopped working, the heating system went haywire, the blower came on and off randomly, the it switched between heat and cool continuously, and then began running like trash while driving. Now it won't even start.

I've gone through and checked as much wiring as I can easily get to and repaired anything that looked like it could be an issue, all the fuses are good, and there's no check engine light. Any advice as to where I should go from here?
Mar 14, 2019 at 12:36 AM
Advertisement
Avatar
CARADIODOC
  • CERTIFIED EXPERT
  • 34,306 POSTS
Everything you described can be caused by a defective generator, especially if it has one bad diode of the six. That will limit its maximum output to exactly one third of its rated current, and that is not enough to meet the demands of the entire electrical system under all conditions. The battery will have to make up the difference until it slowly runs down over days or weeks.

Computers are very intolerant of low system voltage, so when you see multiple problems with systems that involve a computer, start by checking the charging system.

The place to start is with a charging system test. You can start that yourself with a digital voltmeter. Measure the battery voltage with the engine off. It must be 12.6 volts. If it's around 12.2 volts, it's good but discharged. Charge it at a slow rate for an hour. If you find it's around 11.0 volts or less, it has a shorted cell and must be replaced.

Next, measure the battery voltage again with the engine running. It must be between 13.75 and 14.75 volts. If it's okay, that only means it is okay to do the rest of the tests, and that requires a professional load tester. These tests only take a few minutes. Specifically we want to know "full-load output current", "charging voltage", and "ripple voltage".

Ripple voltage will be listed as "high" if one of the diodes is bad. That will make full-load output current around 30 amps instead of an expected 90 amps.

Be aware too that since GM redesigned their generators for the '87 model year, they have had a problem of developing huge voltage spikes that can damage those internal diodes, the voltage regulator, and they can interfere with computer sensor signals. The battery is the main component that dampens and absorbs those harmful spikes, but as they age and the lead flakes off the plates, they lose their ability to do that. It is common to go through four to six replacement generators in the life of the vehicle. To reduce the number of repeat generator failures, always replace the battery at the same time unless it is less than about two years old.

Here's links to some articles that might be of interest:

https://www.2carpros.com/articles/how-to-use-a-voltmeter

https://www.2carpros.com/articles/how-to-check-a-car-alternator

Let me know what you find from the charging system tests.
Mar 14, 2019 at 1:13 AM
Avatar
VIPERKING75
  • MEMBER
  • 55 POSTS
Took the alternator to my local AutoZone and had it tested, it tested good with a charging voltage of 14.7 and a ripple voltage of .6. it passed every test three times in a row.
Mar 14, 2019 at 11:40 AM
Advertisement
Avatar
CARADIODOC
  • CERTIFIED EXPERT
  • 34,306 POSTS
Did you remove it from the engine and take it in for testing that way? That is the worst way to identify this type of problem. These generators take a good five horsepower to run wide-open for a few seconds. The better in-store test benches only have one-horsepower motors, so there is no way to do the most important test. That is the full-load output current test.

The 14.7 volts is perfect, but as I mentioned, you could have done that part yourself, and it only means it's okay to do the rest of the tests.

Most professional testers only read ripple voltage on a relative bar chart from "low" to "high". A few that can make printouts do read to a voltage, like yours shows,but few of us know what "normal" is. The clinker here is ripple voltage goes up as output current goes up, and it must be measured during that full-load test. The motor in the test bench I used in my classroom was a one horsepower motor. That would always be stalled out when trying to run an older 65-amp GM generator. At best we could dial them up to produce around 40 amps. To check for the full 65 amps, they had to be run by the car engine.

The smallest generator listed for your vehicle is a 100-amp unit. The most common one is a 105-amp, and there are some optional ones that develop as much as 124 amps. No in-store test bench is going to be able to measure the full-load output current to verify all the diodes are good. It's very possible your generator is okay, but if it isn't, we're going to waste a lot of time looking for some other cause of these problems.

Be aware too there is no such thing as a "weak" generator other than those with a bad diode. That means if the full-load output current test shows 40 amps, you either have a good 40-amp generator or a 120-amp generator with one bad diode. There's no such thing any more as a little 40-amp generator, so we would know 40 amps is not acceptable. If the full-load test shows close to 100 amps or higher, the diodes are okay. Don't get excited if your only develops 90 amps. That is due to production tolerances, and is perfectly fine.

Also, test benches only run generators at just above idle speed where they are the least efficient. To operate, all generators need a coil of wire, a magnet, (electromagnet, in this case), and most importantly, movement between them. That's why the belt has to spin the magnet. That speed of rotation is directly proportional to how much current each generator can develop, and it is why during the full-load output current test, engine speed must be increased to 2,000 rpm. Due to the pulley sizes, the generator spins about four times faster than crankshaft speed to keep it in the more efficient range more often. In-store test benches use a smaller pulley on the drive motor to prevent it from being stalled out, but then it can't get the generator's speed up to the hard-working efficient range.

If the full-load output current test comes up with at least close to 100 amps, look next at the battery. As they age they can allow these generators' voltage spikes to interfere with computer sensor signals resulting in elusive engine performance problems that defy diagnosis. One way to identify those is to unplug the small plug on the back / side of the generator, then observe if the symptoms change. One symptom that seems to be the most common is cylinder misfires clear up.

Everything you described are exactly the types of things we see with charging system problems, but while I'm thinking of it, also look for a trailer wiring harness that is chewed up. This is real common on minivans when owners coil them around the trailer hitch. They sit lower to the ground so the wires often rub on the ground, become frayed, then short together. Besides blowing fuses, if a brake / signal wire shorts to the tail light wire, that can back-feed to the head light switch and from there to the dash lights. The radio always has a connection to the both circuits. The tail light circuit tells the display to dim, and the dash light circuit tells it how much to dim. That can cause flickering radio back-lighting and digital display when the brakes are applied. The dash lights will also turn on when the brakes are applied.
Mar 14, 2019 at 6:14 PM
Avatar
VIPERKING75
  • MEMBER
  • 55 POSTS
I took the alternator to the store because the battery was also bad, when I went to charge the battery it was reading .2v with the leads still connected, after removing the leads it was reading 2v, I let it charge for a while but unfortunately it never got above 11 volts. I got a battery but haven't gotten a chance to get it and the alternator in to check everything, as soon as I get the opportunity I'll let you know what I find
Mar 14, 2019 at 6:35 PM
Avatar
CARADIODOC
  • CERTIFIED EXPERT
  • 34,306 POSTS
Dandy. Everything you described can be caused by the bad battery too, but then the list of symptoms usually includes they can't get the engine to crank fast enough to start. If this would be any other brand of truck, I'd say pop the battery in, then chances are the problems will be solved. For your truck, if the lights are nice and bright and there are no other symptoms, we might conclude the generator is okay. Having the charging system tested might be a waste of money.

The fear is, as I mentioned, due to their design, GM generators develop a lot of voltage spikes. With the battery unable to dampen them, it would be expected to find, at a minimum, a bad diode. If the voltage regulator and all of the diodes are still okay, we'll jump for joy.
Mar 14, 2019 at 6:44 PM
Avatar
VIPERKING75
  • MEMBER
  • 55 POSTS
I was able to check the alternator with it in the car. Amp reading was about 88-90 as rpm changed, voltage was reading about 14.7-14.8 and dropped to about 14.2 with a load, the engine was running well, but still everything throughout the dash, hvac system, and all the lights were going haywire, along with the blower relay clicking constantly, even when turning the hvac system off, it would turn itself back on and the relay began clicking again trying to turn the blower on, I checked all the wiring going to the back of the truck and found no breaks or bare spots
Mar 15, 2019 at 7:51 PM
Avatar
CARADIODOC
  • CERTIFIED EXPERT
  • 34,306 POSTS
Yippee. The output current you listed can only be developed if all of the generator's internal diodes are good. The voltages you found suggest the voltage regulator is okay too, but it should only drop to 14.2 volts when working hard to develop the maximum output. It shouldn't have trouble holding around 14.7 volts with all the lights, wipers, and heater fan on.

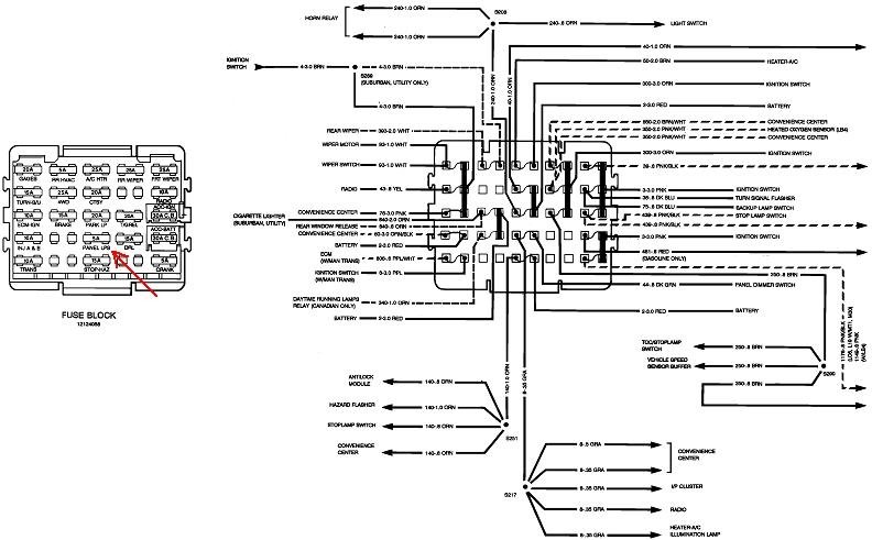
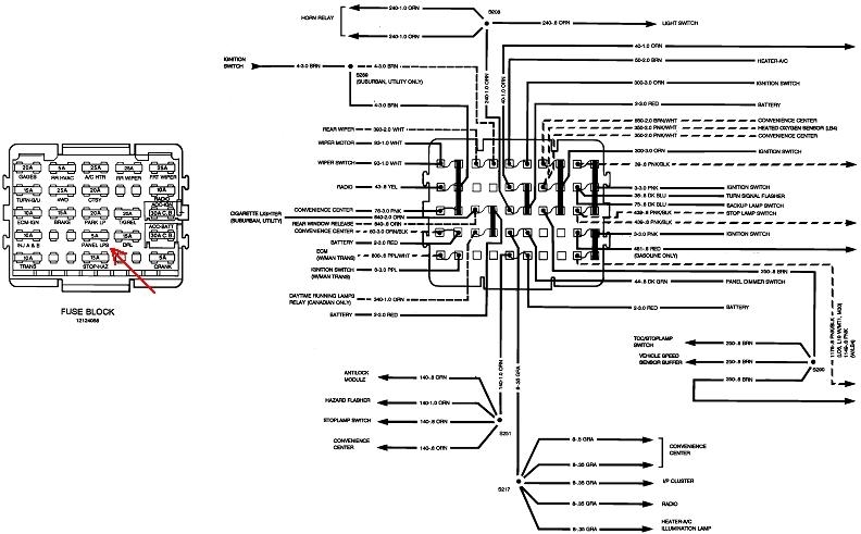
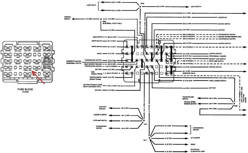
I think where I'd go next is to the inside fuse box and measure the voltage on one or more fuses for the problem circuits. I circled the fuse for the interior lights. The second drawing is for the fuse box and its wiring. I apologize the writing is so small. I had to copy and paste it into an MS Word document, stretch it as much as possible, then click on "200 percent" to make it large enough to read. Fortunately the print remained clear enough to read. The red arrow is pointing to the five-amp instrument cluster fuse.

Sometimes digital voltmeter readings jump around and can be hard to see this type of problem, so you might have better luck with a test light. We're hoping to find it flickering along with the other lights in the truck. All of these spade-type fuses have two tiny holes on top for test points. We aren't in need of testing any fuses, but this article has photos that show these fuses and where to take the voltage readings:

https://www.2carpros.com/articles/how-to-check-a-car-fuse

I strongly advise against removing any fuse from its socket. We know they aren't burned open because none of the circuits are dead. We need the problem to keep on occurring so we can narrow down the cause. Moving and wiggling on things might make a bad connection work for a while, then we'd have nothing to look for.

Specifically what I have in mind is around this time, GM was experimenting with aluminum wires to save on cost, and one problem area they did that was where the aluminum wires are riveted to the brass "buss bars", (connecting strips) in the fuse box. One corroded wire can be feeding two or three fuses. The fuse box is right in the area of your feet, where salt can get dragged in. Salt is an acid. Two different kinds of metal and an acid is how a battery develops a voltage. That same "galvanic action" causes corrosion, particularly of those aluminum wires. On the last one of these I worked on, you could see sparks at the bad connection when the wires were wiggled in the dark. This one happened to be for the tail lights.

Those aluminum wires could be identified by their translucent insulation. They are colored, but you can see the wire through it. It is never acceptable to poke a hole in a wire to take a reading, but that applies even more with aluminum wires. With copper wires, the moisture that gets in through a hole will lead to corrosion real soon, and a crumbling wire in ten to 15 years. A hole in an aluminum wire will lead to corrosion and crumbled powder in a few weeks.

Mar 16, 2019 at 8:17 PM
Avatar
VIPERKING75
  • MEMBER
  • 55 POSTS
Oh, I completely forgot one of the most important things about the whole situation and I'm terribly sorry I forgot to mention it, but the master cylinder had been going out while he was driving it and the brake pedal wouldn't come up all the way leaving the brake lights on. He never mentioned it to me and I didn't find out until after I got the truck back. His quick fix for the problem was he got a spring and connected it from the pedal to the column, and with the way he messed with the wires the spring was rubbing against a few wires and it ended up cutting through some of them and grounding them out. Again I'm terribly sorry about forgetting to mention this.
Mar 16, 2019 at 8:35 PM
Avatar
CARADIODOC
  • CERTIFIED EXPERT
  • 34,306 POSTS
That sounds like a power booster problem, but it gives you a dandy place to be looking. Also look at the terminals in the bulkhead connector. Sometimes water drips down there and sneaks inside, leading to corrosion.
Mar 16, 2019 at 9:28 PM
Avatar
VIPERKING75
  • MEMBER
  • 55 POSTS
I already fixed all the shorted wires but wasn't sure if it could have burnt up the computer or something of the sort.
Mar 16, 2019 at 10:23 PM
Avatar
CARADIODOC
  • CERTIFIED EXPERT
  • 34,306 POSTS
Pretty hard to damage a computer, but you don't have any in that area I'm aware of. Better suspects are splices that had brown / corroded copper wire and solder didn't adhere to it well, wires with melted insulation that rubbed together, and connector terminals that got pulled out of the connector body. We never expect to get lucky enough to find those things, but they do pop up every once in a while.

Check the voltages in the lighting circuits with a test light. The flickering is the easiest thing to watch for with the test light. If you see lights on the vehicle flickering, you know they aren't getting a steady voltage. All we have to do is move up and down the circuit until we find the points where the test light also flickers, and where it doesn't. The problem is in between those two points. The fuses I pointed out are about 10 percent of the way through those circuits.
Mar 16, 2019 at 10:49 PM