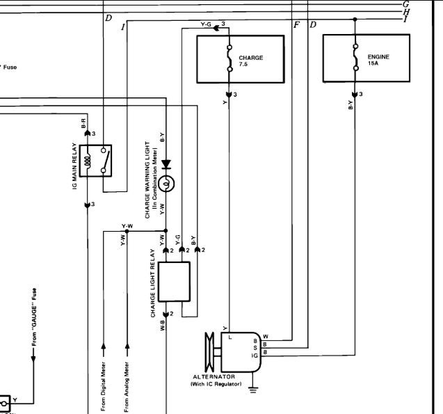
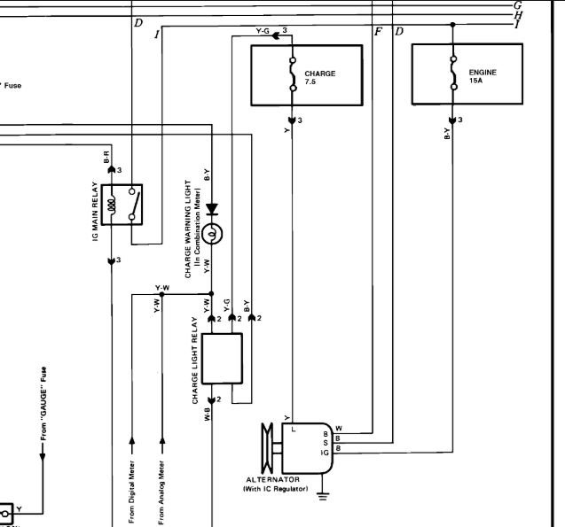
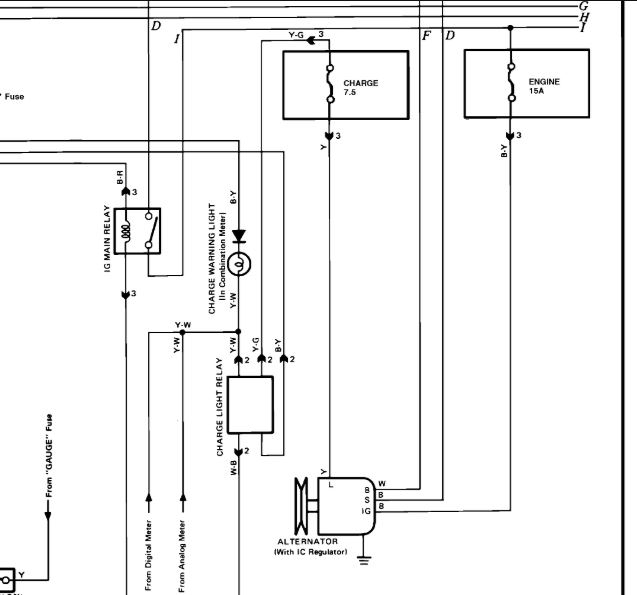
I had my alternator go out and changed it, yes I was sure the alternator was the issue, so I changed it. i made sure to connect everything correctly and now there’s no electricity to the car. I found a wire that runs from the same grouping as the alternator that isn’t connected to anything and I can’t find its home.
Jul 17, 2020 at 10:51 PM






