EGR check engine light 12 after driving 30-45 minutes, fluctuating RPM and hard start

1989 ACURA LEGEND
145,000 MILES • 2.7L • V6 • 2WD • MANUAL
Avatar
JAYOUS
  • MEMBER
  • 1 POST
Hello, my car listed above LS Coupe has had the check engine light 12 come on since I've owned it, usually after 30-45 minutes of highway driving. Up until recently it still ran normally with almost no difference aside from the MPG indicator decreasing slightly after the light came on.

However, now the car requires 3 or 4 cranks to start (starts and shuts off in less than a second), even when pressing the gas pedal while starting. The engine RPMs also fluctuate between 200-700 and the car stalls if not enough gas is given; aside from that, it accelerates and drives normally. I've been told it could be various things from the EGR tubing being clogged to a vacuum leak to the EGR control solenoid. I had a mechanic remove, test, and clean the EGR valve and according to him it was opening and closing properly. I know removing and cleaning the EGR tubing is quite an involved process so if anyone has advice for quicker things to check I'd greatly appreciate it.
Sep 6, 2021 at 10:36 AM
Advertisement
Avatar
JACOBANDNICKOLAS
  • CERTIFIED EXPERT
  • 110,175 POSTS
Hi,

The code you have doesn't indicate a bad EGR. The EGR lift sensor identifies the position of the EGR and signals the PCM. If the signal is now what is considered proper by the PCM, the vacuum is cut to the valve and it closes.

So, what we first need to do is check if the EGR valve will open properly when the vacuum is applied and fully close when the vacuum is released.

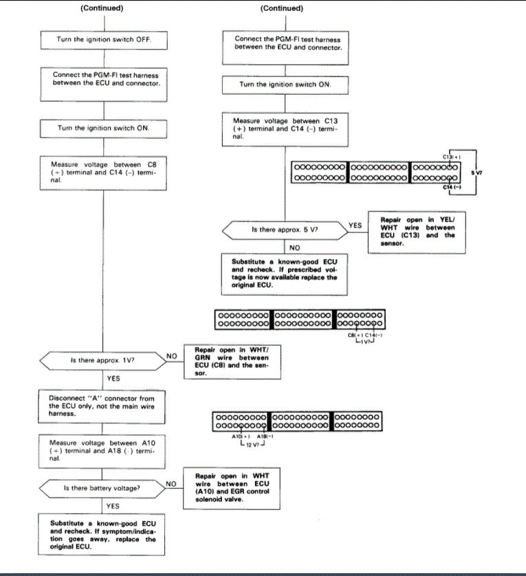
I attached the diagnostics below for the code. Take a look through them and let me know if you are comfortable performing them. I can help you if you run into trouble, so keep that in mind.

Let me know.

Joe

See pics below.
Sep 6, 2021 at 8:06 PM