E53 code

1988 CADILLAC DEVILLE
72,000 MILES • 4.5L • V8 • 4WD • AUTOMATIC
Avatar
IPERICH
  • MEMBER
  • 2 POSTS
Manual says it is distributor disabled. Suggested it needs a new gasket? Thank you
Dec 24, 2019 at 8:52 PM
Advertisement
Avatar
STEVE W.
  • CERTIFIED EXPERT
  • 15,113 POSTS
Here are the GM tests to run to see if the issue is the circuit or the coil in the distributor or was set by the ignition switch turning off. Is the engine stalling or refusing to start?

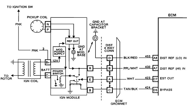
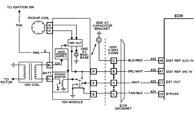
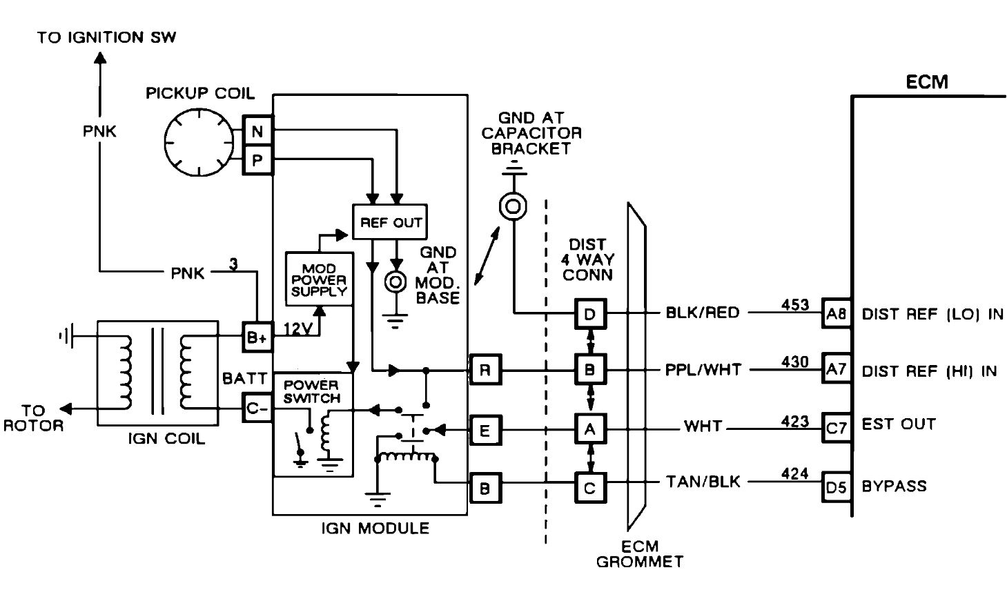
Code E53 is set if the ECM does not receive distributor reference pulses from the HEI for more than .7 seconds. Since the DFI system requires HEI pulses in order to fire the injectors, most occurrences of code E53 will be accompanied by a stall. Code E53 can be set by ignition switch contact timing - when turning the key off, if the ignition 3 contacts that feed the HEI open before the ignition 1 contacts to the ECM, a code E53 may be set. Code E53 does not turn on any telltales or "service" messages. Do not attempt to diagnose a history code E53 unless the customer complains of stumble, miss, stall or other driveability condition that could be caused by loss of spark or fuel injection.

Code E53 can be caused by
1. Loss of ground on CKT 453.
2. Loss of distributor reference signal on CKT 430.
3. Loss of battery power to "B+" terminal of the distributor.
4. Ignition switch contact timing.

Follow the chart and see if you also have a code 12 set. If no code 12 it is likely the ignition switch. The charts and test are included.
Dec 24, 2019 at 9:42 PM