DRLs are not working when I turn the switch on?

2011 CHEVROLET SILVERADO
103,000 MILES • 5.3L • V8 • 2WD • AUTOMATIC
Avatar
DTOVAR
  • MEMBER
  • 1 POST
I have tested the sensor, relay, bulbs, and fuses and they all are working. Need help.
Feb 10, 2023 at 8:14 AM
Advertisement
Avatar
STRAILER
  • CERTIFIED EXPERT
  • 53,854 POSTS
Hello,

To determine the cause of your DRL (daytime running lights) not working, you need to isolate the problem. If you have tested the sensor, relay, bulbs, and fuses and all are working, here are some additional steps you can take to identify the issue:

Check the wiring: Inspect the wiring that connects the DRL system components, such as the switch, relay, sensor, and bulbs. Make sure all the connections are tight and free of corrosion. Check for any damaged or frayed wires.

Verify the system's operation: Use a wiring diagram or repair manual to verify that the system is operating correctly. If there is a fault in the system, this can cause the DRLs to not work.

Check the ground: Make sure that the DRL system has a good ground connection. A bad ground connection can prevent the system from working properly.

Check the control module: If the wiring and connections are okay, the issue may be with the control module. A scan tool or a diagnostic computer can be used to check the module and retrieve any trouble codes.

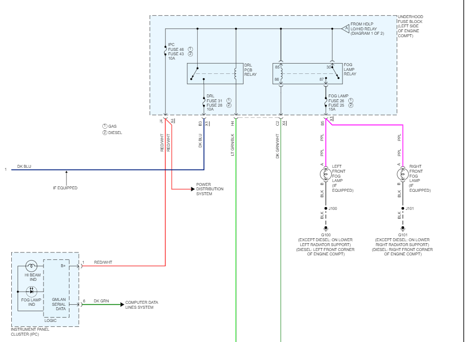
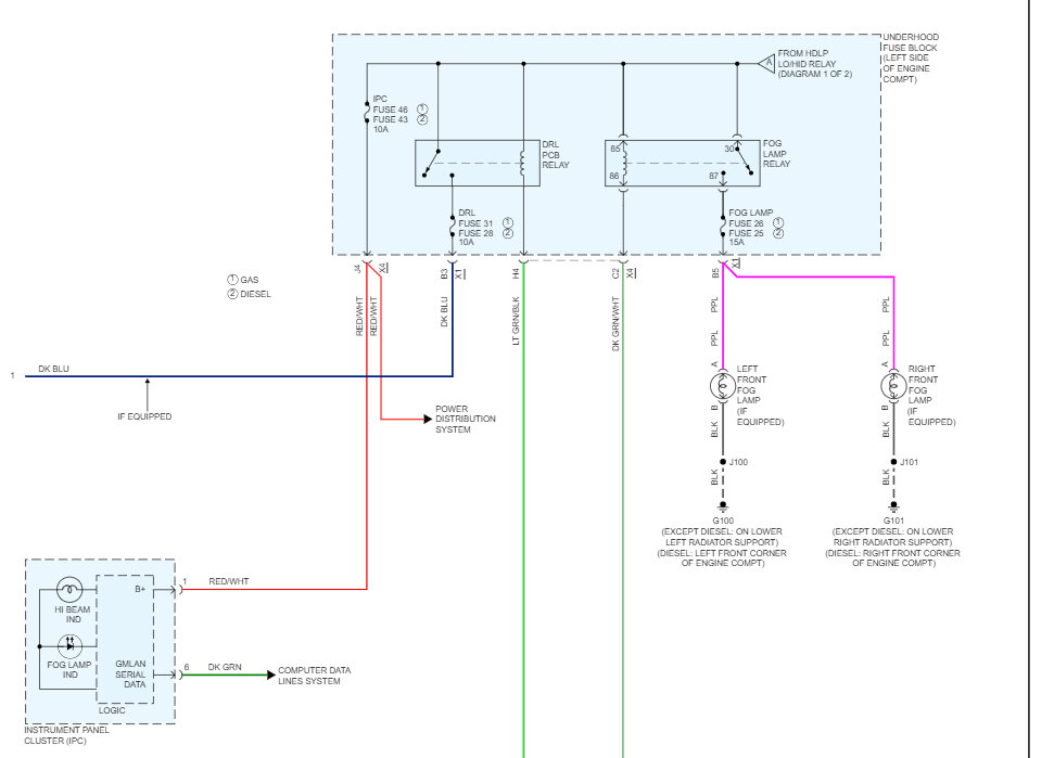
I would check the fuse # 31 or 28 int he under hood fuse panel here is a guide to help and also there is a relay DRL PCB int he same fuse panel I would swap that out if the fuse is okay.

https://www.2carpros.com/articles/how-to-check-a-car-fuse

Check the images below you please get back to me.
Feb 10, 2023 at 11:55 AM