☰
Login
Join
×
Home
Answered Questions
Repair Topics
Repair & Service Guides
Popular Questions
Warning Lights
Trouble Codes
How It Works
Testing / Diagnostics
Symptoms
Videos
Login
Become a Member
Home
Volkswagen
Passat
Exterior Light
Running Light
Fuse
Driving lights, no power
2005 VOLKSWAGEN PASSAT
240,000 MILES • 2.0L • 4 CYL • TURBO • 2WD • AUTOMATIC
PMACBRIAN
MEMBER
2 POSTS
FOLLOW
looking for a fuse or circuit to test as my driving lights (not headlights) won't turn on when the light switch is pulled.
Mar 27, 2020 at 11:40 AM
Advertisement
DANNY L
CERTIFIED EXPERT
5,648 POSTS
Hello, I'm Danny.
Here is a tutorial showing how to check wiring:
https://www.2carpros.com/articles/how-to-check-wiring
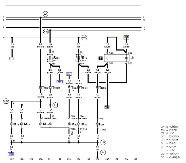
I've attached 4 pictures of the front lighting circuit diagrams you've requested. I've cut the pictures (left and right side) into 2 pieces to be viewed larger in size.Hope this helps and thanks for using 2CarPros.
Images (Click to enlarge)
Mar 27, 2020 at 2:24 PM