Where is the driver's side blend door actuator located?

2016 CHEVROLET MALIBU
100,000 MILES • 2.0L • 4 CYL • 2WD • AUTOMATIC
Avatar
WINKS16MALIBU
  • MEMBER
  • 9 POSTS
I cannot easily find the location of the driver's side blend door actuator. I know it's under the dash on drivers' side somewhere but cannot find any diagrams. It is a Premier (newer style body) not the Limited (older body style).
Oct 7, 2022 at 12:34 PM
Advertisement
Avatar
AL514
  • CERTIFIED EXPERT
  • 5,465 POSTS
Hello, I assume this is an auto A/C system? With temperature settings for either driver or passenger side. And you're not getting a change in temperature on your driver's side duct? And you want to replace the Temperature door actuator, left side? Have you had the HVAC control module scanned for any codes yet?
Oct 7, 2022 at 3:35 PM
Avatar
AL514
  • CERTIFIED EXPERT
  • 5,465 POSTS
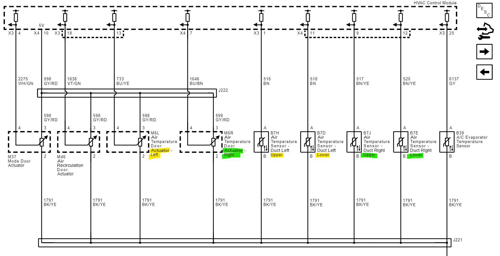
I only suggest having the HVAC module scanned for codes because there are four temperature sensors (2 per side) just for the temperature actuators for the driver and passenger sides. Each side has a lower and upper temperature sensor and if one sensor is skewed or sending an incorrect temperature signal the module will not adjust the temperature of that side. And below is step 1 in the actuator replacement. You'll notice it says Remove Heater and Air Conditioning Evaporator and blower module. And by the parts and labor rate, it looks to be about 11 hours job. So, I assume they want the whole dash to come out on this one.
The third diagram below is the 23 step in removing the HVAC system, but you can see that the actuator on the driver side is up behind the Brake and Accelerator Pedal assembly.
Oct 7, 2022 at 3:58 PM
Advertisement
Avatar
WINKS16MALIBU
  • MEMBER
  • 9 POSTS
Wow! That is ridiculous. If that is truly the case, having to remove all of that for a blend door actuator, then the engineers have their heads up their butts. I was only able to test (manually) the lower sensor on that side. Could not easily find the upper sensor.
Oct 10, 2022 at 5:36 AM
Avatar
AL514
  • CERTIFIED EXPERT
  • 5,465 POSTS
It looks like it has 30 pages or more of instructions. But you can see on the labor rate sheet the hours. It definitely up behind the brake and gas pedal assembly. It is very ridiculous, looking at some of the "real fixes" on all data community sections where technicians can chat with each other, I see that customers decline even having the temperature sensors changed because of some of the time amounts. There multiple pages for each step. There's 5 pages just to remove the brake/gas pedal assembly. I've never seen one this difficult before. I would try with a scan tool that can get into the HVAC module, to actuate the door in special functions. Or at least take a look at the temperature sensors to see if they are all even. Just for example these are steps 24 to 26 of just the heater and Evap Blower module. I can give you every step if you want. But it includes draining the coolant for the heater core as well. It will take some time to get them all. But let me know.
Oct 10, 2022 at 1:56 PM
Avatar
WINKS16MALIBU
  • MEMBER
  • 9 POSTS
Ugh. I really do not like taking my car in for work. lol. I have a garage and lift and a plethora of tools, but the newer cars are a nightmare to work on as evident by this. Do you have a location for the upper temp/vent sensor on the driver's side? I would consider changing both sensors if the upper one is somewhat accessible. Parts are only about $6-$8 each for those sensors and may be worth a try before having the dealer scan and ask for my retirement fund. Thank you for all your help.
Oct 12, 2022 at 6:47 AM
Avatar
AL514
  • CERTIFIED EXPERT
  • 5,465 POSTS
I fully understand, I feel the same. Do you have any scan tools that can read into different systems on the vehicle? And what exactly is happening? Maybe we can find the wires and take a look at their signals with a multimeter and determine what is going on. I suspect these are normal thermistors with a 5-volt reference signal and ground. And the control module sends out 5-volts on the temperature wire and the voltage drop from the 5-volts changes at the module according to the temperature the same as a coolant sensor or air intake sensor. I didn't read up fully on system operation, but I know they are two wire sensors. I assume you have an automatic A/C HVAC system. One sensors on the upper vents on either side and then one on the floor vents. So, any detail you can give me on what's happening and what kind of scan tools you may have will help. I know for example, I have an Autel that will read into every module in the vehicle, also a Topdon that can control the doors individually on the HVAC system. These door actuators all have potentiometers in them to tell the control module where the door is positioned, just like the throttle body position sensor, same idea.
Does your vehicle have an HVAC control face like the diagram below? Looks like controls for either side of the dash...

https://www.2carpros.com/articles/how-to-use-a-voltmeter
Oct 12, 2022 at 8:56 AM
Avatar
WINKS16MALIBU
  • MEMBER
  • 9 POSTS
I added an attachment of my climate controls. It's a 2016 Premier. I do not get heat on the driver's side unless I set the temperature to "High" (anything lower blows cool air). The A/C works fine, the defroster seems to work okay. It's a little difficult to tell whether or not the lower vent is blowing exactly the same. It "seems" a little warmer than the upper vent, but it's hard to tell. I have a BlueDriver scanner and an older Actron. They don't have the testing capabilities for the HVAC modules/doors/etc.
Oct 12, 2022 at 11:23 AM
Avatar
AL514
  • CERTIFIED EXPERT
  • 5,465 POSTS
Okay, it sounds like the left (driver side) temperature control switch might be at fault. Unfortunately, the control face communicates any changes to the HVAC control module via a Network Serial Data bus. So, it's not something we can even pull the front control unit out and test to see if it's sending the correct voltage like the older systems. This would be a data packet the front controls send to the control module that is buried in the dash. Also, I think I read another technician mentioning it was a 6 hour job to replace one of the temperature sensors, but I don't think that is the issue, it sounds like the temperature knob is not sending the correct voltage signal inside to the front unit until it gets to a certain point and then it sends a full voltage signal.
Do you hear any type of door noises with the blower on low and changing the temperature on the driver's side? If it were the door sticking, you would most likely hear it make its fully swing after unsticking.
I see some type of Auto Switch or Sync Switch; I assume that will change both sides to the same temperature. Can you see if that changes them equally?
If you want to try getting at the lower temperature sensor, here's where it is, the only issue is if there's an Airbag there, do not disconnect it. You can see in the first diagram, circled in green is your gas pedal and the lower temperature sensor is above it, the second diagram is taking out that small section of the dash below the steering column. And the third diagram is a possible Airbag that might be there. Depending on the model but see if you can take look up there for access to anything, the door actuator is up there as well. I'm not sure you'll be able to get to it, but it's worth taking a look.
The fourth diagram shows the driver's side knee airbag which is what would be there. Thats something you don't want to mess with, they can go off very easily if the connector happens to receive even static electricity, since they are set off by very low current flow.

I honestly don't know why everything seems to be so tight on this vehicle and difficult to get to, I'm going through all the wiring diagrams, looking for a way to test either the control unit or the door actuator. But things are tough on newer vehicles without scan tools that have special functions.
Oct 12, 2022 at 12:19 PM
Avatar
AL514
  • CERTIFIED EXPERT
  • 5,465 POSTS
Okay, I did find a Technical Service Bulletin on this issue finally. It was not listed under all the regular TSBs. I had to search for this one, this has to do with the Temperature door switching due to a warped HVAC rack linkage. So, this might be something you can get them to replace the link under this TSB.
Oct 12, 2022 at 1:37 PM
Avatar
WINKS16MALIBU
  • MEMBER
  • 9 POSTS
Hmm. My vehicle is a 2016 so I'm not sure if this will be covered under warranty but I will check. So far, I have had four pistons replaced, then a few months later they replaced the engine! Yes, they know me by name. lol I cannot hear a distinct sound of the door opening/closing. Everything is so packed in there it is tough. My only skepticism about the bulletin is that it specifies "floor" and mine is not blowing heat on both the floor and upper vent. We will see. Weird that it shows labor time for that as 0.4 hrs. I was able to get to the lower temperature sensor easily before posting here but have not been able to locate the upper. Oh well. Btw, when using the "sync" it still does not blow heat on drivers' side even though it does change the temperature display on both controls to be the same. Just FYI.
Oct 12, 2022 at 3:06 PM
Avatar
AL514
  • CERTIFIED EXPERT
  • 5,465 POSTS
Is the Sync supposed to do that though? The TSB is not for an actuator replacement, it's only a small plastic linkage that they can get to from the passenger side. I do see two actuators from the passenger side, I'm going to try to identify them by their wire colors, but I'm assuming they are just the passenger side or mode door actuators. Take look up on the passenger side and see if there's any access through there. I'm just going by what service info says. Sometimes there are tricks to getting into places and cutting the time down. The third diagram is the other two actuators I see from the passenger side.
If you could get someone just to scan the HVAC module or do a full system scan on the vehicle. There's a good possibility there might be some codes stored in the module. It's on a data network so it can have codes. Then at least you would know if it's a sensor fault or something else. It might even be the control module.
Oct 12, 2022 at 3:32 PM
Avatar
WINKS16MALIBU
  • MEMBER
  • 9 POSTS
Can't see much since it's almost fully covered under there. And, yes, the sync is acting normally.
Oct 12, 2022 at 3:40 PM
Avatar
AL514
  • CERTIFIED EXPERT
  • 5,465 POSTS
Just for kicks, try covering the Sunload sensor for a while, let it idle with the air on, and see if anything happens. It is an input into the HVAC system, I'm just curious.
Oct 12, 2022 at 3:50 PM
Avatar
WINKS16MALIBU
  • MEMBER
  • 9 POSTS
No difference.
Oct 12, 2022 at 6:31 PM
Avatar
AL514
  • CERTIFIED EXPERT
  • 5,465 POSTS
Okay, are you able to get to either of the temperature sensor harness plugs on the driver's side? Possibly the one above the gas pedal. This is the diagram for the lower left side sensor. If you can reach the upper one, and or the lower one, try unplugging them one at a time. I've been looking for any information on testing without a scan tool. It might be that if this is a temperature sensor related issue, and you unplug the one not reading correctly, it was suggested that the control module may disregard the sensor not reading correctly, This was not in service information, so I don't know if this exactly will work, but the control module will see that temperature sensor as an open circuit, and possibly ignore it. That was the idea, I know it should set a code for that sensor, but this other vehicle was not setting any codes. It had the opposite problem from your vehicle, it had no heat on the passenger side. One out of the 4 temperature sensors were reading a very high temperature and the control module would not allow any heat, it was automatically trying to cool that side down due to the incorrect reading. So, this is something we can try. The other tech was reading all 4 sensors on his scan tool and the defective one was reading 176 degrees, therefore not allowing any heat, just staying on a cold setting,
Oct 13, 2022 at 1:19 PM
Avatar
WINKS16MALIBU
  • MEMBER
  • 9 POSTS
So, fingers crossed. I was able to pull the upper sensor out and disconnect it and it seems to be blowing heat now. As soon as I can get two replacement sensors and install them, I will test. I will post back as soon as I can get them in.
Oct 13, 2022 at 3:43 PM
Avatar
AL514
  • CERTIFIED EXPERT
  • 5,465 POSTS
Do you have adjustable heat now?
Oct 13, 2022 at 4:00 PM
Avatar
WINKS16MALIBU
  • MEMBER
  • 9 POSTS
It seems to be. i have the upper sensor disconnected (actually on my counter right now. lol) I am hopeful. Also hopeful someone has them in my area without ordering.
Oct 13, 2022 at 4:11 PM
Avatar
AL514
  • CERTIFIED EXPERT
  • 5,465 POSTS
Okay, well, that's a good sign, it looks like the control module is disregarding that sensor right now. If you have a multimeter, you can check the resistance of each sensor as long as they're the same temperature right now they should read the same resistance. If they have been sitting on the counter for a while they are probably ambient temperature right now.
Oct 13, 2022 at 4:13 PM