Driver door/lock not working

2004 MAZDA 6
260,000 MILES • 4 CYL • MANUAL
Avatar
HANNAHSTURGILL
  • MEMBER
  • 1 POST
Hi, we are currently at a rest area in Alabama and my boyfriend went to unlock my car and the driver door will not unlock. Luckily the passenger door was unlocked for us to get in, but even from the inside the driver door will not budge. The lock switch acts like it is stuck and even pulling the handle and pushing the door it will not open at all. How would we go about fixing it? Please help.
Oct 10, 2019 at 1:34 AM
Advertisement
Avatar
SCGRANTURISMO
  • CERTIFIED EXPERT
  • 4,897 POSTS
Hello,

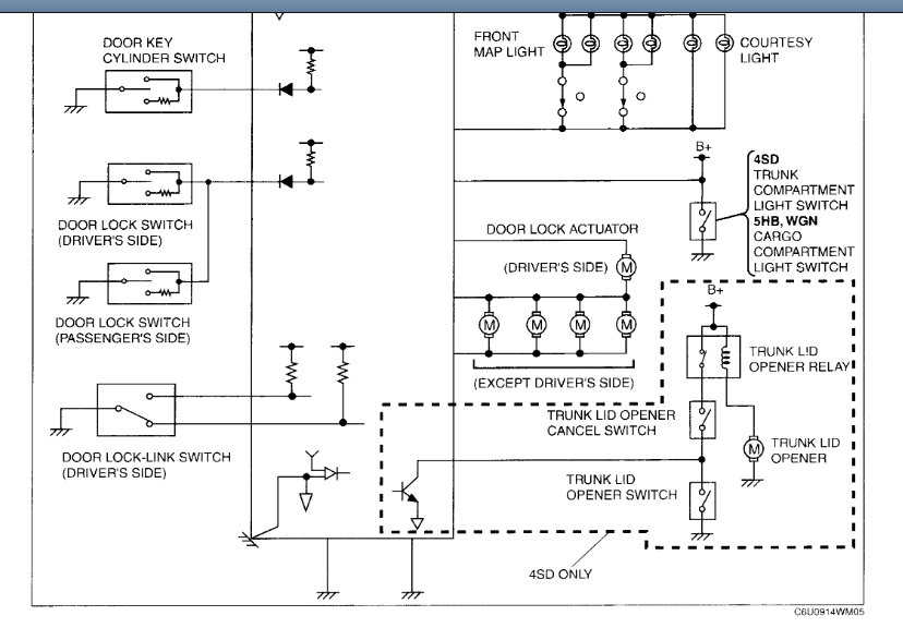
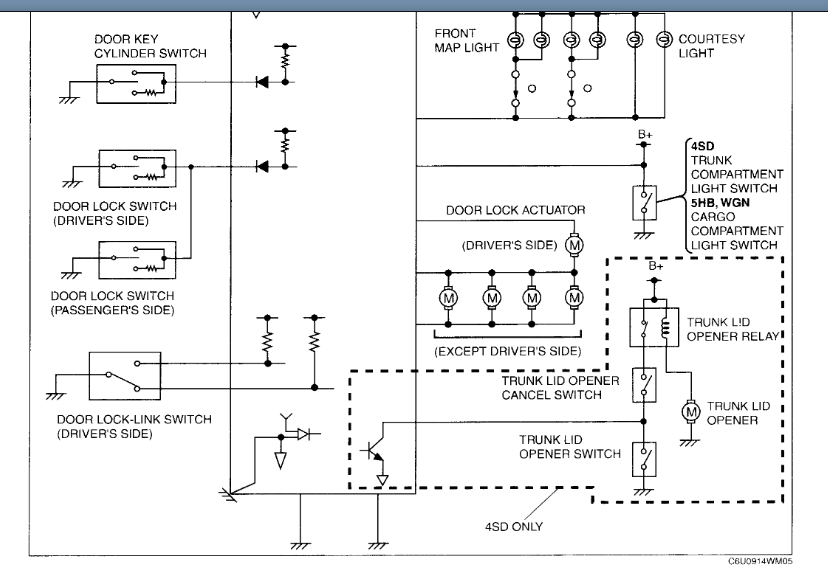
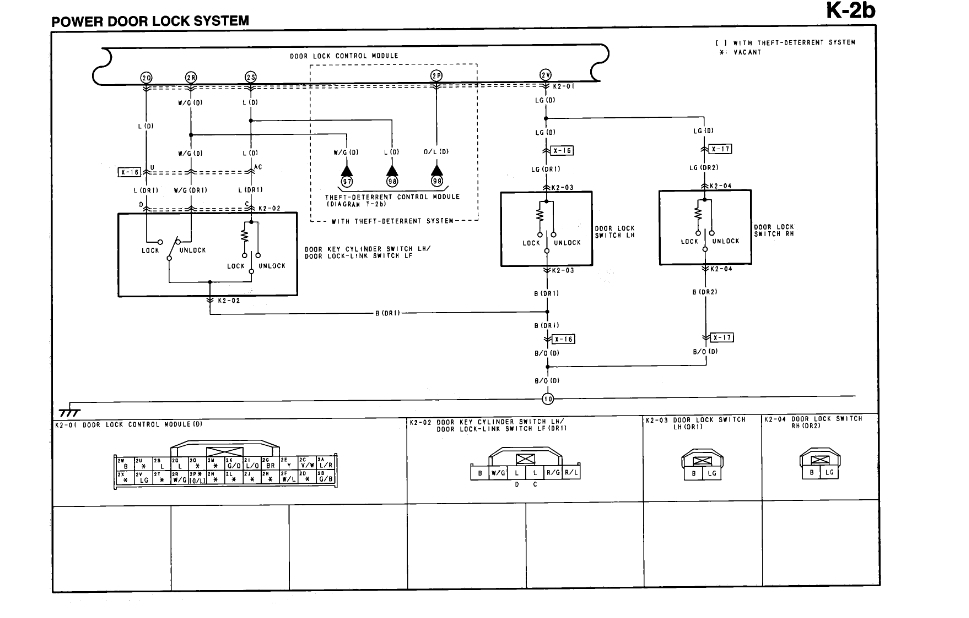
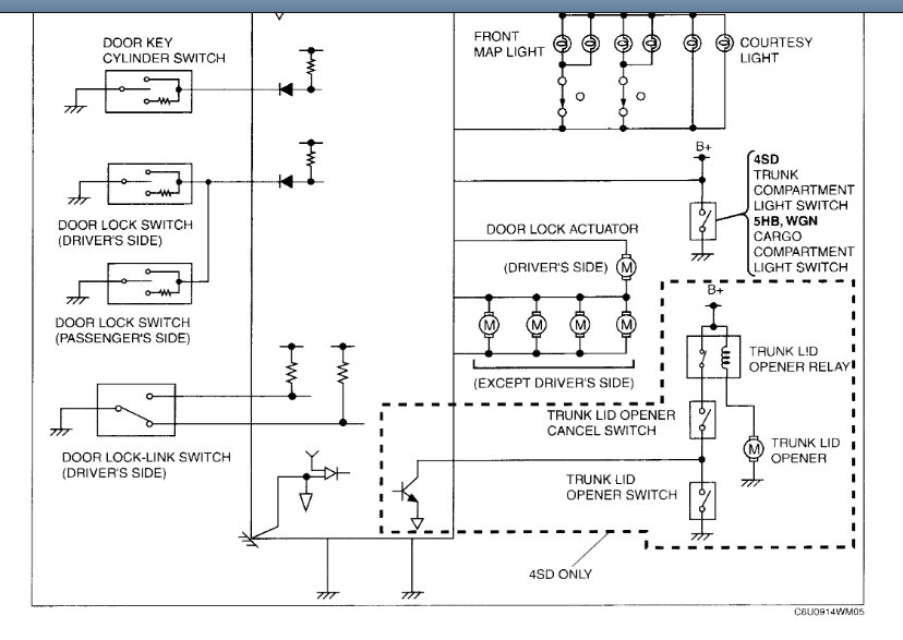
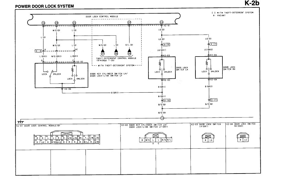
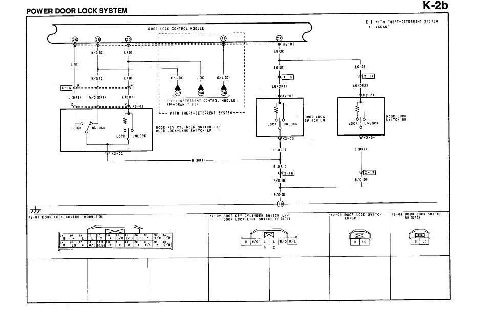
This could be a problem with your vehicle's Power Door Lock Module. In the diagrams down below I have included the schematics for your vehicle's power door locks, the wiring diagrams for the power door locks, and a troubleshooting guide for the power door lock module. Please go through these guides and get back to us with what you are able to find out. The troubleshooting guide will require you to use a Digital Multi-meter [DMM], so here is a link below explaining how to use one, if needed:

https://www.2carpros.com/articles/how-to-use-a-voltmeter

Thanks,
Alex
2CarPros
Oct 11, 2019 at 5:56 AM