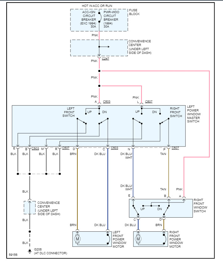
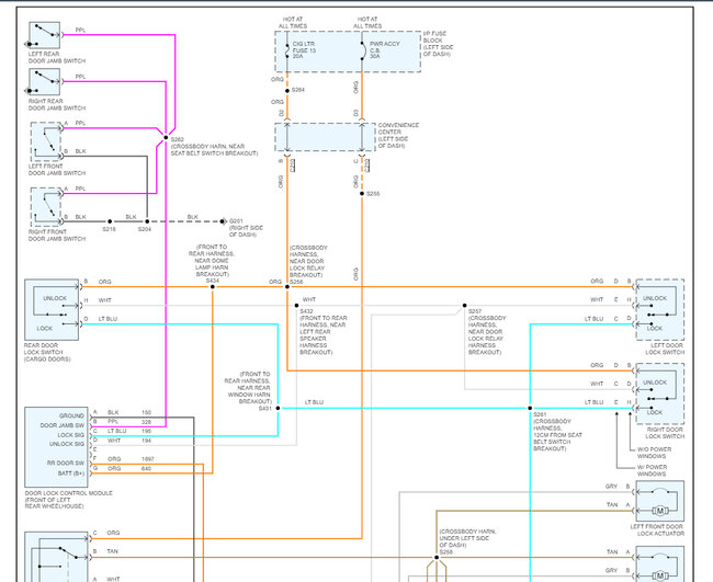
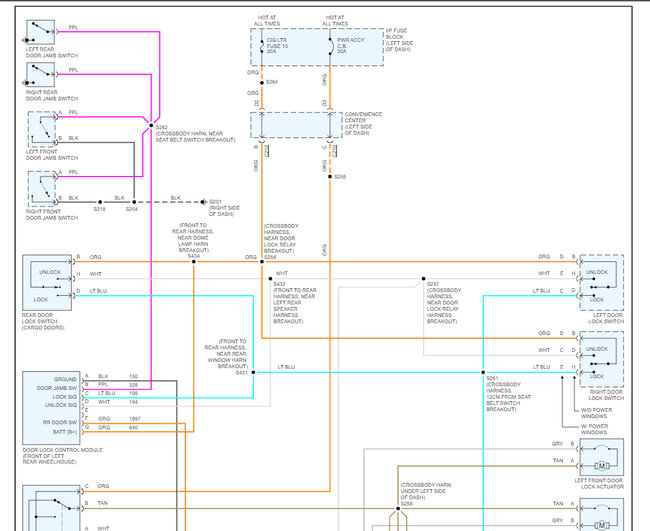
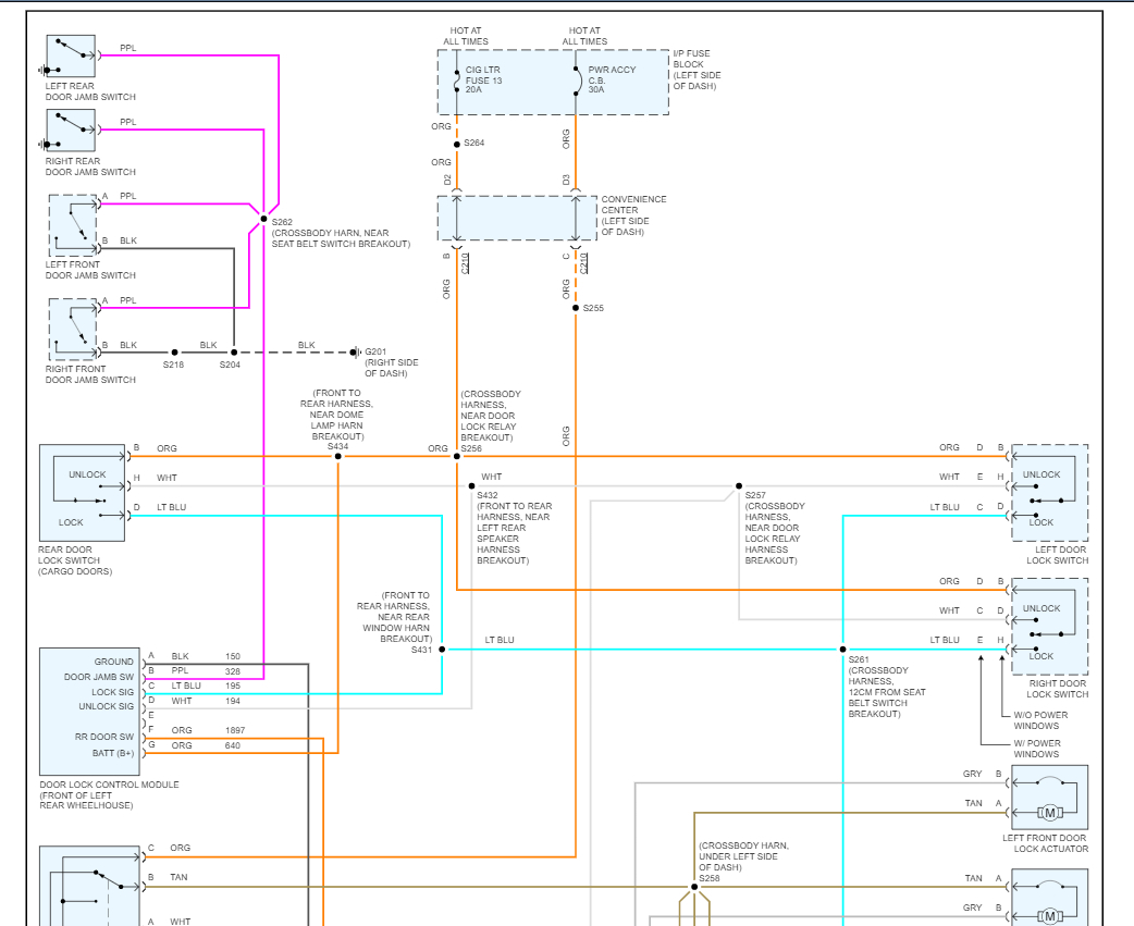
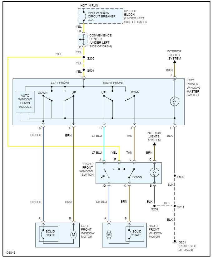
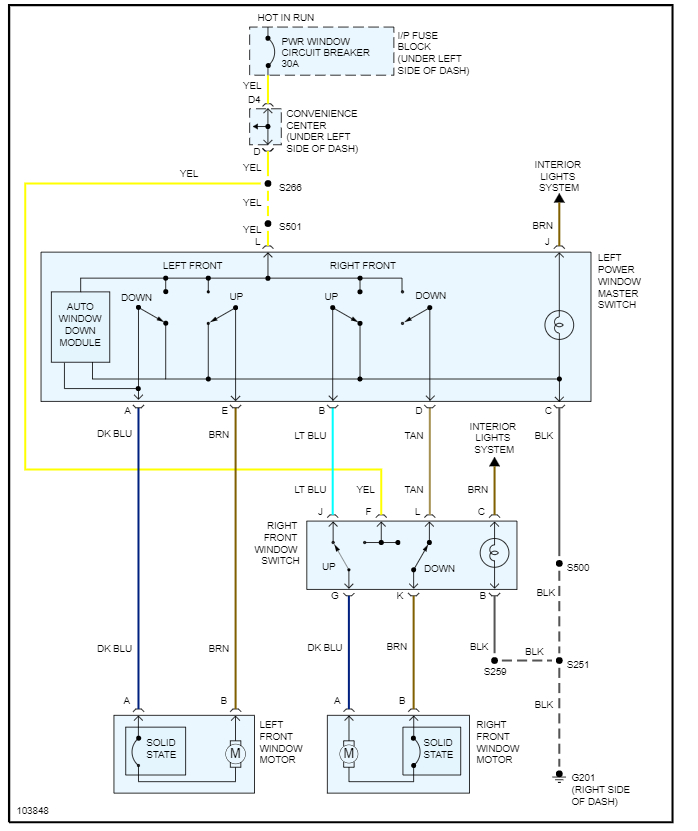
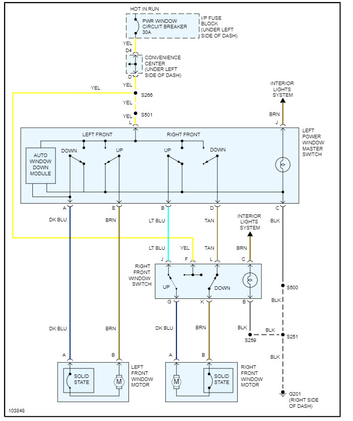
My truck is a 1992 , I found 1999 Yukon doors . How can I wire these doors so the locks and windows work? I have not been able to find a correct wire diagram to retro fit these newer doors. Any help is greatly appreciated!
Feb 12, 2023 at 12:56 AM




