Door open warning is always on

2003 FORD EXPEDITION
250,000 MILES • 4.9L • V8 • 2WD • AUTOMATIC
Avatar
JUSTTAMS
  • MEMBER
  • 1 POST
How do I find out which door sensor is faulty because the door open warning is always on?
Sep 12, 2020 at 8:58 PM
Advertisement
Avatar
JACOBANDNICKOLAS
  • CERTIFIED EXPERT
  • 110,175 POSTS
Hi,

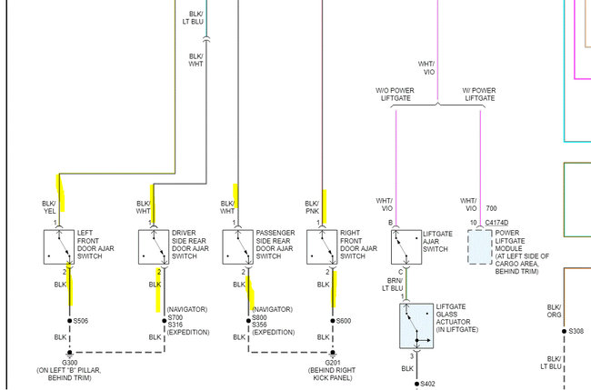
In most cases, the door that is used most often is the problem. However, you can check it. I attached a pic below that shows the wiring at each door switch. What you need to do is simply disconnect each of the switches, one at a time. That will open the circuit from ground and should turn the light off.

The switch is part of the latch assembly. You will need to remove the door panels to access it. Again, only do one at a time and start with the driver's door simply because it is likely the most used door.

I attached two pictures. The first shows the door switches and hot the power flows. The second is the latch assembly.

Let me know if this helps or if you have other questions.

Take care,
Joe
Sep 13, 2020 at 7:19 PM