Door locks not working

2000 DODGE DURANGO
250,000 MILES • 4.7L • V8 • 4WD • AUTOMATIC
Avatar
CAM118
  • MEMBER
  • 1 POST
So I just got the vehicle listed above and my door locks are not working and my interior lights are not working when I open the door! When I used a lock button inside the vehicle all you hear is a clicking sound it sounds like a relay but I don't know. Also none of the locks work in the vehicle you have to lock them manually and unlock the manually with the key or inside the vehicle.
Feb 23, 2021 at 2:29 PM
Advertisement
Avatar
KASEKENNY
  • CERTIFIED EXPERT
  • 18,907 POSTS
It sounds like all these items could be related but we need to pick one and fix it and if it fixes the rest then that is a bonus. If not we can move onto those issues.

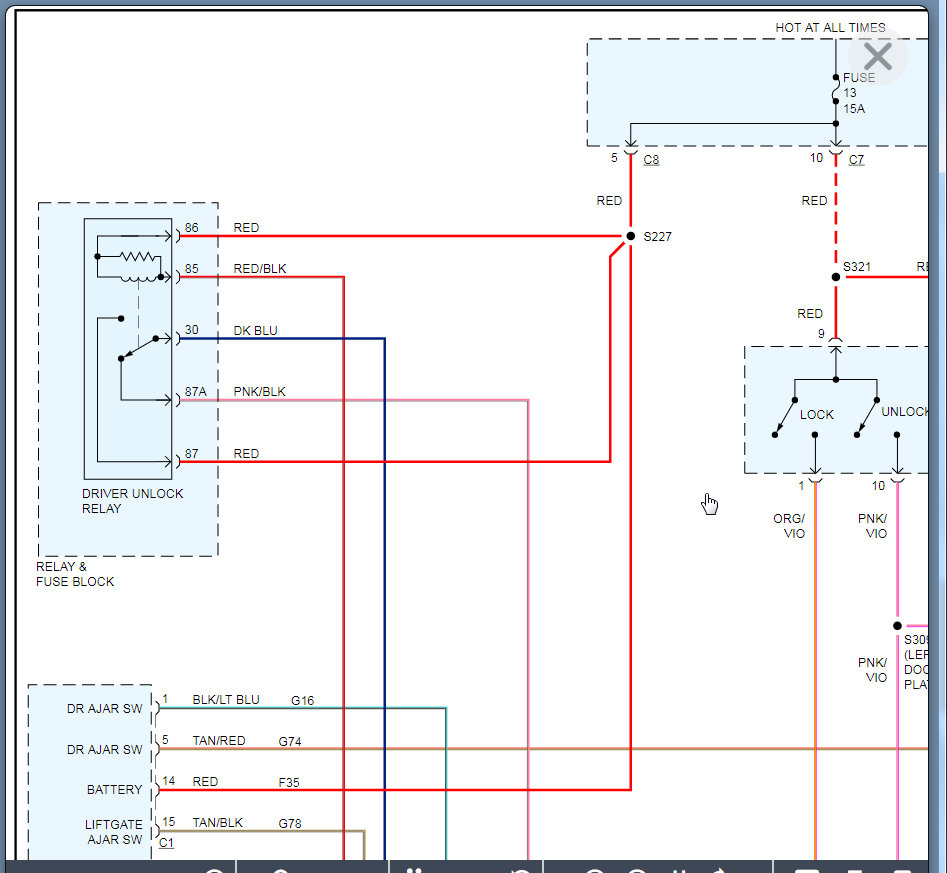
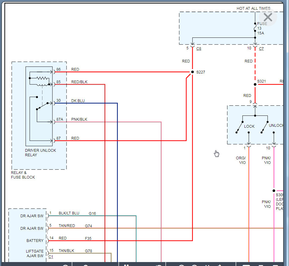
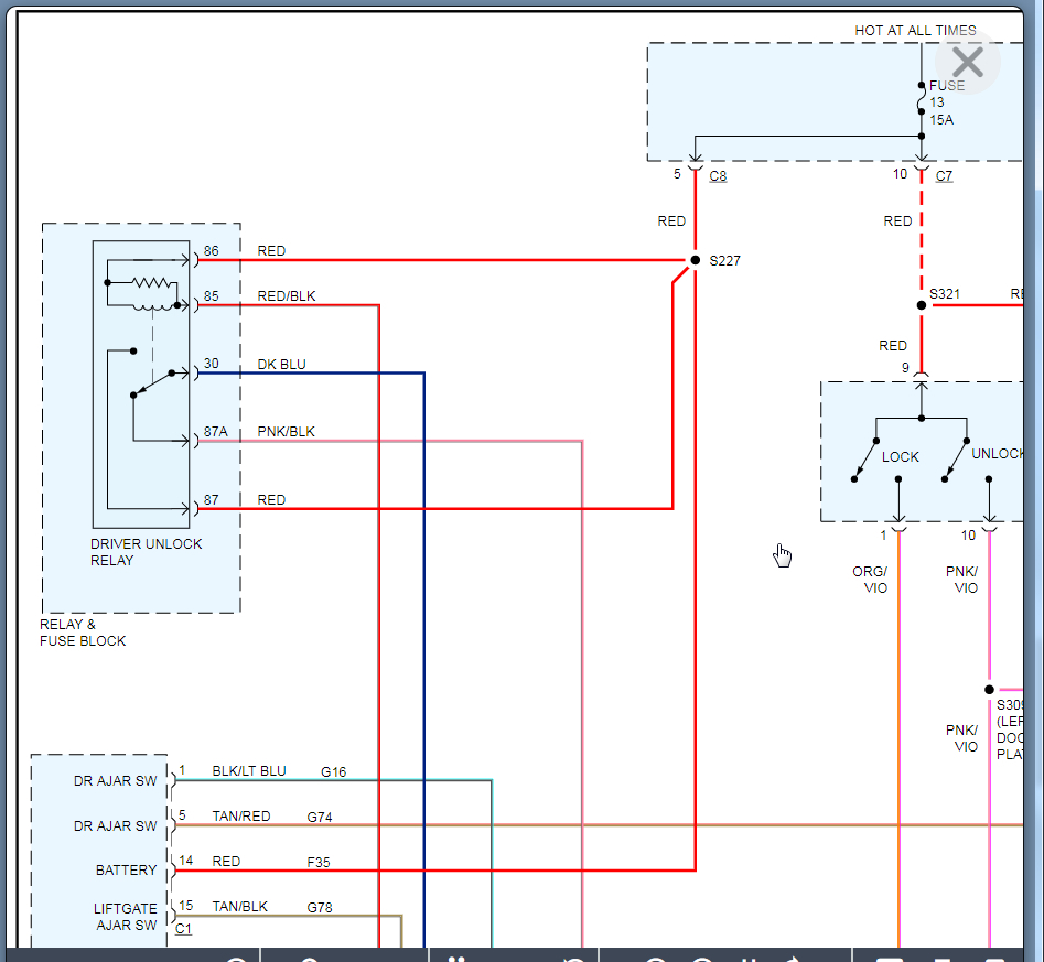
Let's start with the locks. If you are hearing a clicking then that could be a relay and we should start with the lock relay. Try to identify where the clicking and is coming from and if it is a fuse box, then put your finger on each relay and see which one is clicking. Replace any relay that is clicking.

Next thing we need to do is go to the actuators and check for power. If you have power then the actuator is the issue. However, since none of the locks are working then I doubt you will. Which means we need to go back through the system and find where we have power.

https://www.2carpros.com/articles/test-or-change-electric-power-door-locks

https://www.2carpros.com/articles/how-to-check-wiring

I suspect the issue is going to be the central timer module but let's check this first and then we can go from there. I included the process to replace this if this proves out.
Feb 24, 2021 at 6:08 PM