Both backup lights out

2003 DODGE CARAVAN
42,000 MILES • 4 CYL • FWD • AUTOMATIC
Avatar
CRIP54
  • MEMBER
  • 2 POSTS
I am trying to find out what might have caused both backup lights to quit working? All other lights are working in the back. (taillights, brakes, turn signals) I looked in the fuse box next to the battery under the hood, even though I could not see a fuse specific to those lights, and none were burned out.

Any help would be appreciated.
May 25, 2008 at 10:22 PM
Advertisement
Avatar
MHPAUTOS
  • CERTIFIED EXPERT
  • 31,937 POSTS
Hi there,

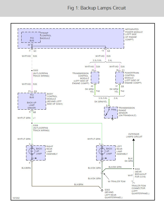
I would check the reverse light switch (range sensor) on the transmission. I will post a picture below. Please use this guide to test through the switch to make sure it is the problem.

https://www.2carpros.com/articles/how-to-check-wiring

Use this reverse light wiring diagram to help you. Check out the diagrams (Below). Please let us know what happens.

Cheers, Mark (mhpautos)
May 25, 2008 at 10:35 PM
Avatar
CRIP54
  • MEMBER
  • 2 POSTS
Thanks for the help. I used the guides and you were right the switch/sensor was bad I got a new one for $54.99 and the problem is all fixed. :) I love this site.
May 27, 2008 at 6:32 PM
Advertisement
Avatar
MHPAUTOS
  • CERTIFIED EXPERT
  • 31,937 POSTS
Hi there,

Good to hear, please use 2CarPros anytime we are here to help.

Cheers, Mark (mhpautos)
May 28, 2008 at 12:09 AM
Avatar
DNO36
  • MEMBER
  • 4 POSTS
Two of our vans have had the same issue. The body control module is involved as well. I can reset mine by pulling the "IOD" fuse in the under hood fuse box, waiting about thirty seconds and replacing. You will need to reset your radio stations, but it works.
Jul 3, 2018 at 5:39 AM
Avatar
STRAILER
  • CERTIFIED EXPERT
  • 53,854 POSTS
Great addition to this thread! Please feel free to help out whenever you are on the site. :)

Cheers, Ken
Jul 3, 2018 at 1:12 PM
Avatar
MICHAELROGERS43
  • MEMBER
  • 1 POST
Where is the reverse light switch on a 2003 Caravan?
Aug 26, 2018 at 3:55 PM (Merged)
Avatar
JDL
  • CERTIFIED EXPERT
  • 16,098 POSTS
Back-up lite switch, at rear of transaxle. Sorry for the late post.
Aug 26, 2018 at 3:55 PM (Merged)
Avatar
WOBB4321
  • MEMBER
  • 1 POST
Bulbs are new. dont really understand fusebox and relay "map". seems that all the fuses are there but could be mistaken. which one would be for the backup lights. and if that isnt the problem than what else could it be?
Aug 26, 2018 at 3:55 PM (Merged)
Avatar
FIXITMR
  • CERTIFIED EXPERT
  • 9,990 POSTS
could be transmission switch.
Aug 26, 2018 at 3:55 PM (Merged)
Avatar
MJOANNE82
  • MEMBER
  • 1 POST
My backup lights often stay on once I have backed up but not all the time. How do I fix this? Is there a switch that needs to be replaced?
Aug 26, 2018 at 3:55 PM (Merged)
Avatar
CH112063
  • CERTIFIED EXPERT
  • 1,320 POSTS
The back-up lamps could be a defective switch, a defective part in the transmission or even a problem with the software or wiring in any one of 3 on board computers. Crazy huh? It needs to be tested with a diagnostic tool or you could try and replace the PRNDL switch if applicable. OK
Aug 26, 2018 at 3:55 PM (Merged)