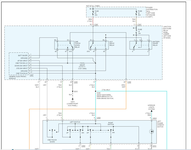
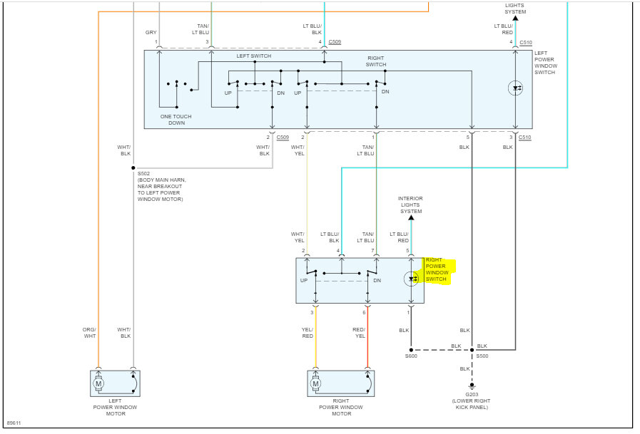
I’m trying to wire and splice together. I’m looking for a color wiring schematic for the passenger door on my vehicle so I can connect the wires.
I’ve counted 15 on harness and mine has 17 so I’m wondering do I take 2 of same colored wires and splice them together as one.
I’ve counted 15 on harness and mine has 17 so I’m wondering do I take 2 of same colored wires and splice them together as one.
Jun 6, 2023 at 2:35 PM



